Report Overview
Visitedpublic
2025-09-28 11:08:41
Tags
Submit Tags
URL
sqmu.io/
Finishing URL
sqmu.net/
IP / ASN

192.0.78.24
Title
Tokenise, Buy, Sell and Rent Properties on Blockchain with Crypto
Detections
urlquery
0
Network Intrusion Detection
0
Threat Detection Systems
0
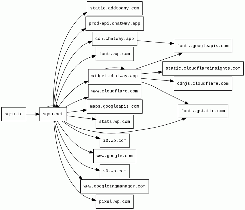
Host Summary
| Host | Rank | Registered | First Seen | Last Seen | Sent | Received | IP | Fingerprints |
|---|---|---|---|---|---|---|---|---|
widget.chatway.app | 772505 | 2023-02-21 | 2023-09-16 | 2025-09-21 | 12 kB | 1.3 MB | ![]() 104.26.3.26 | |
cdn.chatway.app | 788542 | 2023-02-21 | 2023-09-16 | 2025-09-21 | 869 B | 83 kB | ![]() 104.26.3.26 | |
fonts.gstatic.com | unknown | 2008-02-11 | 2014-04-02 | 2025-09-21 | 3.8 kB | 61 kB | ![]() 142.250.178.35 | |
fonts.googleapis.com | 313 | 2005-01-25 | 2012-05-23 | 2025-09-21 | 1.9 kB | 27 kB | ![]() 142.250.178.42 | |
www.googletagmanager.com | 283 | 2011-11-11 | 2012-10-04 | 2025-09-21 | 427 B | 456 kB | ![]() 142.250.178.72 | |
www.cloudflare.com | 26817 | 2009-02-17 | 2012-05-22 | 2025-09-21 | 435 B | 607 B | ![]() 104.16.124.96 | |
stats.wp.com | 22660 | 1997-03-28 | 2017-01-30 | 2025-09-21 | 405 B | 4.2 kB | ![]() 192.0.76.3 | |
sqmu.net | unknown | 2025-03-28 | 2025-09-28 | 2025-09-28 | 17 kB | 2.2 MB | ![]() 192.0.78.165 | ![]() |
static.cloudflareinsights.com | 4073 | 2019-08-30 | 2019-09-24 | 2025-09-21 | 514 B | 20 kB | ![]() 104.16.80.73 | |
www.google.com | 22 | 1997-09-15 | 2015-05-10 | 2025-09-21 | 1.9 kB | 997 B | ![]() 142.250.178.68 | |
maps.googleapis.com | 3442 | 2005-01-25 | 2012-05-22 | 2025-09-21 | 995 B | 1.1 MB | ![]() 142.250.178.42 | |
pixel.wp.com | 22824 | 1997-03-28 | 2017-01-30 | 2025-09-21 | 557 B | 251 B | ![]() 192.0.76.3 | |
prod-api.chatway.app | 745850 | 2023-02-21 | 2023-12-16 | 2025-09-23 | 1.3 kB | 18 kB | ![]() 104.26.3.26 | |
sqmu.io | unknown | unknown | No data | No data | 476 B | 276 kB | ![]() 192.0.78.25 | |
static.addtoany.com | 28267 | 2006-03-10 | 2012-05-21 | 2025-09-21 | 1.4 kB | 78 kB | ![]() 172.66.171.172 | |
cdnjs.cloudflare.com | 1222 | 2009-02-17 | 2012-05-23 | 2025-09-21 | 459 B | 104 kB | ![]() 104.17.25.14 | |
i0.wp.com | 841 | 1997-03-28 | 2013-09-17 | 2025-09-21 | 9.1 kB | 2.0 MB | ![]() 192.0.77.2 | |
s0.wp.com | 56327 | 1997-03-28 | 2017-01-30 | 2025-09-21 | 1.3 kB | 28 kB | ![]() 192.0.77.32 | |
fonts.wp.com | 171612 | 1997-03-28 | 2022-11-28 | 2025-09-22 | 549 B | 26 kB | ![]() 192.0.77.32 |
Cloudflare (CDN)
Cloudflare is a web-infrastructure and website-security company, providing content-delivery-network services, DDoS mitigation, Internet security, and distributed domain-name-server services.Amazon CloudFront (CDN)
Amazon CloudFront is a fast content delivery network (CDN) service that securely delivers data, videos, applications, and APIs to customers globally with low latency, high transfer speeds.Amazon Web Services (PaaS)
Amazon Web Services (AWS) is a comprehensive cloud services platform offering compute power, database storage, content delivery and other functionality.Nginx (Web servers, Reverse proxies)
Nginx is a web server that can also be used as a reverse proxy, load balancer, mail proxy and HTTP cache.WordPress (CMS, Blogs)
WordPress is a free and open-source content management system written in PHP and paired with a MySQL or MariaDB database. Features include a plugin architecture and a template system.WordPress.com (PaaS)
WordPress.com is a platform for self-publishing that is popular for blogging and other works.AddToAny (Widgets)
AddToAny is a universal sharing platform that can be integrated into a website by use of a web widget or plugin.PHP (Programming languages)
PHP is a general-purpose scripting language used for web development.Chatway (Live chat)
Chatway is a live chat tool for websites, designed to facilitate customer engagement through real-time conversations.jQuery (JavaScript libraries)
jQuery is a JavaScript library which is a free, open-source software designed to simplify HTML DOM tree traversal and manipulation, as well as event handling, CSS animation, and Ajax.Google Analytics (Analytics)
Google Analytics is a free web analytics service that tracks and reports website traffic.GoDaddy CoBlocks (WordPress plugins)
GoDaddy CoBlocks is a suite of professional page building content blocks for the WordPress Block Editor.Site Kit:1.162.1 (Analytics, WordPress plugins)
Site Kit is a one-stop solution for WordPress users to use everything Google has to offer to make them successful on the web.WordPress Block Editor (Page builders)
Sites using the WordPress Block Editor, also known as Gutenberg.Google AdSense (Advertising)
Google AdSense is a program run by Google through which website publishers serve advertisements that are targeted to the site content and audience.WordPress Site Editor (Page builders)
Full Site Editing enables users to design and customize their entire WordPress website with a block-based editor.Google Maps (Maps)
Google Maps is a web mapping service. It offers satellite imagery, aerial photography, street maps, 360° interactive panoramic views of streets, real-time traffic conditions, and route planning for traveling by foot, car, bicycle and air, or public transportation.Gutenberg (WordPress plugins)
Gutenberg is the development plugin in which new features for the WordPress Block Editor are tested.MySQL (Databases)
MySQL is an open-source relational database management system.Related reports
Network Intrusion Detection Systems
Suricata /w Emerging Threats Pro
No alerts detected
Threat Detection Systems
No alerts detected
JavaScript (38)
No JavaScripts
HTTP Transactions (104)
| URL | IP | Response | Size |
|---|

