Report Overview
Visitedpublic
2023-11-04 11:39:19
Tags
Submit Tags
URL
nwakegoifeajuna.blogspot.com/2022/07/ea-form-2020-excel-format-download-ea.html
Finishing URL
nwakegoifeajuna.blogspot.com/2022/07/ea-form-2020-excel-format-download-ea.html
IP / ASN

142.250.74.161
Title
(1) New Message!
Detections
urlquery
0
Network Intrusion Detection
0
Threat Detection Systems
0
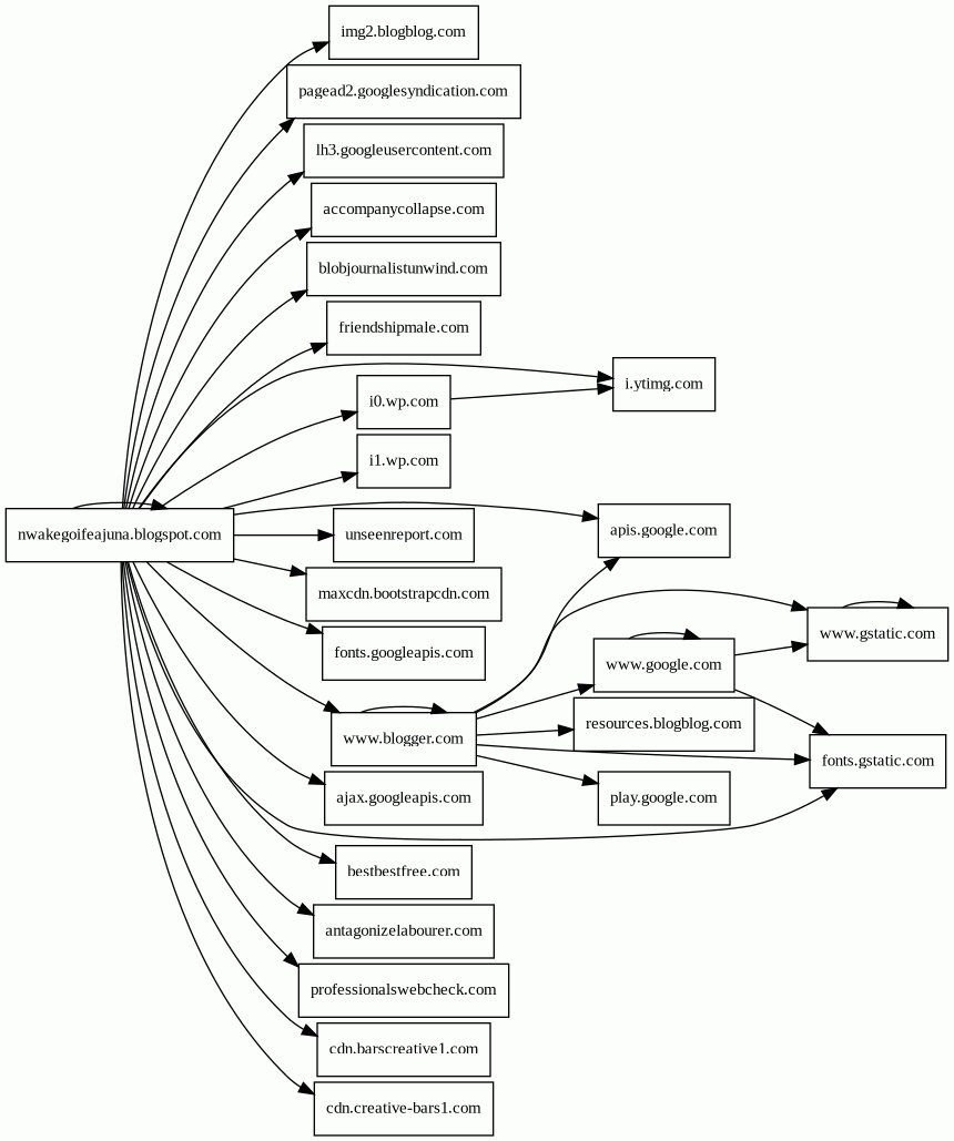
Host Summary
| Host | Rank | Registered | First Seen | Last Seen | Sent | Received | IP | Fingerprints |
|---|---|---|---|---|---|---|---|---|
ocsp.r2m03.amazontrust.com | unknown | 2007-05-11 | 2023-02-21 01:06:24 | 2023-11-04 03:29:31 | 340 B | 942 B | ![]() 108.157.233.112 | |
pagead2.googlesyndication.com | 101 | 2003-01-21 | 2021-02-20 16:52:05 | 2023-11-04 04:23:19 | 446 B | 705 B | ![]() 142.250.74.34 | |
antagonizelabourer.com 3 alert(s) on this Host | unknown | 2023-10-10 | 2023-10-10 11:44:34 | 2023-11-04 06:38:43 | 3.7 kB | 25 kB | ![]() 173.233.137.44 | |
i1.wp.com | 6037 | 1997-03-28 | 2012-09-27 07:17:34 | 2023-11-04 04:36:59 | 3.1 kB | 41 kB | ![]() 192.0.77.2 | |
www.gstatic.com | unknown | 2008-02-11 | 2016-07-26 11:37:06 | 2023-11-04 04:23:50 | 1.9 kB | 413 kB | ![]() 142.250.74.35 | |
blobjournalistunwind.com 8 alert(s) on this Host | unknown | 2023-10-10 | 2023-10-10 11:42:00 | 2023-11-04 02:33:36 | 7.7 kB | 9.0 kB | ![]() 192.243.61.225 | |
friendshipmale.com | unknown | 2022-10-21 | 2022-10-21 14:15:25 | 2023-11-04 00:08:52 | 416 B | 86 kB | ![]() 172.64.98.2 | |
maxcdn.bootstrapcdn.com | 724 | 2012-05-25 | 2014-06-18 02:37:31 | 2023-11-03 19:37:05 | 1.0 kB | 82 kB | ![]() 104.18.11.207 | |
lh3.googleusercontent.com | 66 | 2008-11-17 | 2012-05-22 09:35:05 | 2023-11-03 18:12:04 | 4.1 kB | 8.9 kB | ![]() 142.250.74.97 | |
img2.blogblog.com | 113758 | 2000-09-15 | 2012-05-21 15:44:19 | 2023-11-04 05:23:12 | 468 B | 821 B | ![]() 216.58.207.233 | |
ajax.googleapis.com | 12905 | 2005-01-25 | 2013-08-16 11:51:31 | 2023-11-04 04:19:57 | 445 B | 35 kB | ![]() 216.58.211.10 | |
resources.blogblog.com | 13274 | 2000-09-15 | 2017-01-30 05:47:40 | 2023-11-03 15:51:16 | 921 B | 2.3 kB | ![]() 216.58.207.233 | |
play.google.com | 34 | 1997-09-15 | 2013-05-31 01:24:35 | 2023-11-04 04:26:14 | 768 B | 837 B | ![]() 142.250.74.78 | |
unseenreport.com 1 alert(s) on this Host | unknown | 2022-03-30 | 2022-03-30 16:33:17 | 2023-11-04 00:08:53 | 752 B | 423 B | ![]() 192.243.61.225 | |
i0.wp.com | 3021 | 1997-03-28 | 2013-09-17 08:14:42 | 2023-11-03 20:28:49 | 5.8 kB | 1.1 MB | ![]() 192.0.77.2 | |
fonts.gstatic.com | unknown | 2008-02-11 | 2014-09-09 02:40:21 | 2023-11-04 04:10:42 | 4.4 kB | 155 kB | ![]() 216.58.207.227 | |
cdn.cloudimagesb.com | 23099 | 2020-10-06 | 2021-02-12 17:15:41 | 2023-11-03 20:32:44 | 445 B | 145 kB | ![]() 45.133.44.9 | |
nwakegoifeajuna.blogspot.com | unknown | unknown | No data | No data | 1.6 kB | 40 kB | ![]() 142.250.74.161 | |
cdn.creative-bars1.com | unknown | 2022-11-01 | 2022-11-15 17:46:22 | 2023-11-04 03:12:12 | 2.5 kB | 123 kB | ![]() 172.64.103.10 | |
professionalswebcheck.com | unknown | 2022-04-01 | 2022-04-02 00:47:29 | 2023-11-03 19:26:43 | 464 B | 437 B | ![]() 3.73.202.184 | |
apis.google.com | 105 | 1997-09-15 | 2013-05-06 22:20:21 | 2023-11-03 18:13:39 | 2.6 kB | 154 kB | ![]() 172.217.21.174 | |
i.ytimg.com | 109 | 2007-12-11 | 2012-10-03 19:11:04 | 2023-11-03 22:58:05 | 450 B | 5.7 kB | ![]() 142.250.74.54 | |
bestbestfree.com | unknown | 2022-01-18 | 2022-01-18 16:41:43 | 2023-11-02 09:33:27 | 423 B | 5.5 kB | ![]() 188.114.96.1 | |
www.google.com | 7 | 1997-09-15 | 2015-05-10 13:11:19 | 2023-11-04 02:18:07 | 2.4 kB | 351 kB | ![]() 142.250.74.132 | |
www.blogger.com | 8975 | 1999-06-22 | 2012-05-22 09:35:03 | 2023-11-03 18:38:09 | 15 kB | 775 kB | ![]() 216.58.207.233 | |
fonts.googleapis.com | 8877 | 2005-01-25 | 2013-06-10 22:14:26 | 2023-11-04 03:43:57 | 898 B | 3.2 kB | ![]() 142.250.74.106 | |
cdn.barscreative1.com | 25648 | 2021-09-08 | 2021-09-16 13:14:42 | 2023-11-04 03:12:12 | 521 B | 2.2 kB | ![]() 45.133.44.3 | |
accompanycollapse.com | unknown | 2021-02-06 | 2021-02-06 11:30:24 | 2023-11-02 10:48:35 | 453 B | 12 kB | ![]() 173.233.137.36 |
Related reports
Network Intrusion Detection Systems
Suricata /w Emerging Threats Pro
No alerts detected
Threat Detection Systems
Public InfoSec YARA rules
No alerts detected
OpenPhish
No alerts detected
PhishTank
No alerts detected
mnemonic secure dns
No alerts detected
Quad9 DNS
| Scan Date | Severity | Indicator | Alert |
|---|---|---|---|
| 2023-11-04 | medium | antagonizelabourer.com | Sinkholed |
| 2023-11-04 | medium | antagonizelabourer.com | Sinkholed |
| 2023-11-04 | medium | unseenreport.com | Sinkholed |
| 2023-11-04 | medium | blobjournalistunwind.com | Sinkholed |
| 2023-11-04 | medium | blobjournalistunwind.com | Sinkholed |
| 2023-11-04 | medium | blobjournalistunwind.com | Sinkholed |
| 2023-11-04 | medium | blobjournalistunwind.com | Sinkholed |
| 2023-11-04 | medium | blobjournalistunwind.com | Sinkholed |
| 2023-11-04 | medium | blobjournalistunwind.com | Sinkholed |
| 2023-11-04 | medium | blobjournalistunwind.com | Sinkholed |
| 2023-11-04 | medium | antagonizelabourer.com | Sinkholed |
| 2023-11-04 | medium | blobjournalistunwind.com | Sinkholed |
ThreatFox
No alerts detected
JavaScript (99)
| HASH | FROM | Size | First Seen | Last Seen | |
|---|---|---|---|---|---|
| 0a3a0b592b9c285e050805307cee87c2 | DocumentWrite | 6 B | 2023-03-07 | 2025-10-30 | |
Introduced by DocumentWrite First Seen 2023-03-07 Last Seen 2025-10-30 Times Seen 147938 Size 6 B (6 bytes) MD5 0a3a0b592b9c285e050805307cee87c2 SHA1 125a168e24b2bd38aadb84cbb5f87f316b073c41 Loading... | |||||
| 54eb2b876a92287035d843252000612f | DocumentWrite | 27 B | 2023-03-07 | 2025-10-30 | |
Introduced by DocumentWrite First Seen 2023-03-07 Last Seen 2025-10-30 Times Seen 273 Size 27 B (27 bytes) MD5 54eb2b876a92287035d843252000612f SHA1 11254ee079386cf7afc279b37f47723d3de9b51d Loading... | |||||
HTTP Transactions (99)
| URL | IP | Response | Size |
|---|


