Report Overview
Visitedpublic
2025-10-13 11:30:33
Tags
Submit Tags
URL
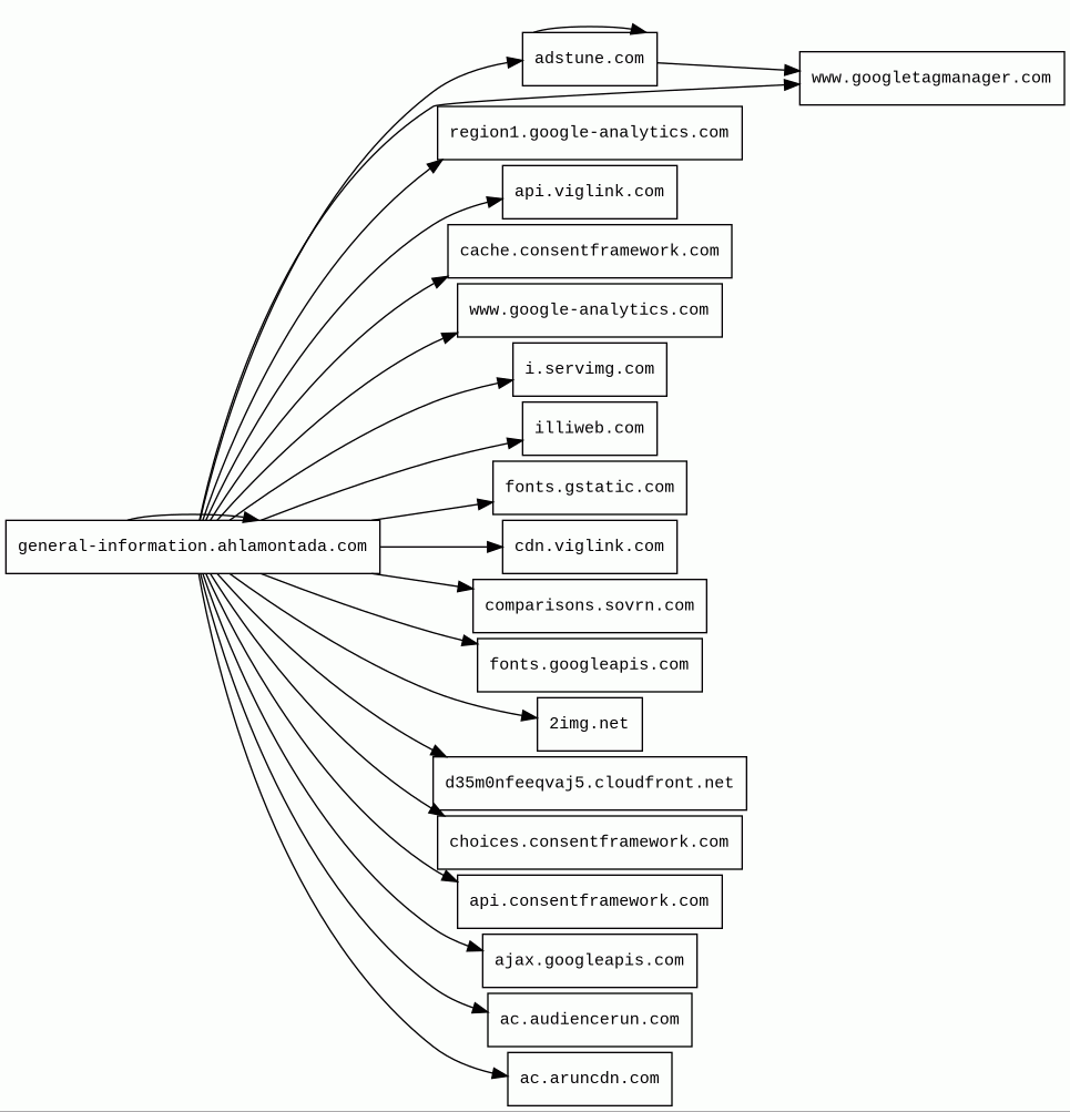
general-information.ahlamontada.com
Finishing URL
general-information.ahlamontada.com/
IP / ASN

94.23.76.111
Title
معلومات عامة - معلومات ثقافية عامة - معلومات مفيدة
Detections
urlquery
0
Network Intrusion Detection
0
Threat Detection Systems
1
Host Summary
Host | Rank | Registered | First Seen | Last Seen | Sent | Received | IP | Fingerprints |
---|---|---|---|---|---|---|---|---|
region1.google-analytics.com | 19689 | 2005-07-18 | 2022-03-17 | 2025-10-09 | 2.6 kB | 1.7 kB | ![]() 216.239.32.36 | |
cache.consentframework.com | 271687 | 2020-04-17 | 2020-08-11 | 2025-10-07 | 459 B | 4.0 kB | ![]() 104.26.4.102 | |
adstune.com 2 alert(s) on this Host | 288097 | 2008-05-13 | 2012-08-31 | 2025-10-02 | 1.1 kB | 39 kB | ![]() 104.21.74.105 | |
choices.consentframework.com | 293061 | 2020-04-17 | 2020-07-17 | 2025-10-07 | 460 B | 1.2 MB | ![]() 104.26.4.102 | |
general-information.ahlamontada.com | unknown | 2007-05-23 | 2025-10-13 | 2025-10-13 | 1.5 kB | 247 kB | ![]() 94.23.150.222 | ![]() |
ac.aruncdn.com | 2047007 | 2022-08-15 | 2022-08-24 | 2025-10-13 | 442 B | 422 kB | ![]() 104.26.0.229 | |
api.viglink.com | 67807 | 2008-12-17 | 2012-05-23 | 2025-10-02 | 552 B | 1.2 kB | ![]() 54.216.77.139 | |
i.servimg.com | 2114874 | 2004-05-17 | 2015-07-24 | 2025-10-12 | 1.4 kB | 91 kB | ![]() 104.21.70.7 | |
www.googletagmanager.com | 283 | 2011-11-11 | 2012-10-04 | 2025-10-12 | 3.5 kB | 2.4 MB | ![]() 142.250.74.168 | |
comparisons.sovrn.com | 225923 | 2006-02-08 | 2023-05-18 | 2025-10-02 | 446 B | 4.0 kB | ![]() 3.167.2.89 | |
2img.net | 166358 | 2018-01-23 | 2016-06-23 | 2025-10-12 | 1.4 kB | 17 kB | ![]() 172.67.167.174 | |
d35m0nfeeqvaj5.cloudfront.net | unknown | 2008-04-25 | 2025-03-03 | 2025-10-02 | 933 B | 237 kB | ![]() 108.157.217.142 | |
illiweb.com | 246802 | 2002-11-29 | 2012-06-26 | 2025-10-12 | 4.1 kB | 465 kB | ![]() 172.67.162.141 | |
fonts.gstatic.com | unknown | 2008-02-11 | 2014-04-02 | 2025-10-12 | 2.9 kB | 326 kB | ![]() 142.250.74.3 | |
ajax.googleapis.com | 3691 | 2005-01-25 | 2012-05-22 | 2025-10-12 | 464 B | 96 kB | ![]() 142.250.74.106 | |
fonts.googleapis.com | 313 | 2005-01-25 | 2012-05-23 | 2025-10-12 | 1.0 kB | 62 kB | ![]() 216.58.211.10 | |
cdn.viglink.com | 151116 | 2008-12-17 | 2012-10-26 | 2025-10-13 | 436 B | 86 kB | ![]() 13.33.235.89 | |
api.consentframework.com | 260909 | 2020-04-17 | 2023-07-27 | 2025-10-07 | 1.1 kB | 1.4 kB | ![]() 51.158.29.13 | |
ac.audiencerun.com | 3553222 | 2018-04-06 | 2020-11-20 | 2025-10-13 | 435 B | 12 kB | ![]() 54.240.174.69 | |
www.google-analytics.com | 341 | 2005-07-18 | 2012-06-28 | 2025-10-07 | 445 B | 53 kB | ![]() 216.58.211.14 |
Cloudflare (CDN)
Cloudflare is a web-infrastructure and website-security company, providing content-delivery-network services, DDoS mitigation, Internet security, and distributed domain-name-server services.Google Hosted Libraries (CDN)
Google Hosted Libraries is a stable, reliable, high-speed, globally available content distribution network for the most popular, open-source JavaScript libraries.jQuery:1.7.2 (JavaScript libraries)
jQuery is a JavaScript library which is a free, open-source software designed to simplify HTML DOM tree traversal and manipulation, as well as event handling, CSS animation, and Ajax.Sirdata (Customer data platform, Cookie compliance, Segmentation)
Sirdata is a self-service, third party data-collecting platform that specialises in the collection of behavioural data, predictive targeting and selling of audience segments.Prebid (Advertising)
Prebid is an open-source header bidding wrapper. It forms the core of our Nucleus ad platform, helping maximize revenue and performance for publishers.Google Analytics (Analytics)
Google Analytics is a free web analytics service that tracks and reports website traffic.Amazon Web Services (PaaS)
Amazon Web Services (AWS) is a comprehensive cloud services platform offering compute power, database storage, content delivery and other functionality.Amazon CloudFront (CDN)
Amazon CloudFront is a fast content delivery network (CDN) service that securely delivers data, videos, applications, and APIs to customers globally with low latency, high transfer speeds.Apache Tomcat (Web servers)
Apache Tomcat is an open-source implementation of the Java Servlet, JavaServer Pages, Java Expression Language and WebSocket technologies.Java (Programming languages)
Java is a class-based, object-oriented programming language that is designed to have as few implementation dependencies as possible.Amazon S3 (CDN)
Amazon S3 or Amazon Simple Storage Service is a service offered by Amazon Web Services (AWS) that provides object storage through a web service interface.Nginx:1.20.2 (Web servers, Reverse proxies)
Nginx is a web server that can also be used as a reverse proxy, load balancer, mail proxy and HTTP cache.Related reports
Network Intrusion Detection Systems
Suricata /w Emerging Threats Pro
No alerts detected
Threat Detection Systems
Detection System | Indicator | Verdict | Alert |
---|---|---|---|
Cloudflare DNS | adstune.com | malicious | Sinkholed |
JavaScript (37)
No JavaScripts
HTTP Transactions (49)
URL | IP | Response | Size |
---|