Report Overview
Visitedpublic
2023-09-25 06:09:39
Tags
Submit Tags
URL
mmskitchenbites.blogspot.com/p/blog-page_21.html
Finishing URL
mmskitchenbites.blogspot.com/p/blog-page_21.html
IP / ASN

172.217.21.161
Title
MM's Kitchen Bites: Meats
Detections
urlquery
0
Network Intrusion Detection
0
Threat Detection Systems
0
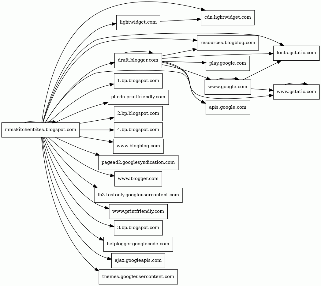
Host Summary
| Host | Rank | Registered | First Seen | Last Seen | Sent | Received | IP | Fingerprints |
|---|---|---|---|---|---|---|---|---|
3.bp.blogspot.com 14 alert(s) on this Host | 11048 | 2000-07-31 | 2012-05-21 18:26:21 | 2023-09-24 18:58:49 | 8.1 kB | 471 kB | ![]() 142.250.74.161 | |
helplogger.googlecode.com | 605064 | 2005-03-09 | 2013-04-11 12:14:43 | 2023-09-25 05:54:13 | 1.4 kB | 5.4 kB | ![]() 142.250.150.82 | |
www.blogblog.com | 28878 | 2000-09-15 | 2012-05-22 09:35:04 | 2023-09-24 18:58:47 | 468 B | 783 B | ![]() 216.58.207.233 | |
pf-cdn.printfriendly.com | 128052 | 2006-06-21 | 2012-11-27 14:37:12 | 2023-09-22 21:33:04 | 425 B | 51 kB | ![]() 194.242.11.186 | |
www.google.com | 7 | 1997-09-15 | 2015-05-10 13:11:19 | 2023-09-20 20:05:47 | 1.8 kB | 218 kB | ![]() 142.250.74.132 | |
www.gstatic.com | unknown | 2008-02-11 | 2016-07-26 11:37:06 | 2023-09-25 00:24:06 | 1.9 kB | 434 kB | ![]() 142.250.74.35 | |
www.printfriendly.com | 177310 | 2006-06-21 | 2012-06-19 15:15:48 | 2023-09-23 20:27:16 | 525 B | 25 kB | ![]() 34.122.247.123 | |
draft.blogger.com | 73550 | 1999-06-22 | 2012-07-15 15:27:29 | 2023-09-25 05:02:34 | 8.9 kB | 279 kB | ![]() 216.58.207.233 | |
mmskitchenbites.blogspot.com 4 alert(s) on this Host | unknown | 2000-07-31 | 2014-03-26 14:45:50 | 2023-06-25 11:15:01 | 2.1 kB | 25 kB | ![]() 172.217.21.161 | |
www.blogger.com | 8975 | 1999-06-22 | 2012-05-22 09:35:03 | 2023-09-24 19:15:42 | 2.3 kB | 307 kB | ![]() 216.58.207.233 | |
resources.blogblog.com | 13274 | 2000-09-15 | 2017-01-30 05:47:40 | 2023-09-24 18:58:53 | 1.8 kB | 5.4 kB | ![]() 216.58.207.233 | |
apis.google.com | 105 | 1997-09-15 | 2013-05-06 22:20:21 | 2023-09-24 18:12:39 | 2.0 kB | 154 kB | ![]() 172.217.21.174 | |
4.bp.blogspot.com 10 alert(s) on this Host | 11215 | 2000-07-31 | 2012-05-21 15:44:19 | 2023-09-24 18:58:49 | 5.9 kB | 168 kB | ![]() 142.250.74.161 | |
ajax.googleapis.com | 12905 | 2005-01-25 | 2013-08-16 11:51:31 | 2023-09-24 23:44:58 | 445 B | 35 kB | ![]() 142.250.74.170 | |
themes.googleusercontent.com | 9661 | 2008-11-17 | 2012-05-24 09:24:02 | 2023-09-24 08:08:12 | 523 B | 43 kB | ![]() 142.250.74.97 | |
ocsp.pki.goog | 175 | 2016-06-13 | 2018-07-01 08:43:07 | 2023-09-24 18:12:04 | 7.7 kB | 16 kB | ![]() 142.250.74.131 | |
lh3-testonly.googleusercontent.com | unknown | 2008-11-17 | 2022-02-24 16:30:13 | 2023-09-23 20:52:12 | 7.4 kB | 24 kB | ![]() 142.250.74.97 | |
lightwidget.com | 31124 | 2016-02-12 | 2016-02-15 03:23:22 | 2023-09-23 20:43:25 | 992 B | 6.5 kB | ![]() 162.55.157.99 | |
2.bp.blogspot.com 6 alert(s) on this Host | 11071 | 2000-07-31 | 2012-05-21 15:44:19 | 2023-09-24 18:58:49 | 3.5 kB | 67 kB | ![]() 142.250.74.161 | |
pagead2.googlesyndication.com | 101 | 2003-01-21 | 2021-02-20 16:52:05 | 2023-09-24 23:29:39 | 446 B | 705 B | ![]() 142.250.74.34 | |
cdn.lightwidget.com | 32909 | 2016-02-12 | 2018-03-12 17:00:40 | 2023-09-24 17:13:31 | 431 B | 3.5 kB | ![]() 104.22.25.150 | |
1.bp.blogspot.com 4 alert(s) on this Host | 8403 | 2000-07-31 | 2012-05-21 15:44:19 | 2023-09-24 18:58:49 | 2.4 kB | 87 kB | ![]() 142.250.74.161 | |
fonts.gstatic.com | unknown | 2008-02-11 | 2014-09-09 02:40:21 | 2023-09-25 00:27:15 | 3.3 kB | 140 kB | ![]() 216.58.207.227 | |
play.google.com | 34 | 1997-09-15 | 2013-05-31 01:24:35 | 2023-09-25 00:20:26 | 1.1 kB | 1.6 kB | ![]() 142.250.74.78 |
Related reports
Network Intrusion Detection Systems
Suricata /w Emerging Threats Pro
No alerts detected
Threat Detection Systems
Public InfoSec YARA rules
No alerts detected
OpenPhish
No alerts detected
PhishTank
No alerts detected
mnemonic secure dns
No alerts detected
Quad9 DNS
| Scan Date | Severity | Indicator | Alert |
|---|---|---|---|
| 2023-09-25 | medium | mmskitchenbites.blogspot.com | Sinkholed |
| 2023-09-25 | medium | mmskitchenbites.blogspot.com | Sinkholed |
| 2023-09-25 | medium | bp.blogspot.com | Sinkholed |
| 2023-09-25 | medium | bp.blogspot.com | Sinkholed |
| 2023-09-25 | medium | bp.blogspot.com | Sinkholed |
| 2023-09-25 | medium | bp.blogspot.com | Sinkholed |
| 2023-09-25 | medium | bp.blogspot.com | Sinkholed |
| 2023-09-25 | medium | bp.blogspot.com | Sinkholed |
| 2023-09-25 | medium | bp.blogspot.com | Sinkholed |
| 2023-09-25 | medium | bp.blogspot.com | Sinkholed |
| 2023-09-25 | medium | bp.blogspot.com | Sinkholed |
| 2023-09-25 | medium | bp.blogspot.com | Sinkholed |
| 2023-09-25 | medium | bp.blogspot.com | Sinkholed |
| 2023-09-25 | medium | bp.blogspot.com | Sinkholed |
| 2023-09-25 | medium | bp.blogspot.com | Sinkholed |
| 2023-09-25 | medium | bp.blogspot.com | Sinkholed |
| 2023-09-25 | medium | bp.blogspot.com | Sinkholed |
| 2023-09-25 | medium | bp.blogspot.com | Sinkholed |
| 2023-09-25 | medium | bp.blogspot.com | Sinkholed |
| 2023-09-25 | medium | bp.blogspot.com | Sinkholed |
| 2023-09-25 | medium | bp.blogspot.com | Sinkholed |
| 2023-09-25 | medium | bp.blogspot.com | Sinkholed |
| 2023-09-25 | medium | bp.blogspot.com | Sinkholed |
| 2023-09-25 | medium | bp.blogspot.com | Sinkholed |
| 2023-09-25 | medium | bp.blogspot.com | Sinkholed |
| 2023-09-25 | medium | bp.blogspot.com | Sinkholed |
| 2023-09-25 | medium | bp.blogspot.com | Sinkholed |
| 2023-09-25 | medium | bp.blogspot.com | Sinkholed |
| 2023-09-25 | medium | bp.blogspot.com | Sinkholed |
| 2023-09-25 | medium | bp.blogspot.com | Sinkholed |
| 2023-09-25 | medium | bp.blogspot.com | Sinkholed |
| 2023-09-25 | medium | bp.blogspot.com | Sinkholed |
| 2023-09-25 | medium | bp.blogspot.com | Sinkholed |
| 2023-09-25 | medium | bp.blogspot.com | Sinkholed |
| 2023-09-25 | medium | bp.blogspot.com | Sinkholed |
| 2023-09-25 | medium | mmskitchenbites.blogspot.com | Sinkholed |
| 2023-09-25 | medium | mmskitchenbites.blogspot.com | Sinkholed |
| 2023-09-25 | medium | bp.blogspot.com | Sinkholed |
ThreatFox
No alerts detected
JavaScript (67)
| HASH | FROM | Size | First Seen | Last Seen | |
|---|---|---|---|---|---|
| f67f1a6a0d959a90d120c6340dd28d1c | DocumentWrite | 122 B | 2024-08-21 | 2024-08-21 | |
Introduced by DocumentWrite First Seen 2024-08-21 Last Seen 2024-08-21 Times Seen 1 Size 122 B (122 bytes) MD5 f67f1a6a0d959a90d120c6340dd28d1c SHA1 276ab4e1330cb612c39ab4bc64a8d18abf4442ba Loading... | |||||
HTTP Transactions (121)
| URL | IP | Response | Size |
|---|


