Report Overview
Visitedpublic
2025-12-07 17:41:19
Tags
Submit Tags
URL
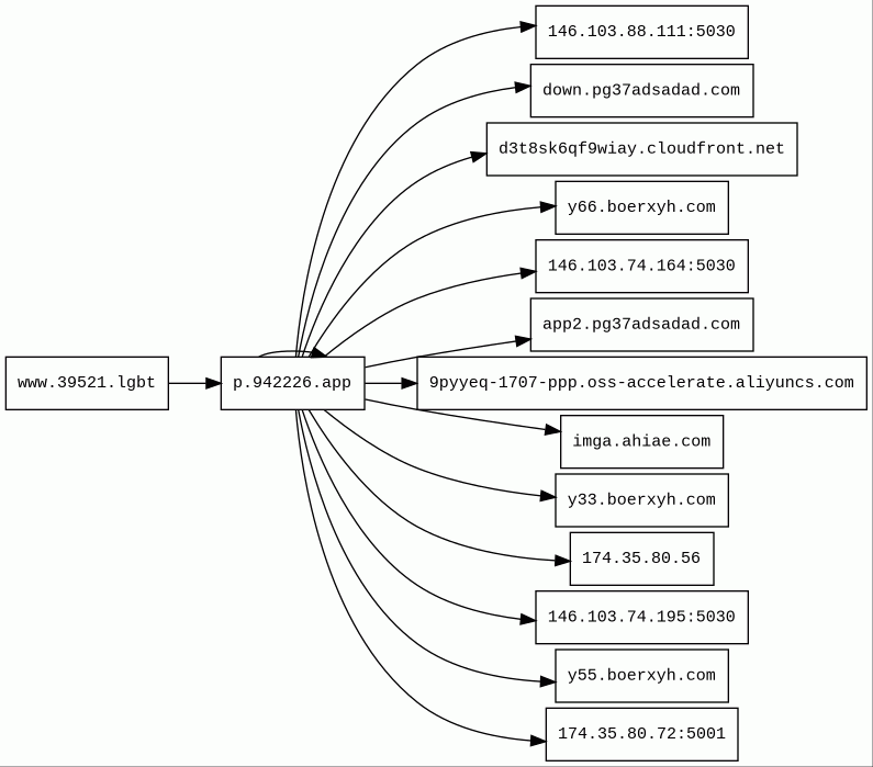
www.39521.lgbt/
Finishing URL
p.942226.app/?cid=771866
IP / ASN

20.2.210.159
Title
金沙国际欢迎您~
Detections
urlquery
0
Network Intrusion Detection
2
Threat Detection Systems
3
Host Summary
| Host | Rank | Registered | First Seen | Last Seen | Sent | Received | IP | Fingerprints |
|---|---|---|---|---|---|---|---|---|
p.942226.app | unknown | unknown | No data | No data | 15 kB | 852 kB | ![]() 20.2.210.159 | |
9pyyeq-1707-ppp.oss-accelerate.aliyuncs.com | unknown | 2012-04-01 | 2025-05-23 | 2025-11-24 | 9.1 kB | 34 kB | ![]() 47.254.187.98 | |
146.103.88.111 | unknown | unknown | No data | No data | 467 B | 830 B | ![]() 146.103.88.111 | |
y33.boerxyh.com 1 alert(s) on this Host | unknown | 2024-08-29 | 2025-10-25 | 2025-11-24 | 453 B | 404 B | ![]() 110.42.64.109 | |
174.35.80.56 | unknown | unknown | No data | No data | 450 B | 526 B | ![]() 174.35.80.56 | |
146.103.74.195 | unknown | unknown | No data | No data | 467 B | 823 B | ![]() 146.103.74.195 | |
y55.boerxyh.com 1 alert(s) on this Host | unknown | 2024-08-29 | 2025-10-25 | 2025-11-24 | 453 B | 404 B | ![]() 110.42.64.109 | |
174.35.80.72 | unknown | unknown | No data | No data | 917 B | 1.1 kB | ![]() 174.35.80.72 | |
d3t8sk6qf9wiay.cloudfront.net | unknown | 2008-04-25 | 2025-07-09 | 2025-11-24 | 477 B | 864 B | ![]() 54.230.241.51 | |
146.103.74.164 | unknown | unknown | No data | No data | 6.6 kB | 628 kB | ![]() 146.103.74.164 | |
imga.ahiae.com | unknown | 2024-07-01 | 2025-08-19 | 2025-11-24 | 462 B | 0 B | ![]() 0.0.0.0 | |
app2.pg37adsadad.com | unknown | 2025-03-18 | 2025-05-23 | 2025-11-24 | 5.2 kB | 5.8 kB | ![]() 157.185.128.145 | |
www.39521.lgbt | unknown | unknown | 2025-12-07 | 2025-12-07 | 483 B | 182 B | ![]() 20.2.210.159 | |
down.pg37adsadad.com | unknown | 2025-03-18 | 2025-05-23 | 2025-11-24 | 923 B | 1.2 kB | ![]() 138.113.100.51 | |
y66.boerxyh.com 1 alert(s) on this Host | unknown | 2024-08-29 | 2025-10-25 | 2025-11-24 | 453 B | 404 B | ![]() 110.42.64.109 |
Nginx (Web servers, Reverse proxies)
Nginx is a web server that can also be used as a reverse proxy, load balancer, mail proxy and HTTP cache.Alibaba Cloud Object Storage Service (IaaS)
Alibaba Cloud Object Storage Service (OSS) is a cloud-based object storage service provided by Alibaba Cloud, which allows users to store and access large amounts of data in the cloud.Amazon Web Services (PaaS)
Amazon Web Services (AWS) is a comprehensive cloud services platform offering compute power, database storage, content delivery and other functionality.Amazon CloudFront (CDN)
Amazon CloudFront is a fast content delivery network (CDN) service that securely delivers data, videos, applications, and APIs to customers globally with low latency, high transfer speeds.Related reports
Network Intrusion Detection Systems
Suricata /w Emerging Threats Pro
| Timestamp | Severity | Source IP | Destination IP | Alert |
|---|---|---|---|---|
| low | ![]() 172.18.0.5 | ![]() 47.254.187.98 | ET INFO Observed Alibaba Cloud CDN Domain (aliyuncs .com in TLS SNI) | |
| low | ![]() 172.18.0.5 | ![]() 47.254.187.98 | ET INFO Observed Alibaba Cloud CDN Domain (aliyuncs .com in TLS SNI) |
Threat Detection Systems
| Detection System | Indicator | Verdict | Alert |
|---|---|---|---|
| Quad9 DNS | y55.boerxyh.com | malicious | Sinkholed |
| Quad9 DNS | y33.boerxyh.com | malicious | Sinkholed |
| Quad9 DNS | y66.boerxyh.com | malicious | Sinkholed |
JavaScript (14)
No JavaScripts
HTTP Transactions (79)
| URL | IP | Response | Size |
|---|





