Report Overview
Visitedpublic
2025-07-04 08:29:56
Tags
Submit Tags
URL
dealivio.com/mgmx/?country=de&zoneid=8871781&bannerid=104562834&browser=safari&os=ios&device=iphone®ion=67&isp=o2germanygmbhco.ohg&carrier=o2-de&language=de&connectiontype=apple-relay&cost=0.005500&visitor_id=964911383311294465&ts=PRX&mb=Ledia&ch=hrm
Finishing URL
dealivio.com/mgmx/?country=de&zoneid=8871781&bannerid=104562834&browser=safari&os=ios&device=iphone®ion=67&isp=o2germanygmbhco.ohg&carrier=o2-de&language=de&connectiontype=apple-relay&cost=0.005500&visitor_id=964911383311294465&ts=PRX&mb=Ledia&ch=hrm
IP / ASN

172.67.187.249
Title
Campaigns
Detections
urlquery
0
Network Intrusion Detection
0
Threat Detection Systems
0
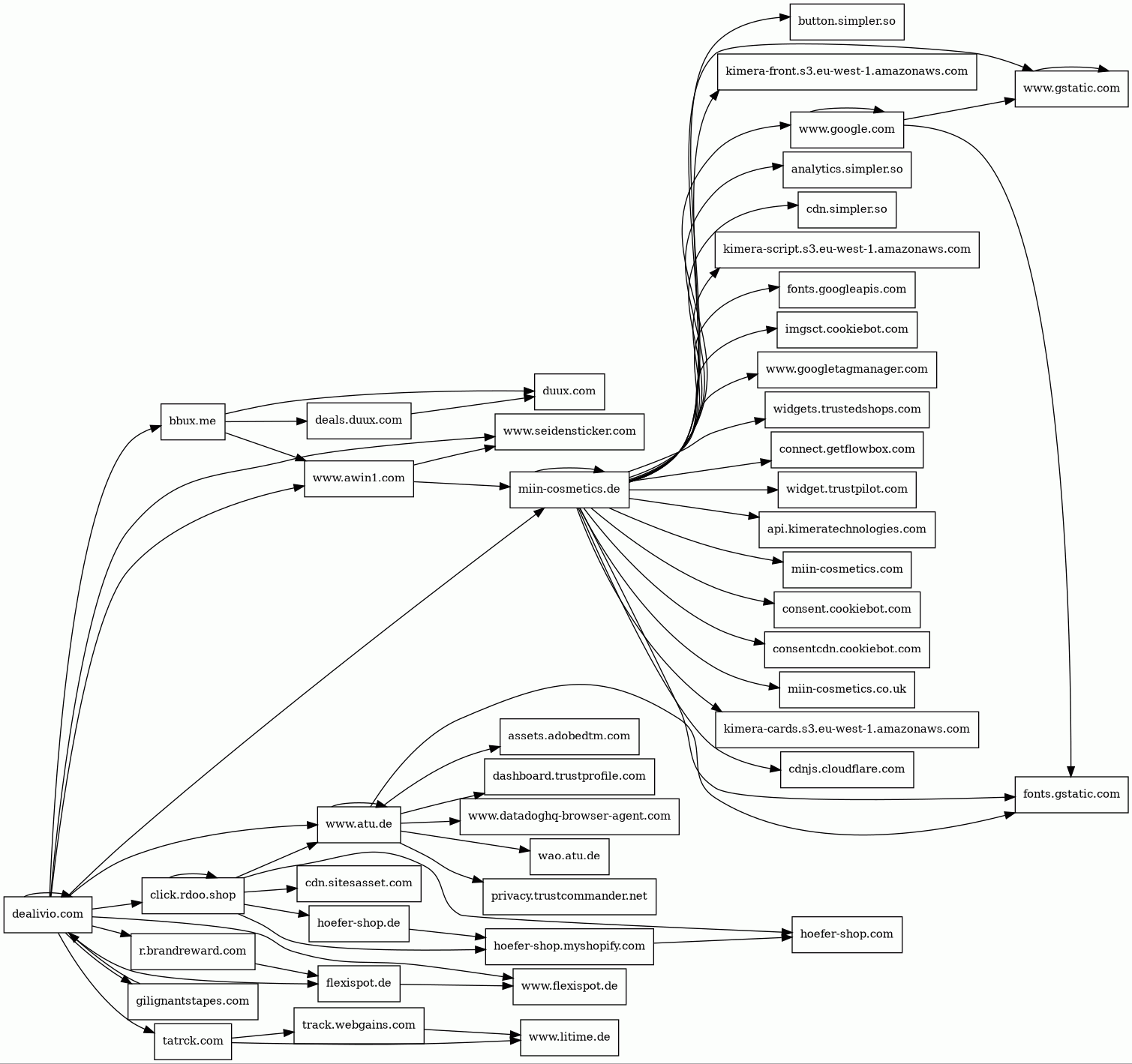
Host Summary
| Host | Rank | Registered | First Seen | Last Seen | Sent | Received | IP | Fingerprints |
|---|---|---|---|---|---|---|---|---|
www.atu.de | 712354 | unknown | 2017-02-02 | 2025-06-08 | 35 kB | 4.2 MB | ![]() 104.17.180.71 | |
www.gstatic.com | unknown | 2008-02-11 | 2012-05-29 | 2025-07-02 | 3.4 kB | 3.3 MB | ![]() 142.250.178.67 | |
assets.adobedtm.com | 512 | 2013-11-22 | 2014-01-28 | 2025-07-02 | 2.4 kB | 503 kB | ![]() 96.6.17.25 | |
r.brandreward.com | 272591 | 2006-01-30 | 2016-07-04 | 2025-06-29 | 612 B | 945 B | ![]() 172.67.72.119 | |
dashboard.trustprofile.com | unknown | 2005-06-13 | 2021-09-08 | 2025-06-28 | 469 B | 39 kB | ![]() 104.21.71.168 | |
api.kimeratechnologies.com | unknown | 2021-07-30 | 2022-04-20 | 2025-03-25 | 2.2 kB | 1.2 kB | ![]() 52.17.232.140 | |
www.googletagmanager.com | 75 | 2011-11-11 | 2012-10-04 | 2025-07-02 | 2.3 kB | 1.7 MB | ![]() 142.250.178.40 | |
consentcdn.cookiebot.com | 5676 | 2010-01-21 | 2018-05-23 | 2025-07-02 | 1.0 kB | 1.9 kB | ![]() 2.20.163.160 | |
miin-cosmetics.co.uk | unknown | 2017-02-08 | 2018-08-24 | 2025-01-05 | 456 B | 32 kB | ![]() 3.164.230.38 | |
fonts.gstatic.com | unknown | 2008-02-11 | 2014-04-02 | 2025-07-02 | 3.3 kB | 160 kB | ![]() 142.250.74.35 | |
dealivio.com | unknown | 2024-09-29 | 2025-01-04 | 2025-06-09 | 8.2 kB | 509 kB | ![]() 172.67.187.249 | |
privacy.trustcommander.net | 34742 | 2019-03-12 | 2019-10-03 | 2025-06-29 | 481 B | 527 B | ![]() 15.188.123.170 | |
www.google.com | 7 | 1997-09-15 | 2015-05-10 | 2025-07-02 | 2.4 kB | 87 kB | ![]() 142.250.178.68 | |
widgets.trustedshops.com | 20872 | 1999-11-05 | 2019-03-19 | 2025-06-28 | 3.4 kB | 464 kB | ![]() 3.167.2.114 | |
cdn.simpler.so | unknown | 2020-12-22 | 2021-09-23 | 2025-06-30 | 435 B | 442 kB | ![]() 3.167.2.28 | |
cdn.sitesasset.com | unknown | 2020-04-08 | 2020-04-17 | 2025-07-02 | 434 B | 89 kB | ![]() 47.246.48.187 | |
kimera-script.s3.eu-west-1.amazonaws.com | unknown | 2005-08-18 | 2024-09-16 | 2025-03-25 | 1.4 kB | 331 kB | ![]() 52.218.108.32 | |
wao.atu.de | unknown | unknown | 2025-05-24 | 2025-06-08 | 1.2 kB | 2.9 kB | ![]() 63.140.62.210 | |
track.webgains.com | 38602 | 2003-06-08 | 2015-04-13 | 2025-06-28 | 619 B | 590 B | ![]() 51.24.48.15 | |
deals.duux.com | unknown | 2003-10-06 | 2024-09-21 | 2025-03-29 | 554 B | 977 B | ![]() 54.217.9.143 | |
kimera-front.s3.eu-west-1.amazonaws.com | unknown | 2005-08-18 | 2025-07-04 | 2025-07-04 | 479 B | 6.4 kB | ![]() 52.218.108.32 | |
bbux.me | unknown | 2025-05-23 | 2025-06-05 | 2025-06-26 | 1.6 kB | 318 kB | ![]() 47.254.142.87 | |
miin-cosmetics.de | unknown | unknown | 2018-05-30 | 2024-12-21 | 56 kB | 6.7 MB | ![]() 3.165.113.2 | |
click.rdoo.shop | unknown | 2022-01-04 | 2023-06-08 | 2025-06-15 | 2.7 kB | 168 kB | ![]() 172.67.136.243 | |
cdnjs.cloudflare.com | 235 | 2009-02-17 | 2012-05-23 | 2025-07-02 | 475 B | 85 kB | ![]() 104.17.24.14 | |
connect.getflowbox.com | 44529 | 2015-12-21 | 2019-01-28 | 2025-06-30 | 865 B | 316 kB | ![]() 194.242.11.186 | |
fonts.googleapis.com | 8877 | 2005-01-25 | 2012-05-23 | 2025-07-02 | 582 B | 17 kB | ![]() 142.250.178.106 | |
www.datadoghq-browser-agent.com | 3490 | 2019-03-26 | 2019-04-26 | 2025-06-27 | 436 B | 166 kB | ![]() 3.164.208.41 | |
kimera-cards.s3.eu-west-1.amazonaws.com | unknown | 2005-08-18 | 2025-07-04 | 2025-07-04 | 932 B | 105 kB | ![]() 52.218.110.120 | |
www.litime.de | unknown | unknown | 2025-07-04 | 2025-07-04 | 622 B | 4.6 kB | ![]() 23.227.38.74 | |
miin-cosmetics.com | unknown | 2014-06-12 | 2017-02-08 | 2025-03-26 | 463 B | 4.7 kB | ![]() 108.157.229.58 | |
www.flexispot.de | 634883 | unknown | 2021-06-08 | 2025-06-28 | 515 B | 974 B | ![]() 95.101.10.26 | |
widget.trustpilot.com | 6018 | 2007-06-30 | 2017-02-01 | 2025-07-02 | 451 B | 24 kB | ![]() 54.240.174.65 | |
tatrck.com | unknown | 2023-06-15 | 2023-06-16 | 2025-06-27 | 2.5 kB | 11 kB | ![]() 172.67.173.8 | |
duux.com | unknown | 2003-10-06 | 2015-01-13 | 2025-06-13 | 897 B | 743 B | ![]() 104.26.7.183 | |
analytics.simpler.so | unknown | 2020-12-22 | 2023-06-10 | 2025-06-30 | 1.1 kB | 454 B | ![]() 3.73.103.175 | |
www.awin1.com | 14049 | 2000-05-19 | 2012-07-02 | 2025-06-28 | 1.2 kB | 318 kB | ![]() 23.49.29.238 | |
gilignantstapes.com | unknown | 2024-06-09 | 2024-06-18 | 2025-06-28 | 11 kB | 496 kB | ![]() 3.167.2.81 | |
www.seidensticker.com | 591167 | 1997-07-14 | 2014-02-22 | 2025-06-17 | 766 B | 1.3 kB | ![]() 35.186.222.116 | |
button.simpler.so | unknown | 2020-12-22 | 2023-06-10 | 2025-06-30 | 515 B | 1.0 kB | ![]() 3.73.103.175 | |
imgsct.cookiebot.com | unknown | 2010-01-21 | 2023-11-22 | 2025-07-03 | 478 B | 759 B | ![]() 2.20.163.160 | |
hoefer-shop.de | unknown | unknown | 2014-04-08 | 2025-07-01 | 516 B | 803 B | ![]() 65.108.133.167 | |
flexispot.de | 341401 | unknown | 2021-02-02 | 2025-06-28 | 511 B | 279 B | ![]() 95.101.10.9 | |
hoefer-shop.myshopify.com | unknown | 2006-03-03 | 2025-03-23 | 2025-07-01 | 527 B | 1.6 kB | ![]() 23.227.38.74 | |
hoefer-shop.com | unknown | 2015-12-02 | 2025-03-23 | 2025-07-01 | 517 B | 2.4 kB | ![]() 23.227.38.65 | |
consent.cookiebot.com | 4972 | 2010-01-21 | 2014-02-26 | 2025-07-02 | 512 B | 114 kB | ![]() 95.101.10.171 |
Related reports
Network Intrusion Detection Systems
Suricata /w Emerging Threats Pro
No alerts detected
Threat Detection Systems
Public InfoSec YARA rules
No alerts detected
OpenPhish
No alerts detected
PhishTank
No alerts detected
Quad9 DNS
No alerts detected
ThreatFox
No alerts detected
JavaScript (96)
No JavaScripts
HTTP Transactions (231)
| URL | IP | Response | Size |
|---|








