Report Overview
Visitedpublic
2025-10-02 21:36:12
Tags
Submit Tags
URL
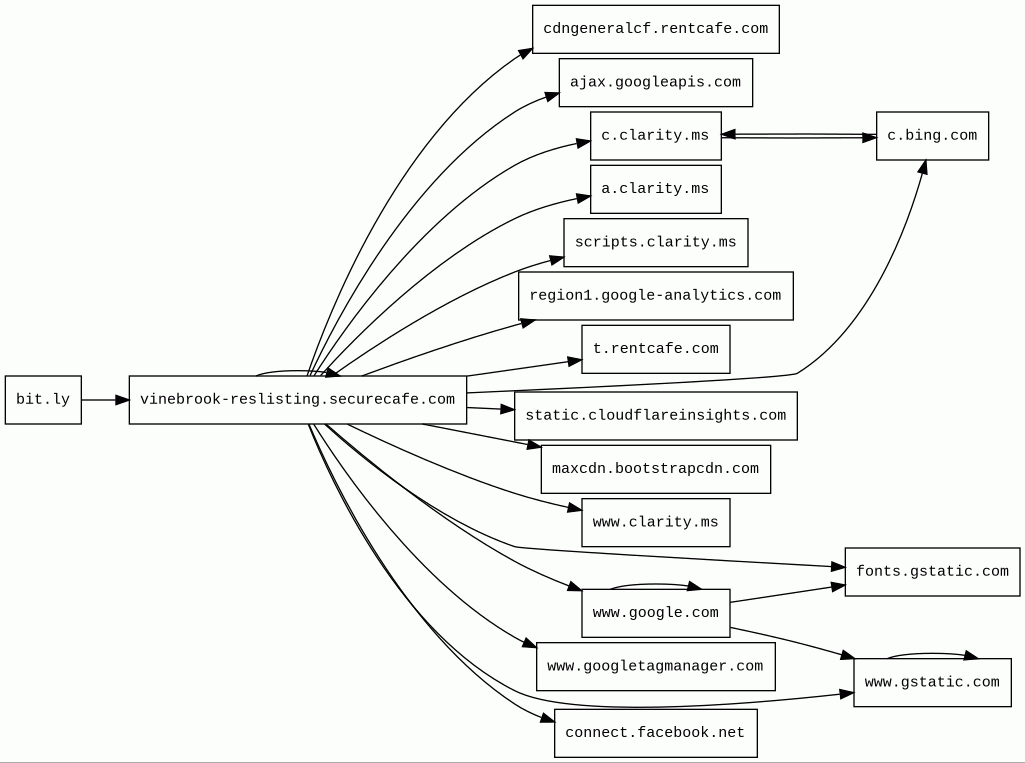
bit.ly/3BribYX
Finishing URL
vinebrook-reslisting.securecafe.com/residentservices/apartmentsforrent/userlogin.aspx
IP / ASN

67.199.248.11
Title
vinebrook-reslisting.securecafe.com/residentservices/apartmentsforrent/userlogin.aspx
Detections
urlquery
0
Network Intrusion Detection
0
Threat Detection Systems
0
Host Summary
| Host | Rank | Registered | First Seen | Last Seen | Sent | Received | IP | Fingerprints |
|---|---|---|---|---|---|---|---|---|
cdngeneralcf.rentcafe.com | 254132 | 2004-09-06 | 2021-07-27 | 2025-09-15 | 23 kB | 1.9 MB | ![]() 104.19.169.43 | |
vinebrook-reslisting.securecafe.com | unknown | 2007-05-20 | 2025-10-02 | 2025-10-02 | 7.5 kB | 88 kB | ![]() 104.17.96.182 | ![]() |
scripts.clarity.ms | 87727 | 2017-04-03 | 2025-08-03 | 2025-09-30 | 444 B | 78 kB | ![]() 13.107.246.53 | |
c.bing.com | 836 | 1996-01-29 | 2012-05-22 | 2025-09-29 | 552 B | 1.1 kB | ![]() 150.171.28.10 | |
bit.ly | 95 | 2008-05-17 | 2012-05-30 | 2025-09-30 | 482 B | 61 kB | ![]() 67.199.248.11 | |
www.google.com | 22 | 1997-09-15 | 2015-05-10 | 2025-09-28 | 2.0 kB | 80 kB | ![]() 142.250.74.36 | |
connect.facebook.net | 1088 | 2004-04-01 | 2012-05-22 | 2025-09-30 | 970 B | 266 kB | ![]() 31.13.72.12 | |
maxcdn.bootstrapcdn.com | 6807 | 2012-05-25 | 2014-06-18 | 2025-09-28 | 475 B | 30 kB | ![]() 104.18.10.207 | |
www.clarity.ms | 4064 | 2017-04-03 | 2018-08-22 | 2025-09-30 | 446 B | 1.1 kB | ![]() 20.250.198.32 | |
www.gstatic.com | 146047 | 2008-02-11 | 2012-05-29 | 2025-09-28 | 2.4 kB | 2.6 MB | ![]() 142.250.74.131 | |
c.clarity.ms | 6634 | 2017-04-03 | 2021-02-03 | 2025-09-29 | 1.0 kB | 1.7 kB | ![]() 13.107.213.53 | |
t.rentcafe.com | 192867 | 2004-09-06 | 2013-05-06 | 2025-09-29 | 2.6 kB | 11 kB | ![]() 104.19.169.43 | |
fonts.gstatic.com | unknown | 2008-02-11 | 2014-04-02 | 2025-09-28 | 2.2 kB | 60 kB | ![]() 142.250.74.67 | |
static.cloudflareinsights.com | 4073 | 2019-08-30 | 2019-09-24 | 2025-09-28 | 548 B | 20 kB | ![]() 104.16.80.73 | |
ajax.googleapis.com | 3691 | 2005-01-25 | 2012-05-22 | 2025-09-28 | 464 B | 95 kB | ![]() 142.250.74.138 | |
region1.google-analytics.com | 19689 | 2005-07-18 | 2022-03-17 | 2025-10-02 | 2.1 kB | 1.7 kB | ![]() 216.239.34.36 | |
www.googletagmanager.com | 283 | 2011-11-11 | 2012-10-04 | 2025-09-28 | 927 B | 788 kB | ![]() 142.250.74.8 | |
a.clarity.ms | 36064 | 2017-04-03 | 2021-07-27 | 2025-09-29 | 2.3 kB | 1.3 kB | ![]() 51.8.71.184 |
Cloudflare Bot Management (Security)
Cloudflare bot management solution identifies and mitigates automated traffic to protect websites from bad bots.Cloudflare (CDN)
Cloudflare is a web-infrastructure and website-security company, providing content-delivery-network services, DDoS mitigation, Internet security, and distributed domain-name-server services.Bootstrap:1758526446 (UI frameworks)
Bootstrap is a free and open-source CSS framework directed at responsive, mobile-first front-end web development. It contains CSS and JavaScript-based design templates for typography, forms, buttons, navigation, and other interface components.jQuery UI (JavaScript libraries)
jQuery UI is a collection of GUI widgets, animated visual effects, and themes implemented with jQuery, Cascading Style Sheets, and HTML.jQuery:1.7.1 (JavaScript libraries)
jQuery is a JavaScript library which is a free, open-source software designed to simplify HTML DOM tree traversal and manipulation, as well as event handling, CSS animation, and Ajax.Google Tag Manager (Tag managers)
Google Tag Manager is a tag management system (TMS) that allows you to quickly and easily update measurement codes and related code fragments collectively known as tags on your website or mobile app.DataTables (JavaScript libraries)
DataTables is a plug-in for the jQuery Javascript library adding advanced features like pagination, instant search, themes, and more to any HTML table.reCAPTCHA (Security)
reCAPTCHA is a free service from Google that helps protect websites from spam and abuse.Google Hosted Libraries (CDN)
Google Hosted Libraries is a stable, reliable, high-speed, globally available content distribution network for the most popular, open-source JavaScript libraries.Cloudflare Browser Insights (Analytics, RUM)
Cloudflare Browser Insights is a tool that measures the performance of websites from the perspective of users.Microsoft ASP.NET (Web frameworks)
ASP.NET is an open-source, server-side web-application framework designed for web development to produce dynamic web pages.Azure Front Door (Load balancers)
Azure Front Door is a scalable and secure entry point for fast delivery of your global web applications.Azure (PaaS)
Azure is a cloud computing service for building, testing, deploying, and managing applications and services through Microsoft-managed data centers.Nginx (Web servers, Reverse proxies)
Nginx is a web server that can also be used as a reverse proxy, load balancer, mail proxy and HTTP cache.Google Cloud CDN (CDN)
Cloud CDN uses Google's global edge network to serve content closer to users.Google Cloud (IaaS)
Google Cloud is a suite of cloud computing services.Related reports
Network Intrusion Detection Systems
Suricata /w Emerging Threats Pro
No alerts detected
Threat Detection Systems
No alerts detected
JavaScript (66)
No JavaScripts
HTTP Transactions (87)
| URL | IP | Response | Size |
|---|



