Report Overview
Visitedpublic
2025-08-05 12:04:18
Tags
Submit Tags
URL
blackscatter77.com/
Finishing URL
blackscatter77.com/
IP / ASN

162.240.221.76
Title
Mahjong Naga Hitam 2025 di BlackScatter77
Detections
urlquery
0
Network Intrusion Detection
4
Threat Detection Systems
0
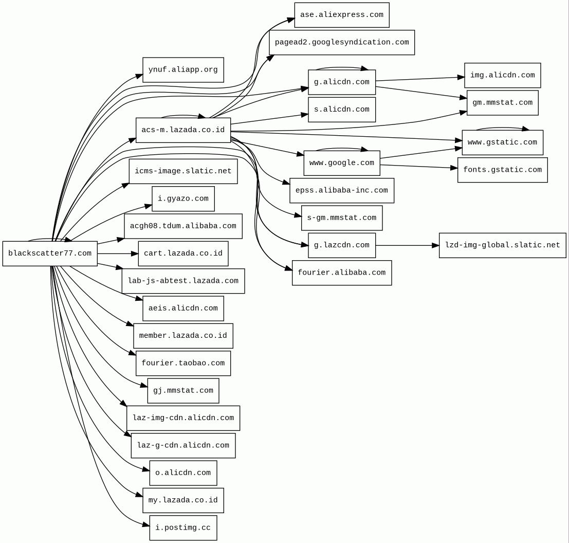
Host Summary
| Host | Rank | Registered | First Seen | Last Seen | Sent | Received | IP | Fingerprints |
|---|---|---|---|---|---|---|---|---|
cart.lazada.co.id | 80239 | 2012-02-24 | 2018-03-26 | 2025-07-29 | 1.1 kB | 2.2 kB | ![]() 47.246.165.114 | ![]() |
my.lazada.co.id | 81848 | 2012-02-24 | 2018-03-26 | 2025-07-30 | 1.1 kB | 2.2 kB | ![]() 47.246.165.114 | ![]() |
gm.mmstat.com | 14331 | 2007-12-25 | 2013-09-16 | 2025-07-31 | 2.6 kB | 1.3 kB | ![]() 140.205.151.4 | |
s.alicdn.com | 17303 | 2008-06-25 | 2019-04-29 | 2025-08-04 | 487 B | 2.9 kB | ![]() 54.230.80.202 | ![]() |
acs-m.lazada.co.id | 32126 | 2012-02-24 | 2017-12-21 | 2025-07-30 | 6.4 kB | 15 kB | ![]() 47.246.173.152 | ![]() |
s-gm.mmstat.com | unknown | 2007-12-25 | 2022-05-11 | 2025-07-30 | 916 B | 852 B | ![]() 140.205.151.4 | |
laz-g-cdn.alicdn.com | 16513 | 2008-06-25 | 2017-09-28 | 2025-08-01 | 1.6 kB | 74 kB | ![]() 38.54.123.58 | |
i.gyazo.com | 72426 | 2007-08-31 | 2014-03-14 | 2025-07-30 | 448 B | 1.0 kB | ![]() 104.18.24.163 | |
gj.mmstat.com | 23875 | 2007-12-25 | 2014-12-16 | 2025-07-31 | 4.9 kB | 2.8 kB | ![]() 47.246.136.160 | |
blackscatter77.com | unknown | 2025-07-21 | 2025-08-05 | 2025-08-05 | 3.2 kB | 1.5 kB | ![]() 162.240.221.76 | |
lab-js-abtest.lazada.com | unknown | 2009-08-25 | 2023-01-23 | 2025-08-04 | 1.0 kB | 1.9 kB | ![]() 38.54.123.57 | |
pagead2.googlesyndication.com | 101 | 2003-01-21 | 2012-05-21 | 2025-07-31 | 930 B | 322 kB | ![]() 142.250.178.66 | |
i.postimg.cc | 23840 | 2016-06-11 | 2018-04-11 | 2025-07-31 | 447 B | 302 kB | ![]() 46.105.222.162 | |
aeis.alicdn.com | 23225 | 2008-06-25 | 2016-08-25 | 2025-08-02 | 416 B | 222 kB | ![]() 23.49.27.47 | ![]() |
g.alicdn.com | 6787 | 2008-06-25 | 2014-10-06 | 2025-08-02 | 7.1 kB | 535 kB | ![]() 95.101.11.50 | ![]() |
ynuf.aliapp.org | 8486 | 2008-01-04 | 2017-01-30 | 2025-08-01 | 404 B | 969 B | ![]() 124.239.14.253 | ![]() ![]() |
fourier.taobao.com | 12218 | 2003-04-21 | 2019-10-09 | 2025-08-02 | 3.2 kB | 2.3 kB | ![]() 123.183.232.34 | ![]() |
acgh08.tdum.alibaba.com | unknown | 1999-04-15 | 2025-08-05 | 2025-08-05 | 409 B | 407 B | ![]() 47.246.146.53 | ![]() |
icms-image.slatic.net | 21899 | 2013-09-24 | 2020-12-20 | 2025-08-03 | 477 B | 7.4 kB | ![]() 47.246.48.192 | ![]() |
img.alicdn.com | 8663 | 2008-06-25 | 2015-03-04 | 2025-08-04 | 927 B | 19 kB | ![]() 47.246.44.177 | ![]() |
g.lazcdn.com | unknown | 2021-11-05 | 2022-09-16 | 2025-07-31 | 23 kB | 7.8 MB | ![]() 47.246.48.192 | ![]() |
member.lazada.co.id | 46666 | 2012-02-24 | 2018-02-10 | 2025-08-01 | 4.5 kB | 8.8 kB | ![]() 47.246.167.169 | ![]() |
ase.aliexpress.com | unknown | 2006-04-16 | 2024-08-02 | 2025-07-31 | 2.1 kB | 2.2 kB | ![]() 47.246.146.199 | ![]() |
fourier.alibaba.com | 245815 | 1999-04-15 | 2017-12-29 | 2025-07-31 | 4.4 kB | 1.0 kB | ![]() 47.246.165.225 | ![]() |
www.google.com | 7 | 1997-09-15 | 2015-05-10 | 2025-07-30 | 2.5 kB | 90 kB | ![]() 142.250.178.36 | |
epss.alibaba-inc.com | unknown | 1999-08-24 | 2023-06-11 | 2025-08-03 | 1.0 kB | 474 B | ![]() 47.246.174.210 | ![]() |
laz-img-cdn.alicdn.com | 17299 | 2008-06-25 | 2017-09-20 | 2025-08-01 | 1.9 kB | 65 kB | ![]() 90.84.161.27 | |
www.gstatic.com | unknown | 2008-02-11 | 2012-05-29 | 2025-07-30 | 3.3 kB | 3.4 MB | ![]() 142.250.178.99 | |
fonts.gstatic.com | unknown | 2008-02-11 | 2014-04-02 | 2025-07-30 | 513 B | 16 kB | ![]() 142.250.178.99 | |
lzd-img-global.slatic.net | 25020 | 2013-09-24 | 2021-12-16 | 2025-07-31 | 936 B | 112 kB | ![]() 163.53.19.13 | |
o.alicdn.com | 13674 | 2008-06-25 | 2021-04-29 | 2025-08-04 | 866 B | 90 kB | ![]() 47.246.50.175 | ![]() |
Tengine (Web servers)
Tengine is a web server which is based on the Nginx HTTP server.Nginx (Web servers, Reverse proxies)
Nginx is a web server that can also be used as a reverse proxy, load balancer, mail proxy and HTTP cache.Amazon CloudFront (CDN)
Amazon CloudFront is a fast content delivery network (CDN) service that securely delivers data, videos, applications, and APIs to customers globally with low latency, high transfer speeds.Amazon Web Services (PaaS)
Amazon Web Services (AWS) is a comprehensive cloud services platform offering compute power, database storage, content delivery and other functionality.Alibaba Cloud Object Storage Service (IaaS)
Alibaba Cloud Object Storage Service (OSS) is a cloud-based object storage service provided by Alibaba Cloud, which allows users to store and access large amounts of data in the cloud.OpenResty (Web servers)
OpenResty is a web platform based on nginx which can run Lua scripts using its LuaJIT engine.Google Cloud CDN (CDN)
Cloud CDN uses Google's global edge network to serve content closer to users.Google Cloud (IaaS)
Google Cloud is a suite of cloud computing services.Cloudflare (CDN)
Cloudflare is a web-infrastructure and website-security company, providing content-delivery-network services, DDoS mitigation, Internet security, and distributed domain-name-server services.Apache HTTP Server (Web servers)
Apache is a free and open-source cross-platform web server software.Java (Programming languages)
Java is a class-based, object-oriented programming language that is designed to have as few implementation dependencies as possible.Spring (Web frameworks)
Related reports
Network Intrusion Detection Systems
Suricata /w Emerging Threats Pro
| Timestamp | Severity | Source IP | Destination IP | Alert |
|---|---|---|---|---|
| low | Client IP | ![]() 8.222.203.130 | ET INFO Observed Alibaba Cloud CDN Domain (aliyuncs .com in TLS SNI) | |
| low | Client IP | ![]() 8.222.203.130 | ET INFO Observed Alibaba Cloud CDN Domain (aliyuncs .com in TLS SNI) | |
| low | Client IP | ![]() 8.222.203.130 | ET INFO Observed Alibaba Cloud CDN Domain (aliyuncs .com in TLS SNI) | |
| low | Client IP | ![]() 8.222.203.130 | ET INFO Observed Alibaba Cloud CDN Domain (aliyuncs .com in TLS SNI) |
Threat Detection Systems
No alerts detected
JavaScript (79)
| HASH | FROM | Size | First Seen | Last Seen | |
|---|---|---|---|---|---|
| 763b09dfd5ea5f28f86ff302bcef406b | DocumentWrite | 163 B | 2024-10-24 | 2025-10-30 | |
Introduced by DocumentWrite First Seen 2024-10-24 Last Seen 2025-10-30 Times Seen 16180 Size 163 B (163 bytes) MD5 763b09dfd5ea5f28f86ff302bcef406b SHA1 b1c7ebba969dd754b4408ffd377be8f7aff21a7f Loading... | |||||
HTTP Transactions (140)
| URL | IP | Response | Size |
|---|










