Report Overview
Visitedpublic
2024-10-17 13:55:42
Tags
Submit Tags
URL
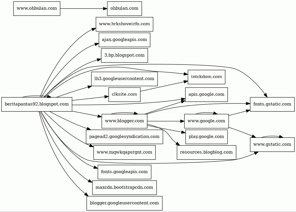
beritapantas92.blogspot.com/2017/02/komen-netizen-kepada-abg-kosmetik.html
Finishing URL
beritapantas92.blogspot.com/2017/02/google.com
IP / ASN

142.250.74.97
Title
ERROR 404 - Berita Pantas
Detections
urlquery
0
Network Intrusion Detection
0
Threat Detection Systems
0
Host Summary
Host | Rank | Registered | First Seen | Last Seen | Sent | Received | IP | Fingerprints |
---|---|---|---|---|---|---|---|---|
beritapantas92.blogspot.com | unknown | 2000-07-31 | 2013-12-20 | 2024-10-17 | 17 kB | 571 kB | ![]() 142.250.74.1 | |
www.blogger.com | 8975 | 1999-06-22 | 2012-05-22 | 2024-10-16 | 22 kB | 547 kB | ![]() 142.250.74.41 | |
3.bp.blogspot.com | 11048 | 2000-07-31 | 2012-05-21 | 2024-10-16 | 2.5 kB | 28 kB | ![]() 142.250.74.161 | |
resources.blogblog.com | 13274 | 2000-09-15 | 2017-01-30 | 2024-10-16 | 5.0 kB | 14 kB | ![]() 142.250.74.41 | |
ohbulan.com | 151635 | 2008-05-08 | 2014-03-05 | 2023-10-15 | 4.4 kB | 422 kB | ![]() 104.18.2.49 | |
www.ohbulan.com | unknown | 2008-05-08 | 2014-02-28 | 2023-08-16 | 1.3 kB | 41 kB | ![]() 104.18.2.49 | |
maxcdn.bootstrapcdn.com | 724 | 2012-05-25 | 2014-06-18 | 2024-10-16 | 4.8 kB | 369 kB | ![]() 104.18.10.207 | |
blogger.googleusercontent.com | 16485 | 2008-11-17 | 2012-05-25 | 2024-10-16 | 32 kB | 869 kB | ![]() 142.250.74.97 | |
fonts.googleapis.com | 8877 | 2005-01-25 | 2013-06-10 | 2024-10-16 | 2.7 kB | 100 kB | ![]() 142.250.74.106 | |
lh3.googleusercontent.com | 66 | 2008-11-17 | 2012-05-22 | 2024-10-16 | 10 kB | 329 kB | ![]() 142.250.74.161 | |
intckdom.com | unknown | 2024-07-09 | 2024-10-13 | 2024-10-13 | 2.2 kB | 3.5 kB | ![]() 52.117.247.211 | |
ajax.googleapis.com | 12905 | 2005-01-25 | 2013-08-16 | 2024-10-16 | 4.1 kB | 312 kB | ![]() 142.250.74.74 | |
apis.google.com | 105 | 1997-09-15 | 2013-05-06 | 2024-10-16 | 9.7 kB | 775 kB | ![]() 142.250.74.110 | |
play.google.com | 34 | 1997-09-15 | 2013-05-31 | 2024-10-16 | 1.1 kB | 1.1 kB | ![]() 142.250.74.14 | |
pagead2.googlesyndication.com | 101 | 2003-01-21 | 2021-02-20 | 2024-10-16 | 2.3 kB | 3.4 kB | ![]() 142.250.74.66 | |
www.gstatic.com | unknown | 2008-02-11 | 2016-07-26 | 2024-10-16 | 18 kB | 1.6 MB | ![]() 142.250.74.99 | |
fonts.gstatic.com | unknown | 2008-02-11 | 2014-09-09 | 2024-10-16 | 19 kB | 1.1 MB | ![]() 216.58.207.227 | |
clksite.com | 68288 | 2014-11-20 | 2015-01-01 | 2024-10-16 | 1.7 kB | 1.5 kB | ![]() 52.116.53.147 | |
www.google.com | 7 | 1997-09-15 | 2015-05-10 | 2024-10-16 | 1.7 kB | 452 kB | ![]() 142.250.74.164 | |
www.mqwkqapsrgnt.com 1 alert(s) on this Host | unknown | unknown | 2024-10-17 | 2024-10-17 | 414 B | 0 B | ![]() 0.0.0.0 | |
www.hrkshoveizfo.com 1 alert(s) on this Host | unknown | unknown | 2024-10-17 | 2024-10-17 | 413 B | 0 B | ![]() 0.0.0.0 |
Related reports
Network Intrusion Detection Systems
Suricata /w Emerging Threats Pro
No alerts detected
Threat Detection Systems
Public InfoSec YARA rules
No alerts detected
OpenPhish
No alerts detected
PhishTank
No alerts detected
Mnemonic Secure DNS
No alerts detected
Quad9 DNS
Scan Date | Severity | Indicator | Alert |
---|---|---|---|
2024-10-17 | medium | mqwkqapsrgnt.com | Sinkholed |
2024-10-17 | medium | hrkshoveizfo.com | Sinkholed |
ThreatFox
No alerts detected
JavaScript (17)
HASH | FROM | Size | First Seen | Last Seen | |
---|---|---|---|---|---|
7b3035d9b9e04286dc571fb9eab23fdf | DocumentWrite | 102 B | 2023-03-07 | 2025-10-08 | |
Introduced by DocumentWrite First Seen 2023-03-07 Last Seen 2025-10-08 Times Seen 586 Size 102 B (102 bytes) MD5 7b3035d9b9e04286dc571fb9eab23fdf SHA1 87271d0d4bb274f6c36a2b87bf4fcf088a2a3a1b Loading... | |||||
HTTP Transactions (290)
URL | IP | Response | Size |
---|