Report Overview
Visitedpublic
2025-10-18 18:04:17
Tags
Submit Tags
URL
proyectotip-e.com/
Finishing URL
www.proyectotip-e.com/
IP / ASN

160.124.105.112
Title
51成人动漫-51漫画网站列表-51动漫成人影视资源免费下载
Detections
urlquery
0
Network Intrusion Detection
1
Threat Detection Systems
0
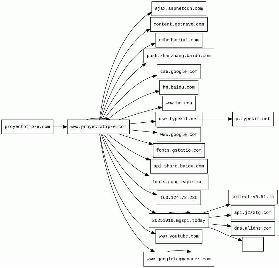
Host Summary
| Host | Rank | Registered | First Seen | Last Seen | Sent | Received | IP | Fingerprints |
|---|---|---|---|---|---|---|---|---|
ajax.aspnetcdn.com | 21241 | 2010-10-12 | 2012-05-24 | 2025-10-12 | 468 B | 118 kB | ![]() 23.36.76.194 | |
content.getrave.com | 202722 | 2005-08-03 | 2017-05-27 | 2025-10-10 | 491 B | 1.0 kB | ![]() 2.18.172.235 | |
p.typekit.net | 4638 | 2010-08-02 | 2012-05-23 | 2025-10-12 | 549 B | 340 B | ![]() 23.33.119.50 | |
fonts.googleapis.com | 313 | 2005-01-25 | 2012-05-23 | 2025-10-12 | 622 B | 80 kB | ![]() 216.58.211.10 | |
hm.baidu.com | 54491 | 1999-10-11 | 2012-05-26 | 2025-10-12 | 1.3 kB | 31 kB | ![]() 111.45.11.83 | |
www.bc.edu | 717419 | 1991-02-01 | 2015-03-16 | 2025-08-03 | 7.3 kB | 3.7 MB | ![]() 151.101.195.10 | |
fonts.gstatic.com | unknown | 2008-02-11 | 2014-04-02 | 2025-10-12 | 2.2 kB | 197 kB | ![]() 142.250.74.3 | |
embedsocial.com | 30084 | 2012-05-24 | 2015-05-29 | 2025-10-13 | 2.2 kB | 52 kB | ![]() 35.201.69.215 | |
iii.winitss.cn | unknown | 2024-11-16 | 2025-05-16 | 2025-10-18 | 491 B | 314 kB | ![]() 192.238.224.171 | ![]() |
proyectotip-e.com | unknown | 2023-11-03 | 2025-10-18 | 2025-10-18 | 888 B | 197 B | ![]() 160.124.105.112 | |
www.googletagmanager.com | 283 | 2011-11-11 | 2012-10-04 | 2025-10-12 | 2.5 kB | 2.5 MB | ![]() 142.250.74.168 | |
push.zhanzhang.baidu.com | 1485849 | 1999-10-11 | 2015-07-22 | 2025-10-15 | 344 B | 426 B | ![]() 182.61.244.229 | |
160.124.72.226 | unknown | unknown | No data | No data | 338 B | 1.2 kB | ![]() 160.124.72.226 | |
20251018.mgsp1.today | unknown | 2025-05-22 | 2025-10-18 | 2025-10-18 | 2.9 kB | 3.5 MB | ![]() 185.170.77.44 | |
www.google.com | 22 | 1997-09-15 | 2015-05-10 | 2025-10-12 | 3.4 kB | 354 kB | ![]() 216.58.207.196 | |
api.jzzxtg.com | unknown | 2024-08-05 | 2025-05-09 | 2025-10-16 | 1.4 kB | 22 kB | ![]() 118.107.9.16 | |
api.share.baidu.com | 1421601 | 1999-10-11 | 2013-04-25 | 2025-10-14 | 391 B | 116 B | ![]() 14.215.182.161 | |
cse.google.com | 24084 | 1997-09-15 | 2015-03-18 | 2025-10-13 | 451 B | 10 kB | ![]() 142.250.178.78 | |
use.typekit.net | 4054 | 2010-08-02 | 2012-07-05 | 2025-10-12 | 1.0 kB | 10 kB | ![]() 23.33.119.67 | |
collect-v6.51.la | 348646 | 2005-01-17 | 2021-03-08 | 2025-10-13 | 481 B | 363 B | ![]() 43.174.229.36 | |
www.proyectotip-e.com | unknown | 2023-11-03 | 2025-10-18 | 2025-10-18 | 12 kB | 5.5 MB | ![]() 160.124.105.112 | ![]() ![]() |
www.youtube.com | 286 | 2005-02-15 | 2013-04-13 | 2025-10-12 | 579 B | 0 B | ![]() 216.58.207.238 | |
dns.alidns.com | 59391 | 2009-02-10 | 2020-02-16 | 2025-10-16 | 484 B | 438 B | ![]() 223.6.6.6 |
Apache HTTP Server (Web servers)
Apache is a free and open-source cross-platform web server software.Nginx (Web servers, Reverse proxies)
Nginx is a web server that can also be used as a reverse proxy, load balancer, mail proxy and HTTP cache.Google Cloud Storage (Miscellaneous)
Google Cloud Storage allows world-wide storage and retrieval of any amount of data at any time.Google Cloud (IaaS)
Google Cloud is a suite of cloud computing services.Tengine (Web servers)
Tengine is a web server which is based on the Nginx HTTP server.Google Web Server (Web servers)
PHP (Programming languages)
PHP is a general-purpose scripting language used for web development.Bootstrap:3.3.2 (UI frameworks)
Bootstrap is a free and open-source CSS framework directed at responsive, mobile-first front-end web development. It contains CSS and JavaScript-based design templates for typography, forms, buttons, navigation, and other interface components.Java (Programming languages)
Java is a class-based, object-oriented programming language that is designed to have as few implementation dependencies as possible.jQuery (JavaScript libraries)
jQuery is a JavaScript library which is a free, open-source software designed to simplify HTML DOM tree traversal and manipulation, as well as event handling, CSS animation, and Ajax.Typekit (Font scripts)
Typekit is an online service which offers a subscription library of fonts.Adobe Fonts (Font scripts)
Adobe Fonts is a web-based service providing access to a vast library of high-quality fonts for web and print design.YouTube (Video players)
YouTube is a video sharing service where users can create their own profile, upload videos, watch, like and comment on other videos.Google Tag Manager (Tag managers)
Google Tag Manager is a tag management system (TMS) that allows you to quickly and easily update measurement codes and related code fragments collectively known as tags on your website or mobile app.Adobe Experience Manager (CMS)
Adobe Experience Manager (AEM) is a content management solution for building websites, mobile apps and forms.Related reports
Network Intrusion Detection Systems
Suricata /w Emerging Threats Pro
| Timestamp | Severity | Source IP | Destination IP | Alert |
|---|---|---|---|---|
| low | Client IP | ![]() 223.6.6.6 | ET INFO Observed DNS Over HTTPS Domain (dns .alidns .com in TLS SNI) |
Threat Detection Systems
No alerts detected
JavaScript (37)
No JavaScripts
HTTP Transactions (87)
| URL | IP | Response | Size |
|---|






