Report Overview
Visitedpublic
2025-12-03 02:09:36
Tags
Submit Tags
URL
uhflat.co.kr/
Finishing URL
uhflat.co.kr/
IP / ASN

3.167.2.87
Title
UH FLAT 유에이치플랫
Detections
urlquery
0
Network Intrusion Detection
0
Threat Detection Systems
2
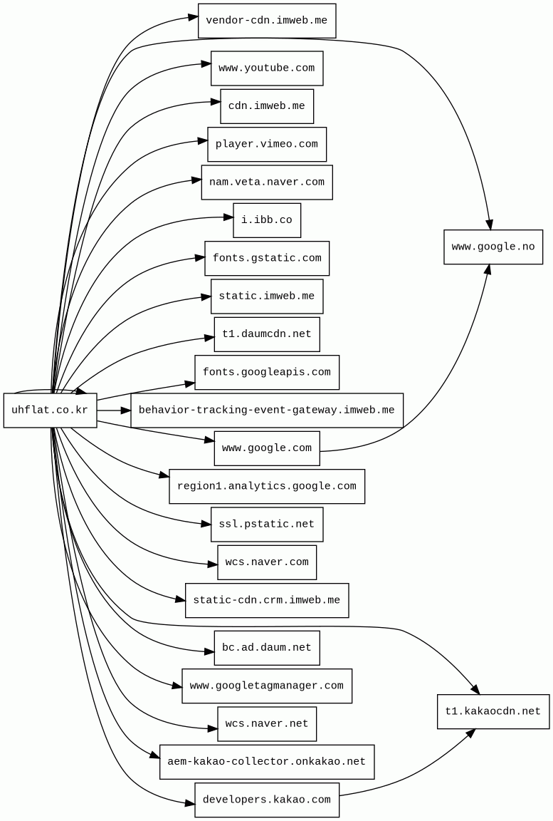
Host Summary
| Host | Rank | Registered | First Seen | Last Seen | Sent | Received | IP | Fingerprints |
|---|---|---|---|---|---|---|---|---|
static.imweb.me | 2754093 | 2016-05-12 | 2023-11-03 | 2025-11-30 | 905 B | 1.0 MB | ![]() 54.240.174.114 | |
i.ibb.co | 21643 | 2010-07-20 | 2018-11-25 | 2025-12-01 | 432 B | 6.6 kB | ![]() 45.43.142.3 | |
vendor-cdn.imweb.me | 1884839 | 2016-05-12 | 2017-09-20 | 2025-11-30 | 39 kB | 7.5 MB | ![]() 3.167.2.36 | |
www.google.com | 22 | 1997-09-15 | 2015-05-10 | 2025-11-30 | 7.8 kB | 9.1 kB | ![]() 142.250.74.36 | |
ssl.pstatic.net | 71086 | 2011-09-06 | 2012-10-18 | 2025-12-01 | 886 B | 152 kB | ![]() 23.44.36.65 | |
wcs.naver.com | 75690 | 1997-09-12 | 2012-10-03 | 2025-12-01 | 896 B | 1.8 kB | ![]() 125.209.233.21 | |
developers.kakao.com 2 alert(s) on this Host | 416201 | 1996-12-29 | 2017-01-30 | 2025-12-02 | 850 B | 229 kB | ![]() 211.183.209.23 | |
behavior-tracking-event-gateway.imweb.me | 2815879 | 2016-05-12 | 2025-01-27 | 2025-11-30 | 1.3 kB | 2.4 kB | ![]() 3.167.2.34 | ![]() |
nam.veta.naver.com | 61307 | 1997-09-12 | 2023-01-11 | 2025-12-01 | 435 B | 401 B | ![]() 203.104.162.225 | |
bc.ad.daum.net 1 alert(s) on this Host | 128523 | 1996-03-05 | 2018-02-13 | 2025-11-25 | 913 B | 498 B | ![]() 121.53.89.9 | |
www.googletagmanager.com | 283 | 2011-11-11 | 2012-10-04 | 2025-11-30 | 1.7 kB | 1.8 MB | ![]() 142.250.74.136 | |
region1.analytics.google.com | 22257 | 1997-09-15 | 2022-03-17 | 2025-11-30 | 7.5 kB | 5.9 kB | ![]() 216.239.32.36 | |
fonts.gstatic.com | unknown | 2008-02-11 | 2014-04-02 | 2025-11-30 | 3.4 kB | 102 kB | ![]() 216.58.211.3 | |
t1.daumcdn.net | 90086 | 2010-07-08 | 2014-10-06 | 2025-12-01 | 1.4 kB | 123 kB | ![]() 0.0.0.0 | |
www.google.no | 92680 | 2001-02-26 | 2012-06-26 | 2025-11-30 | 4.4 kB | 1.8 kB | ![]() 142.250.74.99 | |
uhflat.co.kr | unknown | 2022-12-18 | 2025-07-31 | 2025-08-09 | 35 kB | 2.0 MB | ![]() 3.167.2.91 | ![]() ![]() ![]() |
wcs.naver.net | 80102 | 1998-12-12 | 2012-10-23 | 2025-12-01 | 816 B | 61 kB | ![]() 23.36.76.163 | |
player.vimeo.com | 132 | 2004-12-15 | 2013-09-26 | 2025-11-30 | 415 B | 41 kB | ![]() 162.159.128.61 | |
static-cdn.crm.imweb.me | 2913682 | 2016-05-12 | 2024-07-16 | 2025-11-30 | 424 B | 17 kB | ![]() 3.167.2.82 | |
aem-kakao-collector.onkakao.net | 177816 | 2020-01-15 | 2023-08-02 | 2025-11-29 | 582 B | 316 B | ![]() 211.183.212.21 | |
fonts.googleapis.com | 313 | 2005-01-25 | 2012-05-23 | 2025-11-30 | 447 B | 166 kB | ![]() 142.250.178.42 | |
t1.kakaocdn.net | 189759 | 2014-04-18 | 2017-02-02 | 2025-12-02 | 858 B | 230 kB | ![]() 2.23.13.51 | |
www.youtube.com | 286 | 2005-02-15 | 2013-04-13 | 2025-11-30 | 867 B | 36 kB | ![]() 216.58.207.206 | |
cdn.imweb.me | 1976204 | 2016-05-12 | 2017-09-27 | 2025-11-30 | 14 kB | 66 MB | ![]() 54.240.174.43 |
Amazon S3 (CDN)
Amazon S3 or Amazon Simple Storage Service is a service offered by Amazon Web Services (AWS) that provides object storage through a web service interface.Amazon Web Services (PaaS)
Amazon Web Services (AWS) is a comprehensive cloud services platform offering compute power, database storage, content delivery and other functionality.Amazon CloudFront (CDN)
Amazon CloudFront is a fast content delivery network (CDN) service that securely delivers data, videos, applications, and APIs to customers globally with low latency, high transfer speeds.Nginx (Web servers, Reverse proxies)
Nginx is a web server that can also be used as a reverse proxy, load balancer, mail proxy and HTTP cache.Envoy (Reverse proxies)
Envoy is an open-source edge and service proxy, designed for cloud-native applications.OpenResty (Web servers)
OpenResty is a web platform based on nginx which can run Lua scripts using its LuaJIT engine.jQuery (JavaScript libraries)
jQuery is a JavaScript library which is a free, open-source software designed to simplify HTML DOM tree traversal and manipulation, as well as event handling, CSS animation, and Ajax.Modernizr (JavaScript libraries)
Modernizr is a JavaScript library that detects the features available in a user's browser.Bootstrap (UI frameworks)
Bootstrap is a free and open-source CSS framework directed at responsive, mobile-first front-end web development. It contains CSS and JavaScript-based design templates for typography, forms, buttons, navigation, and other interface components.Moment.js (JavaScript libraries)
Moment.js is a free and open-source JavaScript library that removes the need to use the native JavaScript Date object directly.jQuery UI (JavaScript libraries)
jQuery UI is a collection of GUI widgets, animated visual effects, and themes implemented with jQuery, Cascading Style Sheets, and HTML.Google Analytics (Analytics)
Google Analytics is a free web analytics service that tracks and reports website traffic.Slick (JavaScript libraries)
Kakao (Miscellaneous)
Kakao platform provides various services such as Kakao Talk, Kakao Talk Channel, Kakao Story as well as Kakao Pay, Kakao Commerce, Kakao Page provided by the subsidiaries. Users can use all Kakao platform services with a united account called Kakao Account.OWL Carousel (JavaScript libraries)
OWL Carousel is an enabled jQuery plugin that lets you create responsive carousel sliders.Imweb (Ecommerce)
Imweb is a ecommerce website builder software.Lodash (JavaScript libraries)
Lodash is a JavaScript library which provides utility functions for common programming tasks using the functional programming paradigm.Google Tag Manager (Tag managers)
Google Tag Manager is a tag management system (TMS) that allows you to quickly and easily update measurement codes and related code fragments collectively known as tags on your website or mobile app.Cloudflare (CDN)
Cloudflare is a web-infrastructure and website-security company, providing content-delivery-network services, DDoS mitigation, Internet security, and distributed domain-name-server services.Varnish (Caching)
Varnish is a reverse caching proxy.Cloudflare Bot Management (Security)
Cloudflare bot management solution identifies and mitigates automated traffic to protect websites from bad bots.Related reports
Threat Detection Systems
| Detection System | Indicator | Verdict | Alert |
|---|---|---|---|
| DigiCert UltraDNS | developers.kakao.com | malicious | Sinkholed |
| DigiCert UltraDNS | bc.ad.daum.net | malicious | Sinkholed |
JavaScript (126)
| HASH | FROM | Size | First Seen | Last Seen | |
|---|---|---|---|---|---|
| 558dc1d1a009978feca240d00561c54f | DocumentWrite | 255 B | 2023-03-07 | 2025-12-03 | |
Introduced by DocumentWrite First Seen 2023-03-07 Last Seen 2025-12-03 Times Seen 461 Size 255 B (255 bytes) MD5 558dc1d1a009978feca240d00561c54f SHA1 b9a67bf5ee3b32b7157d3a0e7b818e2cf8064cc2 Loading... | |||||
HTTP Transactions (222)
| URL | IP | Response | Size |
|---|








