Report Overview
Visitedpublic
2025-06-25 16:12:37
Tags
Submit Tags
URL
click1.e.1105tech.com/t.do?id=321093:1452909:B9F503CA-5A57-48B3-8CC3-A7976752F4C7:1750867200&a=64327063&b=6822E9696890G3K
Finishing URL
techmentorevents.com/events/microsofthq-2025/home.aspx?utm_source=AttendeeMktg&utm_medium=E-Mail&utm_campaign=Z21&ocid=64327063&Oly_enc_id=6822E9696890G3K
IP / ASN

35.169.57.125
Title
MicrosoftHQ 2025 -- TechMentor
Detections
urlquery
0
Network Intrusion Detection
0
Threat Detection Systems
0
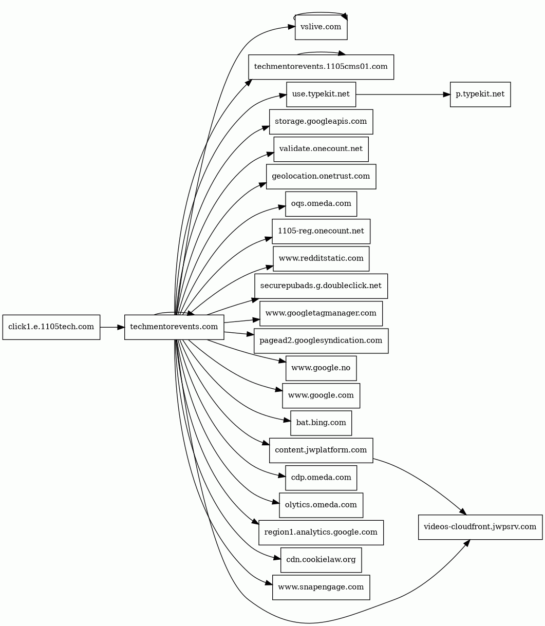
Host Summary
| Host | Rank | Registered | First Seen | Last Seen | Sent | Received | IP | Fingerprints |
|---|---|---|---|---|---|---|---|---|
www.google.no | 25607 | 2001-02-26 | 2012-06-26 | 2025-06-25 | 918 B | 580 B | ![]() 142.250.178.67 | |
olytics.omeda.com | 27317 | 1996-12-31 | 2018-05-29 | 2025-06-22 | 894 B | 285 kB | ![]() 54.240.174.118 | |
region1.analytics.google.com | unknown | 1997-09-15 | 2022-03-17 | 2025-06-25 | 5.1 kB | 3.4 kB | ![]() 216.239.34.36 | |
cdn.cookielaw.org | 502 | 2011-06-20 | 2013-12-28 | 2025-06-25 | 5.9 kB | 751 kB | ![]() 104.18.86.42 | |
content.jwplatform.com | 3255 | 2010-04-13 | 2017-09-15 | 2025-06-23 | 528 B | 168 kB | ![]() 3.167.2.76 | |
p.typekit.net | 620 | 2010-08-02 | 2012-05-23 | 2025-06-18 | 507 B | 340 B | ![]() 23.36.77.91 | |
techmentorevents.com | 599996 | 1999-10-14 | 2017-02-06 | 2025-06-11 | 125 kB | 14 MB | ![]() 104.21.71.153 | |
use.typekit.net | 494 | 2010-08-02 | 2012-07-05 | 2025-06-18 | 4.1 kB | 160 kB | ![]() 23.36.77.75 | |
geolocation.onetrust.com | 802 | 2004-01-12 | 2018-02-07 | 2025-06-18 | 497 B | 461 B | ![]() 172.64.155.119 | |
bat.bing.com | 387 | 1996-01-29 | 2014-04-08 | 2025-06-25 | 2.3 kB | 60 kB | ![]() 150.171.27.10 | |
1105-reg.onecount.net | unknown | 2010-08-18 | 2024-02-05 | 2025-06-11 | 849 B | 1.3 kB | ![]() 50.31.163.12 | |
www.redditstatic.com | 1440 | 2011-11-09 | 2012-06-30 | 2025-06-19 | 935 B | 69 kB | ![]() 151.101.1.140 | |
techmentorevents.1105cms01.com | unknown | 2008-07-17 | 2015-12-09 | 2025-06-11 | 992 B | 606 kB | ![]() 63.236.5.100 | |
oqs.omeda.com | 30847 | 1996-12-31 | 2018-08-27 | 2025-06-24 | 1.1 kB | 810 B | ![]() 204.180.130.165 | |
videos-cloudfront.jwpsrv.com | unknown | 2012-10-04 | 2023-03-10 | 2025-06-24 | 632 B | 168 kB | ![]() 54.240.174.94 | |
click1.e.1105tech.com | unknown | 2014-08-27 | 2024-03-23 | 2025-06-11 | 589 B | 195 kB | ![]() 44.217.163.78 | |
securepubads.g.doubleclick.net | 190 | 1996-01-16 | 2012-07-29 | 2025-06-20 | 437 B | 804 B | ![]() 142.250.178.98 | |
www.googletagmanager.com | 75 | 2011-11-11 | 2012-10-04 | 2025-06-25 | 2.5 kB | 1.9 MB | ![]() 142.250.74.168 | |
pagead2.googlesyndication.com | 101 | 2003-01-21 | 2012-05-21 | 2025-06-19 | 447 B | 790 B | ![]() 142.250.74.98 | |
validate.onecount.net | 34511 | 2010-08-18 | 2017-01-30 | 2025-06-18 | 4.2 kB | 58 kB | ![]() 50.31.163.11 | |
www.google.com | 7 | 1997-09-15 | 2015-05-10 | 2025-06-25 | 979 B | 571 B | ![]() 142.250.74.68 | |
www.snapengage.com | 11918 | 2007-08-07 | 2012-05-23 | 2025-06-25 | 1.4 kB | 12 kB | ![]() 142.250.74.179 | |
vslive.com | unknown | 2000-04-14 | 2017-02-08 | 2025-06-11 | 950 B | 439 kB | ![]() 172.66.43.35 | |
cdp.omeda.com | unknown | 1996-12-31 | 2022-11-04 | 2025-06-23 | 1.1 kB | 845 B | ![]() 204.180.130.159 | |
storage.googleapis.com | 420 | 2005-01-25 | 2012-08-06 | 2025-06-18 | 1.0 kB | 548 kB | ![]() 142.250.178.59 |
Related reports
Network Intrusion Detection Systems
Suricata /w Emerging Threats Pro
No alerts detected
Threat Detection Systems
Public InfoSec YARA rules
No alerts detected
OpenPhish
No alerts detected
PhishTank
No alerts detected
Quad9 DNS
No alerts detected
ThreatFox
No alerts detected
JavaScript (57)
| HASH | FROM | Size | First Seen | Last Seen | |
|---|---|---|---|---|---|
| 0133bb608e02b40f2a9a18cef241c340 | DocumentWrite | 2.0 kB | 2025-01-13 | 2025-10-17 | |
Introduced by DocumentWrite First Seen 2025-01-13 Last Seen 2025-10-17 Times Seen 25 Size 2.0 kB (1982 bytes) MD5 0133bb608e02b40f2a9a18cef241c340 SHA1 1b9904034248591a8576785ae8e7e3d66ba25f89 Loading... | |||||
| a0a6f1454af248f1310d531e0f9fbf3d | DocumentWrite | 1.5 kB | 2023-03-13 | 2025-10-17 | |
Introduced by DocumentWrite First Seen 2023-03-13 Last Seen 2025-10-17 Times Seen 46 Size 1.5 kB (1480 bytes) MD5 a0a6f1454af248f1310d531e0f9fbf3d SHA1 db1f9b4c85ee86e02bd158502549709d74e50f07 Loading... | |||||
| 9f7baaf8479bb68a34a51bc0c6c9f4da | DocumentWrite | 34 kB | 2025-01-13 | 2025-10-09 | |
Introduced by DocumentWrite First Seen 2025-01-13 Last Seen 2025-10-09 Times Seen 12 Size 34 kB (34353 bytes) MD5 9f7baaf8479bb68a34a51bc0c6c9f4da SHA1 f9e0315a23b16cfbabff207af128a04c5e5de6c1 Loading... | |||||
| 9fbcc5364d6f14d899e965ebf21cb6ac | DocumentWrite | 5.2 kB | 2025-01-13 | 2025-10-17 | |
Introduced by DocumentWrite First Seen 2025-01-13 Last Seen 2025-10-17 Times Seen 22 Size 5.2 kB (5173 bytes) MD5 9fbcc5364d6f14d899e965ebf21cb6ac SHA1 df64fbaac0d07ec10dcaf9e434a88b95903b5a95 Loading... | |||||
| b16db1c15730f61417cefc6d0034c3a4 | DocumentWrite | 2.0 kB | 2023-03-13 | 2025-10-17 | |
Introduced by DocumentWrite First Seen 2023-03-13 Last Seen 2025-10-17 Times Seen 53 Size 2.0 kB (1998 bytes) MD5 b16db1c15730f61417cefc6d0034c3a4 SHA1 490cfb2a6694c4f6dc3ea81a730d1fdd44ebe694 Loading... | |||||
HTTP Transactions (203)
| URL | IP | Response | Size |
|---|

