Report Overview
Visitedpublic
2025-10-09 14:20:33
Tags
Submit Tags
URL
ghostgunsofficial.com/
Finishing URL
ghostgunsofficial.com/
IP / ASN

145.223.106.67
Title
Ghost Guns Official - Ghost Gun Kit - Private Weapon Builder
Detections
urlquery
0
Network Intrusion Detection
0
Threat Detection Systems
2
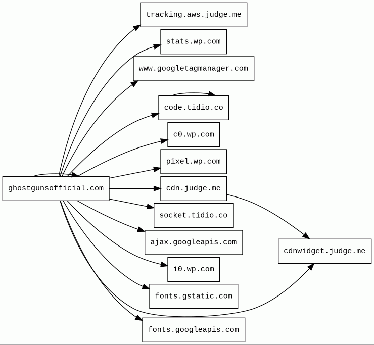
Host Summary
| Host | Rank | Registered | First Seen | Last Seen | Sent | Received | IP | Fingerprints |
|---|---|---|---|---|---|---|---|---|
fonts.gstatic.com | unknown | 2008-02-11 | 2014-04-02 | 2025-10-05 | 1.7 kB | 133 kB | ![]() 142.250.74.3 | |
code.tidio.co | 120056 | 2014-06-01 | 2014-11-27 | 2025-10-07 | 5.2 kB | 1.6 MB | ![]() 104.26.1.115 | |
c0.wp.com | 63915 | 1997-03-28 | 2018-09-24 | 2025-10-05 | 12 kB | 434 kB | ![]() 192.0.77.37 | |
cdnwidget.judge.me | 47728 | 2008-08-19 | 2025-03-13 | 2025-10-05 | 3.9 kB | 542 kB | ![]() 195.16.73.219 | |
cdn.judge.me | 51638 | 2008-08-19 | 2015-10-21 | 2025-10-06 | 3.9 kB | 544 kB | ![]() 195.16.73.219 | |
tracking.aws.judge.me | 62270 | 2008-08-19 | 2024-07-15 | 2025-10-05 | 578 B | 466 B | ![]() 52.1.200.202 | |
socket.tidio.co | 107322 | 2014-06-01 | 2017-11-23 | 2025-10-06 | 747 B | 787 B | ![]() 172.67.73.221 | |
ghostgunsofficial.com 152 alert(s) on this Host | unknown | 2023-08-17 | 2025-09-06 | 2025-09-06 | 69 kB | 3.2 MB | ![]() 145.223.106.67 | ![]() ![]() ![]() ![]() |
pixel.wp.com | 22824 | 1997-03-28 | 2017-01-30 | 2025-10-05 | 573 B | 251 B | ![]() 192.0.76.3 | |
fonts.googleapis.com | 313 | 2005-01-25 | 2012-05-23 | 2025-10-05 | 1.4 kB | 132 kB | ![]() 216.58.211.10 | |
stats.wp.com | 22660 | 1997-03-28 | 2017-01-30 | 2025-10-05 | 836 B | 15 kB | ![]() 192.0.76.3 | |
ajax.googleapis.com | 3691 | 2005-01-25 | 2012-05-22 | 2025-10-05 | 490 B | 33 kB | ![]() 142.250.178.42 | |
www.googletagmanager.com | 283 | 2011-11-11 | 2012-10-04 | 2025-10-05 | 440 B | 367 kB | ![]() 142.250.74.168 | |
i0.wp.com | 841 | 1997-03-28 | 2013-09-17 | 2025-10-05 | 7.1 kB | 205 kB | ![]() 192.0.77.2 |
Cloudflare (CDN)
Cloudflare is a web-infrastructure and website-security company, providing content-delivery-network services, DDoS mitigation, Internet security, and distributed domain-name-server services.Nginx (Web servers, Reverse proxies)
Nginx is a web server that can also be used as a reverse proxy, load balancer, mail proxy and HTTP cache.Amazon Web Services (PaaS)
Amazon Web Services (AWS) is a comprehensive cloud services platform offering compute power, database storage, content delivery and other functionality.Amazon CloudFront (CDN)
Amazon CloudFront is a fast content delivery network (CDN) service that securely delivers data, videos, applications, and APIs to customers globally with low latency, high transfer speeds.Hostinger (Hosting)
Hostinger is an employee-owned Web hosting provider and internet domain registrar.LiteSpeed (Web servers)
LiteSpeed is a high-scalability web server.Google Analytics (Analytics)
Google Analytics is a free web analytics service that tracks and reports website traffic.Site Kit:1.163.0 (Analytics, WordPress plugins)
Site Kit is a one-stop solution for WordPress users to use everything Google has to offer to make them successful on the web.Judge.me (Reviews)
Judge.me is a reviews app that helps you collect and display product reviews and site reviews with photos, videos and Q&A.PHP:8.2.29 (Programming languages)
PHP is a general-purpose scripting language used for web development.FitVids.JS:1.1.0 (Widgets, Video players)
jQuery plugin for fluid width video embedswpBakery (Page builders, WordPress plugins)
WPBakery is a drag and drop visual page builder plugin for WordPress.Contact Form 7:6.1.1 (WordPress plugins, Form builders)
Contact Form 7 is an WordPress plugin which can manage multiple contact forms. The form supports Ajax-powered submitting, CAPTCHA, Akismet spam filtering.Slick (JavaScript libraries)
WooCommerce (Ecommerce, WordPress plugins)
WooCommerce is an open-source ecommerce plugin for WordPress.Elementor:3.25.10 (Page builders, WordPress plugins)
Elementor is a website builder platform for professionals on WordPress.Bootstrap (UI frameworks)
Bootstrap is a free and open-source CSS framework directed at responsive, mobile-first front-end web development. It contains CSS and JavaScript-based design templates for typography, forms, buttons, navigation, and other interface components.Underscore.js (JavaScript libraries)
Underscore.js is a JavaScript library which provides utility functions for common programming tasks. It is comparable to features provided by Prototype.js and the Ruby language, but opts for a functional programming design instead of extending object prototypes.MySQL (Databases)
MySQL is an open-source relational database management system.jQuery (JavaScript libraries)
jQuery is a JavaScript library which is a free, open-source software designed to simplify HTML DOM tree traversal and manipulation, as well as event handling, CSS animation, and Ajax.Slider Revolution:6.6.15 (Widgets, Photo galleries)
Slider Revolution is a flexible and highly customisable slider.jQuery Migrate (JavaScript libraries)
Query Migrate is a javascript library that allows you to preserve the compatibility of your jQuery code developed for versions of jQuery older than 1.9.WordPress:6.7.4 (CMS, Blogs)
WordPress is a free and open-source content management system written in PHP and paired with a MySQL or MariaDB database. Features include a plugin architecture and a template system.Premio Chaty (WordPress plugins)
Chat with your website visitors via their favorite channels with Chaty by Premio.Related reports
Network Intrusion Detection Systems
Suricata /w Emerging Threats Pro
No alerts detected
Threat Detection Systems
| Detection System | Indicator | Verdict | Alert |
|---|---|---|---|
| Hagezi Threat Feed | ghostgunsofficial.com | malicious | Sinkholed |
| CIRA Canadian Shield DNS | ghostgunsofficial.com | malicious | Sinkholed |
JavaScript (95)
No JavaScripts
HTTP Transactions (157)
| URL | IP | Response | Size |
|---|





