Report Overview
Visitedpublic
2024-11-06 04:51:46
Tags
Submit Tags
URL
onegreenplanet.org
Finishing URL
www.onegreenplanet.org/
IP / ASN

199.16.173.115
Title
One Green Planet – One Green Planet – Your Guide to Conscious Choices | One Green Planet - Your Guide to Conscious Choices
Detections
urlquery
0
Network Intrusion Detection
0
Threat Detection Systems
0
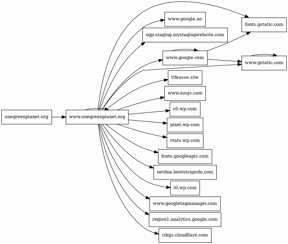
Host Summary
| Host | Rank | Registered | First Seen | Last Seen | Sent | Received | IP | Fingerprints |
|---|---|---|---|---|---|---|---|---|
www.ezojs.com | 41202 | 2017-10-23 | 2017-11-17 | 2024-10-30 | 412 B | 139 kB | ![]() 172.67.170.144 | |
onegreenplanet.org | 151145 | 2007-05-21 | 2024-11-06 | 2024-11-06 | 473 B | 458 B | ![]() 199.16.173.115 | |
ogp-staging.mystagingwebsite.com | unknown | 2013-11-10 | 2024-11-06 | 2024-11-06 | 486 B | 18 kB | ![]() 199.16.173.200 | |
www.google.com | 7 | 1997-09-15 | 2015-05-10 | 2024-11-06 | 4.9 kB | 78 kB | ![]() 142.250.74.164 | |
tifeasse.site | unknown | 2022-05-24 | 2022-05-24 | 2023-11-06 | 411 B | 0 B | ![]() 0.0.0.0 | |
region1.analytics.google.com | unknown | 1997-09-15 | 2022-03-17 | 2024-11-06 | 2.1 kB | 1.7 kB | ![]() 216.239.34.36 | |
i0.wp.com | 3021 | 1997-03-28 | 2013-09-17 | 2024-11-06 | 72 kB | 7.9 MB | ![]() 192.0.77.2 | |
c0.wp.com | 6988 | 1997-03-28 | 2018-09-24 | 2024-11-06 | 11 kB | 628 kB | ![]() 192.0.77.37 | |
www.gstatic.com | unknown | 2008-02-11 | 2016-07-26 | 2024-11-06 | 3.4 kB | 1.2 MB | ![]() 142.250.74.35 | |
www.google.no | 25607 | 2001-02-26 | 2016-04-05 | 2024-11-06 | 692 B | 578 B | ![]() 142.250.74.163 | |
fonts.gstatic.com | unknown | 2008-02-11 | 2014-09-09 | 2024-11-06 | 6.6 kB | 250 kB | ![]() 216.58.207.227 | |
netdna.bootstrapcdn.com | 3413 | 2012-05-25 | 2012-09-07 | 2024-10-30 | 442 B | 33 kB | ![]() 104.18.10.207 | |
cdnjs.cloudflare.com | 235 | 2009-02-17 | 2015-04-17 | 2024-11-06 | 462 B | 12 kB | ![]() 104.17.24.14 | |
fonts.googleapis.com | 8877 | 2005-01-25 | 2013-06-10 | 2024-11-06 | 561 B | 36 kB | ![]() 142.250.74.106 | |
www.onegreenplanet.org | 235126 | 2007-05-21 | 2012-09-30 | 2024-10-21 | 31 kB | 2.8 MB | ![]() 199.16.172.192 | |
www.googletagmanager.com | 75 | 2011-11-11 | 2013-05-22 | 2024-11-06 | 1.3 kB | 350 kB | ![]() 142.250.74.168 | |
pixel.wp.com | 2545 | 1997-03-28 | 2017-01-30 | 2024-11-06 | 1.1 kB | 498 B | ![]() 192.0.76.3 | |
stats.wp.com | 2711 | 1997-03-28 | 2017-01-30 | 2024-11-06 | 1.2 kB | 31 kB | ![]() 192.0.76.3 |
Related reports
Network Intrusion Detection Systems
Suricata /w Emerging Threats Pro
No alerts detected
Threat Detection Systems
Public InfoSec YARA rules
No alerts detected
OpenPhish
No alerts detected
PhishTank
No alerts detected
Mnemonic Secure DNS
No alerts detected
Quad9 DNS
No alerts detected
ThreatFox
No alerts detected
JavaScript (94)
No JavaScripts
HTTP Transactions (253)
| URL | IP | Response | Size |
|---|
