Report Overview
Visitedpublic
2025-11-26 05:29:44
Tags
Submit Tags
URL
catatulang.blogspot.com/
Finishing URL
catatulang.blogspot.com/
IP / ASN

142.251.38.97
Title
CATATULANG
Detections
urlquery
0
Network Intrusion Detection
0
Threat Detection Systems
1
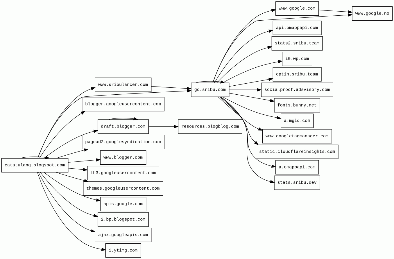
Host Summary
| Host | Rank | Registered | First Seen | Last Seen | Sent | Received | IP | Fingerprints |
|---|---|---|---|---|---|---|---|---|
lh3.googleusercontent.com | 303 | 2008-11-17 | 2012-05-22 | 2025-11-23 | 577 B | 338 B | ![]() 142.250.178.65 | |
i.ytimg.com | 436 | 2007-12-11 | 2012-10-03 | 2025-11-23 | 910 B | 6.7 kB | ![]() 142.250.178.86 | |
draft.blogger.com | 7508 | 1999-06-22 | 2012-07-15 | 2025-11-20 | 7.4 kB | 446 kB | ![]() 142.250.178.73 | |
a.mgid.com | 233246 | 2001-12-30 | 2013-11-17 | 2025-11-25 | 949 B | 20 kB | ![]() 104.17.197.65 | |
blogger.googleusercontent.com | 4332 | 2008-11-17 | 2012-05-25 | 2025-11-24 | 2.5 kB | 135 kB | ![]() 142.250.178.65 | |
www.google.com | 22 | 1997-09-15 | 2015-05-10 | 2025-11-23 | 5.3 kB | 5.5 kB | ![]() 142.250.74.36 | |
static.cloudflareinsights.com | 4073 | 2019-08-30 | 2019-09-24 | 2025-11-23 | 502 B | 20 kB | ![]() 104.16.79.73 | |
api.omappapi.com | 47869 | 2020-03-16 | 2020-03-20 | 2025-11-24 | 455 B | 1.1 kB | ![]() 104.18.2.9 | |
stats2.sribu.team | unknown | 2024-07-30 | 2025-07-21 | 2025-07-21 | 412 B | 0 B | ![]() 0.0.0.0 | |
apis.google.com | 1075 | 1997-09-15 | 2013-05-06 | 2025-11-23 | 2.1 kB | 338 kB | ![]() 142.250.74.110 | |
i0.wp.com | 841 | 1997-03-28 | 2013-09-17 | 2025-11-23 | 469 B | 1.8 kB | ![]() 192.0.77.2 | |
2.bp.blogspot.com | 169100 | 2000-07-31 | 2012-05-21 | 2025-11-25 | 506 B | 1.2 kB | ![]() 172.217.21.161 | |
a.omappapi.com | 46803 | 2020-03-16 | 2020-03-20 | 2025-11-24 | 1.3 kB | 68 kB | ![]() 194.242.11.186 | |
stats.sribu.dev | 6789978 | unknown | 2025-07-21 | 2025-07-21 | 470 B | 0 B | ![]() 0.0.0.0 | |
resources.blogblog.com | 177645 | 2000-09-15 | 2017-01-30 | 2025-11-24 | 460 B | 1.5 kB | ![]() 142.250.178.73 | |
pagead2.googlesyndication.com | 610 | 2003-01-21 | 2012-05-21 | 2025-11-23 | 453 B | 712 B | ![]() 142.250.178.98 | |
www.blogger.com | 9514 | 1999-06-22 | 2012-05-22 | 2025-11-23 | 925 B | 180 kB | ![]() 142.250.178.73 | |
fonts.bunny.net | 56787 | 1999-11-22 | 2022-03-21 | 2025-11-24 | 503 B | 31 kB | ![]() 194.242.11.186 | |
www.googletagmanager.com | 283 | 2011-11-11 | 2012-10-04 | 2025-11-23 | 1.3 kB | 1.4 MB | ![]() 142.250.74.136 | |
optin.sribu.team | unknown | 2024-07-30 | 2025-11-26 | 2025-11-26 | 440 B | 1.4 kB | ![]() 103.185.52.89 | |
socialproof.adsvisory.com | unknown | 2021-04-28 | 2025-07-21 | 2025-07-21 | 449 B | 368 B | ![]() 139.59.245.48 | |
catatulang.blogspot.com 4 alert(s) on this Host | unknown | 2000-07-31 | 2022-09-13 | 2023-06-10 | 1.9 kB | 465 kB | ![]() 142.250.74.129 | ![]() ![]() |
ajax.googleapis.com | 3691 | 2005-01-25 | 2012-05-22 | 2025-11-23 | 452 B | 95 kB | ![]() 142.251.38.106 | |
www.google.no | 92680 | 2001-02-26 | 2012-06-26 | 2025-11-23 | 2.0 kB | 643 B | ![]() 142.250.74.99 | |
go.sribu.com | 1107498 | unknown | No data | No data | 30 kB | 3.3 MB | ![]() 172.67.71.97 | ![]() ![]() ![]() |
themes.googleusercontent.com | 81747 | 2008-11-17 | 2012-05-24 | 2025-11-24 | 1.2 kB | 42 kB | ![]() 142.250.178.65 | |
www.sribulancer.com | unknown | 2014-03-12 | 2015-02-12 | 2022-11-28 | 615 B | 570 kB | ![]() 104.21.16.84 |
OpenGSE (Web servers)
OpenGSE is a test suite used for testing servlet compliance. It is deployed by using WAR files that are deployed on the server engine.Java (Programming languages)
Java is a class-based, object-oriented programming language that is designed to have as few implementation dependencies as possible.Cloudflare (CDN)
Cloudflare is a web-infrastructure and website-security company, providing content-delivery-network services, DDoS mitigation, Internet security, and distributed domain-name-server services.Amazon CloudFront (CDN)
Amazon CloudFront is a fast content delivery network (CDN) service that securely delivers data, videos, applications, and APIs to customers globally with low latency, high transfer speeds.Amazon Web Services (PaaS)
Amazon Web Services (AWS) is a comprehensive cloud services platform offering compute power, database storage, content delivery and other functionality.Nginx (Web servers, Reverse proxies)
Nginx is a web server that can also be used as a reverse proxy, load balancer, mail proxy and HTTP cache.Bunny (CDN)
LiteSpeed (Web servers)
LiteSpeed is a high-scalability web server.Blogger (Blogs)
Blogger is a blog-publishing service that allows multi-user blogs with time-stamped entries.Python (Programming languages)
Python is an interpreted and general-purpose programming language.jQuery:1.8.3 (JavaScript libraries)
jQuery is a JavaScript library which is a free, open-source software designed to simplify HTML DOM tree traversal and manipulation, as well as event handling, CSS animation, and Ajax.Google Hosted Libraries (CDN)
Google Hosted Libraries is a stable, reliable, high-speed, globally available content distribution network for the most popular, open-source JavaScript libraries.Litespeed Cache (Caching, WordPress plugins)
LiteSpeed Cache is an all-in-one site acceleration plugin for WordPress.LiteSpeed Cache (Caching, WordPress plugins)
LiteSpeed Cache is an all-in-one site acceleration plugin for WordPress.Cloudflare Browser Insights (Analytics, RUM)
Cloudflare Browser Insights is a tool that measures the performance of websites from the perspective of users.WPML:4.7.4 (WordPress plugins, Translation)
WPML plugin makes it possible to build and run fully multilingual WordPress sites.Bricks (Page builders, WordPress themes)
Bricks is a premium WordPress theme that lets you visually build performant WordPress sites.MySQL (Databases)
MySQL is an open-source relational database management system.Google Tag Manager (Tag managers)
Google Tag Manager is a tag management system (TMS) that allows you to quickly and easily update measurement codes and related code fragments collectively known as tags on your website or mobile app.jQuery Migrate:3.4.1 (JavaScript libraries)
Query Migrate is a javascript library that allows you to preserve the compatibility of your jQuery code developed for versions of jQuery older than 1.9.WordPress:6.8.3 (CMS, Blogs)
WordPress is a free and open-source content management system written in PHP and paired with a MySQL or MariaDB database. Features include a plugin architecture and a template system.jQuery (JavaScript libraries)
jQuery is a JavaScript library which is a free, open-source software designed to simplify HTML DOM tree traversal and manipulation, as well as event handling, CSS animation, and Ajax.PHP (Programming languages)
PHP is a general-purpose scripting language used for web development.Underscore.js:1.13.7 (JavaScript libraries)
Underscore.js is a JavaScript library which provides utility functions for common programming tasks. It is comparable to features provided by Prototype.js and the Ruby language, but opts for a functional programming design instead of extending object prototypes.Yoast SEO:26.0 (SEO, WordPress plugins)
Yoast SEO is a search engine optimisation plugin for WordPress and other platforms.Swiper (JavaScript libraries)
Swiper is a JavaScript library that creates modern touch sliders with hardware-accelerated transitions.Related reports
Network Intrusion Detection Systems
Threat Detection Systems
| Detection System | Indicator | Verdict | Alert |
|---|---|---|---|
| DNS4EU | catatulang.blogspot.com | malicious | Sinkholed |
JavaScript (119)
| HASH | FROM | Size | First Seen | Last Seen | |
|---|---|---|---|---|---|
| e7804e3c41e8d01b5ac2bbea8f8e01db | DocumentWrite | 6.3 kB | 2023-03-07 | 2025-11-26 | |
Introduced by DocumentWrite First Seen 2023-03-07 Last Seen 2025-11-26 Times Seen 285 Size 6.3 kB (6344 bytes) MD5 e7804e3c41e8d01b5ac2bbea8f8e01db SHA1 c2eb6a6efaab3711e888eaf6d74ceb4855cce025 Loading... | |||||
| 49a14d0d17f36925315e374e4adf4033 | DocumentWrite | 213 B | 2025-11-26 | 2025-11-26 | |
Introduced by DocumentWrite First Seen 2025-11-26 Last Seen 2025-11-26 Times Seen 1 Size 213 B (213 bytes) MD5 49a14d0d17f36925315e374e4adf4033 SHA1 5e092f8fe9815a0c422d7277693f934f262691b9 Loading... | |||||
| 4941a632d3dd1d5a554db34606b6e81a | DocumentWrite | 151 B | 2025-11-26 | 2025-11-26 | |
Introduced by DocumentWrite First Seen 2025-11-26 Last Seen 2025-11-26 Times Seen 1 Size 151 B (151 bytes) MD5 4941a632d3dd1d5a554db34606b6e81a SHA1 73d74872e207bb8d2c9dd2e2e9cf969dcf9ae835 Loading... | |||||
| 08088b0c6047d75bcbed2e3e238b4a89 | DocumentWrite | 5.3 kB | 2023-03-07 | 2025-11-26 | |
Introduced by DocumentWrite First Seen 2023-03-07 Last Seen 2025-11-26 Times Seen 224 Size 5.3 kB (5296 bytes) MD5 08088b0c6047d75bcbed2e3e238b4a89 SHA1 68ff5bdb6ca55372f0a106f60e1af0b4b4b46b0d Loading... | |||||
| 0c77aae450b042a9eee5c97837868d3f | DocumentWrite | 105 B | 2023-03-07 | 2025-11-26 | |
Introduced by DocumentWrite First Seen 2023-03-07 Last Seen 2025-11-26 Times Seen 610 Size 105 B (105 bytes) MD5 0c77aae450b042a9eee5c97837868d3f SHA1 81aed07d020c271116d9731c94392a46aa0eace0 Loading... | |||||
HTTP Transactions (109)
| URL | IP | Response | Size |
|---|








