Report Overview
Visitedpublic
2023-10-28 07:57:30
Tags
Submit Tags
URL
mundoonllinerj.blogspot.ca/2013/
Finishing URL
mundoonllinerj.blogspot.com/2013/
IP / ASN

216.58.207.193
Title
2013 - Só no Cutuque
Detections
urlquery
0
Network Intrusion Detection
0
Threat Detection Systems
0
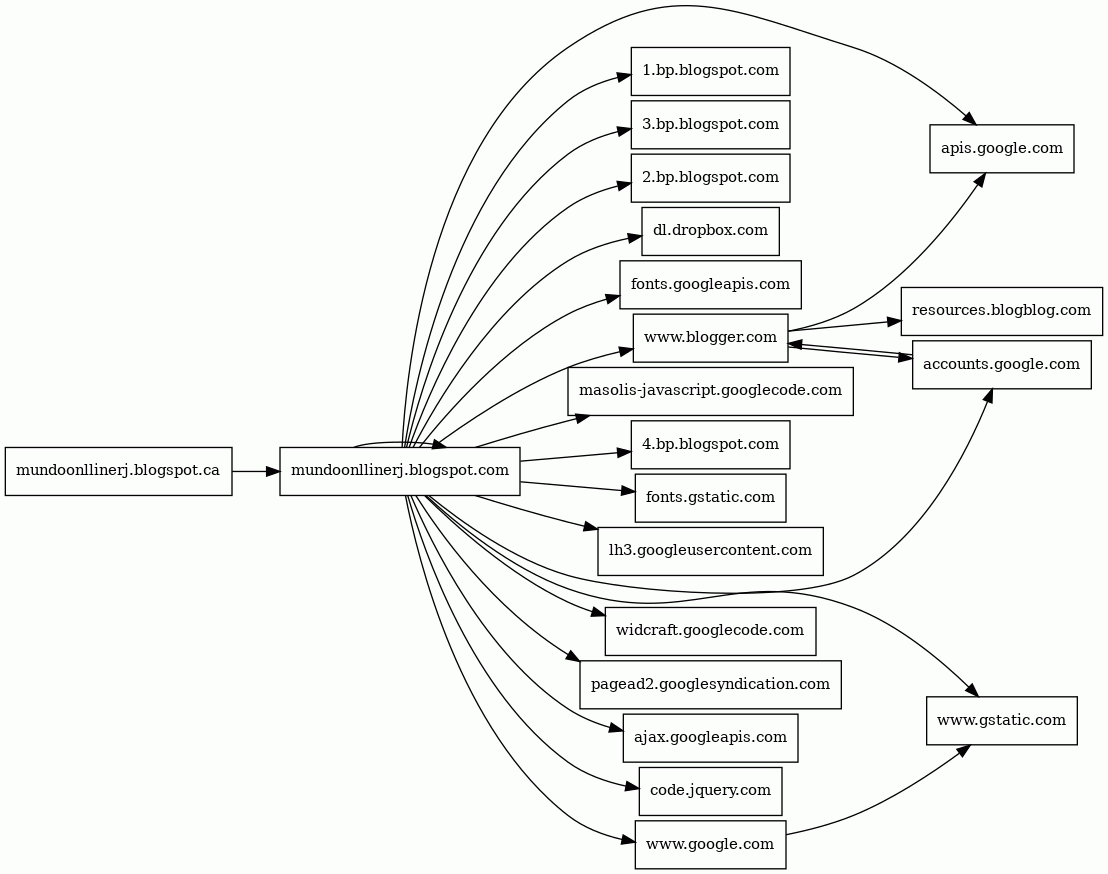
Host Summary
| Host | Rank | Registered | First Seen | Last Seen | Sent | Received | IP | Fingerprints |
|---|---|---|---|---|---|---|---|---|
1.bp.blogspot.com | 8403 | 2000-07-31 | 2012-05-21 15:44:19 | 2023-10-27 18:53:46 | 3.6 kB | 102 kB | ![]() 142.250.74.161 | |
resources.blogblog.com | 13274 | 2000-09-15 | 2017-01-30 05:47:40 | 2023-10-27 19:07:20 | 921 B | 2.3 kB | ![]() 216.58.207.233 | |
code.jquery.com | 634 | 2005-12-10 | 2012-05-21 19:28:02 | 2023-10-27 18:21:22 | 420 B | 84 kB | ![]() 151.101.66.137 | |
www.google.com | 7 | 1997-09-15 | 2015-05-10 13:11:19 | 2023-09-20 20:05:47 | 499 B | 832 B | ![]() 216.58.207.228 | |
ajax.googleapis.com | 12905 | 2005-01-25 | 2013-08-16 11:51:31 | 2023-10-27 19:28:52 | 888 B | 66 kB | ![]() 142.250.74.106 | |
www.gstatic.com | unknown | 2008-02-11 | 2016-07-26 11:37:06 | 2023-10-27 18:12:32 | 4.2 kB | 329 kB | ![]() 142.250.74.67 | |
4.bp.blogspot.com | 11215 | 2000-07-31 | 2012-05-21 15:44:19 | 2023-10-27 19:07:20 | 6.7 kB | 276 kB | ![]() 142.250.74.161 | |
2.bp.blogspot.com | 11071 | 2000-07-31 | 2012-05-21 15:44:19 | 2023-10-27 17:52:53 | 4.0 kB | 76 kB | ![]() 142.250.74.161 | |
mundoonllinerj.blogspot.com | unknown | unknown | 2015-02-08 05:20:34 | 2022-12-16 17:38:54 | 2.5 kB | 27 kB | ![]() 216.58.207.193 | |
www.blogger.com | 8975 | 1999-06-22 | 2012-05-22 09:35:03 | 2023-10-27 19:07:20 | 7.1 kB | 95 kB | ![]() 216.58.207.233 | |
widcraft.googlecode.com | unknown | 2005-03-09 | 2012-12-06 11:14:12 | 2023-06-29 18:26:20 | 1.3 kB | 5.4 kB | ![]() 64.233.165.82 | |
3.bp.blogspot.com | 11048 | 2000-07-31 | 2012-05-21 18:26:21 | 2023-10-27 18:54:55 | 2.1 kB | 33 kB | ![]() 142.250.74.161 | |
dl.dropbox.com | 27815 | 1995-06-28 | 2012-05-21 00:26:56 | 2023-10-27 17:56:13 | 1.8 kB | 5.9 kB | ![]() 162.125.71.15 | |
lh3.googleusercontent.com | 66 | 2008-11-17 | 2012-05-22 09:35:05 | 2023-10-27 18:12:04 | 549 B | 117 kB | ![]() 142.250.74.97 | |
pagead2.googlesyndication.com | 101 | 2003-01-21 | 2021-02-20 16:52:05 | 2023-10-27 19:43:35 | 445 B | 705 B | ![]() 172.217.21.162 | |
accounts.google.com | 81 | 1997-09-15 | 2016-03-20 13:44:49 | 2023-10-27 18:13:31 | 3.3 kB | 8.8 kB | ![]() 142.250.74.109 | |
mundoonllinerj.blogspot.ca | unknown | 2006-10-18 | 2015-02-08 05:20:33 | 2023-10-27 19:08:11 | 488 B | 689 B | ![]() 216.58.207.193 | |
apis.google.com | 105 | 1997-09-15 | 2013-05-06 22:20:21 | 2023-10-27 18:12:43 | 5.3 kB | 337 kB | ![]() 172.217.21.174 | |
fonts.gstatic.com | unknown | 2008-02-11 | 2014-09-09 02:40:21 | 2023-10-27 18:55:07 | 1.1 kB | 50 kB | ![]() 216.58.207.227 | |
fonts.googleapis.com | 8877 | 2005-01-25 | 2013-06-10 22:14:26 | 2023-10-27 19:02:29 | 890 B | 5.3 kB | ![]() 142.250.74.106 | |
ocsp.pki.goog | 175 | 2016-06-13 | 2018-07-01 08:43:07 | 2023-10-27 18:12:03 | 1.7 kB | 3.5 kB | ![]() 142.250.74.131 | |
masolis-javascript.googlecode.com | unknown | 2005-03-09 | 2012-09-04 03:50:47 | 2023-10-23 23:58:22 | 900 B | 3.6 kB | ![]() 64.233.165.82 |
Related reports
Network Intrusion Detection Systems
Suricata /w Emerging Threats Pro
| Timestamp | Severity | Source IP | Destination IP | Alert |
|---|---|---|---|---|
| low | ![]() 162.125.71.15 | Client IP | ET INFO DropBox User Content Download Access over SSL M2 | |
| low | ![]() 162.125.71.15 | Client IP | ET INFO DropBox User Content Download Access over SSL M2 |
Threat Detection Systems
Public InfoSec YARA rules
No alerts detected
OpenPhish
No alerts detected
PhishTank
No alerts detected
mnemonic secure dns
No alerts detected
Quad9 DNS
No alerts detected
ThreatFox
No alerts detected
JavaScript (54)
| HASH | FROM | Size | First Seen | Last Seen | |
|---|---|---|---|---|---|
| 29c4a4e1d1f67d5d62dc3f1e31f5a466 | DocumentWrite | 122 B | 2023-03-08 | 2025-10-26 | |
Introduced by DocumentWrite First Seen 2023-03-08 Last Seen 2025-10-26 Times Seen 142 Size 122 B (122 bytes) MD5 29c4a4e1d1f67d5d62dc3f1e31f5a466 SHA1 00be326d60abc9205e347b7c1dd5bf14ed9dc583 Loading... | |||||
| 38e00c23fe455bca3838732c552d9497 | DocumentWrite | 4 B | 2023-03-07 | 2025-10-28 | |
Introduced by DocumentWrite First Seen 2023-03-07 Last Seen 2025-10-28 Times Seen 993 Size 4 B (4 bytes) MD5 38e00c23fe455bca3838732c552d9497 SHA1 82f4fb72c5b57addbdaa012dc26d0da343ba3a33 Loading... | |||||
| 5855a37719c61697da5807f725b8b259 | DocumentWrite | 473 B | 2023-10-28 | 2024-08-20 | |
Introduced by DocumentWrite First Seen 2023-10-28 Last Seen 2024-08-20 Times Seen 2 Size 473 B (473 bytes) MD5 5855a37719c61697da5807f725b8b259 SHA1 8a21abf838342b2b75c11341f000687ccb1d9b80 Loading... | |||||
| d753fb6fd8c3c06de95518a2fc73f62e | DocumentWrite | 445 B | 2023-10-28 | 2024-08-20 | |
Introduced by DocumentWrite First Seen 2023-10-28 Last Seen 2024-08-20 Times Seen 2 Size 445 B (445 bytes) MD5 d753fb6fd8c3c06de95518a2fc73f62e SHA1 34206c6ca9cc4cb00a1276d1aa357e629068a131 Loading... | |||||
| 938b0263e4d46ea123f8678f7a2ba3b0 | DocumentWrite | 480 B | 2023-10-28 | 2024-08-20 | |
Introduced by DocumentWrite First Seen 2023-10-28 Last Seen 2024-08-20 Times Seen 2 Size 480 B (480 bytes) MD5 938b0263e4d46ea123f8678f7a2ba3b0 SHA1 696890cdaf0289932f1007e76477315bfb76160f Loading... | |||||
| cfb14a1d970eb1a1d274312f78238312 | DocumentWrite | 464 B | 2023-10-28 | 2024-08-20 | |
Introduced by DocumentWrite First Seen 2023-10-28 Last Seen 2024-08-20 Times Seen 2 Size 464 B (464 bytes) MD5 cfb14a1d970eb1a1d274312f78238312 SHA1 8bd7d249c9037297ed3c950597864db9899928e9 Loading... | |||||
| d2432b6a8703990ce7b07a2e295a40f1 | DocumentWrite | 391 B | 2023-10-28 | 2024-08-20 | |
Introduced by DocumentWrite First Seen 2023-10-28 Last Seen 2024-08-20 Times Seen 2 Size 391 B (391 bytes) MD5 d2432b6a8703990ce7b07a2e295a40f1 SHA1 d0df59a65a156e715567f2c5960210bb5c165233 Loading... | |||||
| 3edc0d2763802bd7634576cf780630fd | DocumentWrite | 24 B | 2023-03-07 | 2025-10-29 | |
Introduced by DocumentWrite First Seen 2023-03-07 Last Seen 2025-10-29 Times Seen 3374 Size 24 B (24 bytes) MD5 3edc0d2763802bd7634576cf780630fd SHA1 598d900dcdecd9064535e606bf7a0708d4bf0ec2 Loading... | |||||
HTTP Transactions (92)
| URL | IP | Response | Size |
|---|