Report Overview
Visitedpublic
2023-10-18 17:23:57
Tags
Submit Tags
URL
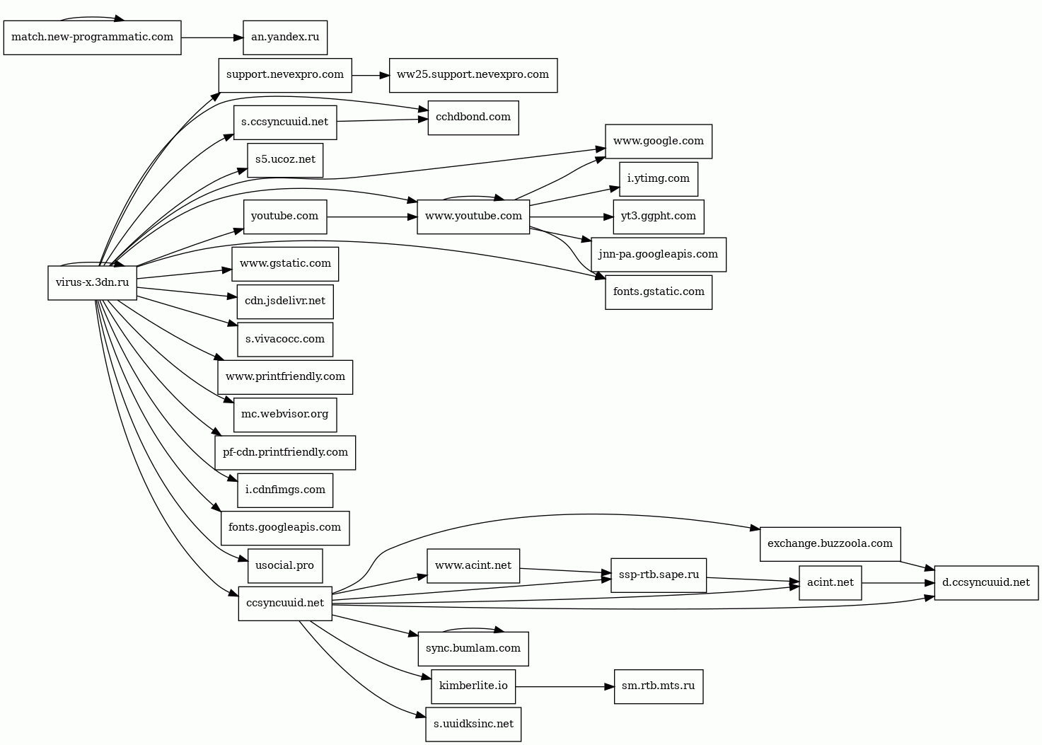
virus-x.3dn.ru
Finishing URL
virus-x.3dn.ru/
IP / ASN

193.109.246.5
Title
Virus-X - Главная страница
Detections
urlquery
0
Network Intrusion Detection
0
Threat Detection Systems
0
Host Summary
Host | Rank | Registered | First Seen | Last Seen | Sent | Received | IP | Fingerprints |
---|---|---|---|---|---|---|---|---|
yt3.ggpht.com | 203 | 2008-01-16 | 2014-01-15 17:55:17 | 2023-10-18 05:09:43 | 1.6 kB | 11 kB | ![]() 142.250.74.161 | |
www.youtube.com | 90 | 2005-02-15 | 2013-04-13 09:43:20 | 2023-10-18 05:09:41 | 29 kB | 5.2 MB | ![]() 142.250.74.142 | |
www.gstatic.com | unknown | 2008-02-11 | 2016-07-26 11:37:06 | 2023-10-18 06:27:02 | 494 B | 193 kB | ![]() 216.58.207.227 | |
exchange.buzzoola.com | 18389 | 2010-08-11 | 2014-10-17 17:20:27 | 2023-10-18 04:47:57 | 503 B | 388 B | ![]() 167.235.33.115 | |
i.ytimg.com | 109 | 2007-12-11 | 2012-10-03 19:11:04 | 2023-10-18 06:19:39 | 1.3 kB | 152 kB | ![]() 142.250.74.118 | |
www.acint.net | 29072 | 2014-02-06 | 2014-02-14 22:23:16 | 2023-10-18 06:22:40 | 2.2 kB | 3.0 kB | ![]() 193.3.184.135 | |
i.cdnfimgs.com | unknown | 2023-09-14 | 2023-09-27 16:12:04 | 2023-10-18 15:30:05 | 1.9 kB | 71 kB | ![]() 45.133.44.37 | |
www.google.com | 7 | 1997-09-15 | 2015-05-10 13:11:19 | 2023-09-20 20:05:47 | 1.4 kB | 32 kB | ![]() 142.250.74.132 | |
kimberlite.io | 166512 | 2017-03-16 | 2017-09-14 07:18:59 | 2023-10-18 07:51:05 | 861 B | 1.4 kB | ![]() 217.199.220.44 | |
s5.ucoz.net | unknown | 2005-08-27 | 2013-12-03 01:49:53 | 2023-10-13 23:56:45 | 445 B | 198 B | ![]() 193.109.246.5 | |
youtube.com | 29 | 2005-02-15 | 2012-06-28 16:52:34 | 2023-10-18 06:45:07 | 2.3 kB | 5.9 kB | ![]() 142.250.74.142 | |
cdn.jsdelivr.net | 439 | 2012-05-16 | 2012-09-30 02:15:09 | 2023-10-18 05:10:06 | 423 B | 91 kB | ![]() 151.101.193.229 | |
a.utraff.com | 39874 | 2016-09-27 | 2019-02-27 11:01:37 | 2023-10-18 07:51:05 | 394 B | 1.0 kB | ![]() 172.64.109.14 | |
mc.webvisor.org | 17571 | 2009-08-25 | 2017-08-16 04:40:17 | 2023-10-18 05:32:04 | 6.6 kB | 23 kB | ![]() 154.47.36.219 | |
virus-x.3dn.ru | unknown | 2006-03-08 | 2015-03-12 09:00:36 | 2023-09-10 21:16:46 | 16 kB | 444 kB | ![]() 193.109.246.5 | |
usocial.pro | 85083 | 2015-12-10 | 2016-06-19 16:02:48 | 2023-10-18 07:36:32 | 2.3 kB | 53 kB | ![]() 185.129.100.122 | |
pf-cdn.printfriendly.com | 128052 | 2006-06-21 | 2012-11-27 14:37:12 | 2023-10-16 20:08:10 | 411 B | 18 kB | ![]() 194.242.11.186 | |
www.printfriendly.com | 177310 | 2006-06-21 | 2012-06-19 15:15:48 | 2023-10-18 06:47:21 | 497 B | 624 B | ![]() 34.36.169.134 | |
s.uuidksinc.net | 3423 | 2015-05-05 | 2015-07-20 14:00:35 | 2023-10-18 04:47:57 | 455 B | 347 B | ![]() 31.220.27.134 | |
sync.bumlam.com | 3243 | 2015-08-10 | 2015-08-10 23:04:25 | 2023-10-18 04:47:57 | 996 B | 1.2 kB | ![]() 31.172.81.160 | |
match.new-programmatic.com | 33613 | 2020-02-18 | 2020-02-18 21:50:06 | 2023-10-18 04:47:57 | 848 B | 545 B | ![]() 217.65.2.150 | |
acint.net | 22962 | 2014-02-06 | 2014-02-14 22:23:16 | 2023-10-18 04:47:58 | 1.3 kB | 1.1 kB | ![]() 193.3.184.135 | |
fonts.googleapis.com | 8877 | 2005-01-25 | 2013-06-10 22:14:26 | 2023-10-18 06:43:44 | 448 B | 3.1 kB | ![]() 142.250.74.170 | |
ocsp.pki.goog | 175 | 2016-06-13 | 2018-07-01 08:43:07 | 2023-10-18 05:09:03 | 5.0 kB | 10 kB | ![]() 142.250.74.131 | |
ocsp.usertrust.com | 899 | 1997-12-05 | 2012-05-21 17:43:18 | 2023-10-18 05:22:08 | 332 B | 1.0 kB | ![]() 104.18.15.101 | |
support.nevexpro.com | unknown | 2023-06-29 | 2019-04-03 19:28:57 | 2019-04-03 19:28:57 | 422 B | 364 B | ![]() 103.224.212.217 | |
s.vivacocc.com | unknown | 2023-02-28 | 2023-06-10 23:00:13 | 2023-10-16 17:53:51 | 21 kB | 2.5 kB | ![]() 78.40.218.117 | |
s.ccsyncuuid.net | unknown | 2023-02-28 | 2023-06-17 23:18:29 | 2023-10-18 04:47:57 | 499 B | 380 B | ![]() 78.40.218.117 | |
fonts.gstatic.com | unknown | 2008-02-11 | 2014-09-09 02:40:21 | 2023-10-18 05:52:58 | 6.4 kB | 188 kB | ![]() 216.58.207.227 | |
ocsp.sectigo.com | 487 | 2018-08-16 | 2019-11-29 12:50:24 | 2023-10-18 06:16:02 | 330 B | 963 B | ![]() 104.18.15.101 | |
ssp-rtb.sape.ru | 31166 | 2006-06-19 | 2016-02-02 18:01:03 | 2023-10-18 04:47:57 | 1.2 kB | 1.7 kB | ![]() 193.3.184.212 | |
cchdbond.com | unknown | 2023-02-28 | 2023-02-28 16:16:52 | 2023-10-17 23:19:11 | 4.1 kB | 105 kB | ![]() 78.40.218.117 | |
jnn-pa.googleapis.com | 2640 | 2005-01-25 | 2021-11-16 07:12:21 | 2023-10-18 06:19:42 | 7.6 kB | 167 kB | ![]() 142.250.74.170 | |
ccsyncuuid.net | unknown | 2023-02-28 | 2023-02-28 16:17:32 | 2023-10-18 10:01:57 | 582 B | 1.9 kB | ![]() 78.40.218.117 | |
d.ccsyncuuid.net | unknown | 2023-02-28 | 2023-08-12 12:42:40 | 2023-10-17 23:19:13 | 1.6 kB | 618 B | ![]() 78.40.218.117 |
Related reports
Network Intrusion Detection Systems
Suricata /w Emerging Threats Pro
No alerts detected
Threat Detection Systems
Public InfoSec YARA rules
No alerts detected
OpenPhish
No alerts detected
PhishTank
No alerts detected
mnemonic secure dns
No alerts detected
Quad9 DNS
No alerts detected
ThreatFox
No alerts detected
JavaScript (293)
No JavaScripts
HTTP Transactions (186)
URL | IP | Response | Size |
---|