Report Overview
Visitedpublic
2025-10-11 15:24:53
Tags
Submit Tags
URL
google-qa.net/
Finishing URL
google-qa.net/
IP / ASN

132.226.2.19
Title
エッチ動画〇〇してみたら
Detections
urlquery
0
Network Intrusion Detection
0
Threat Detection Systems
1
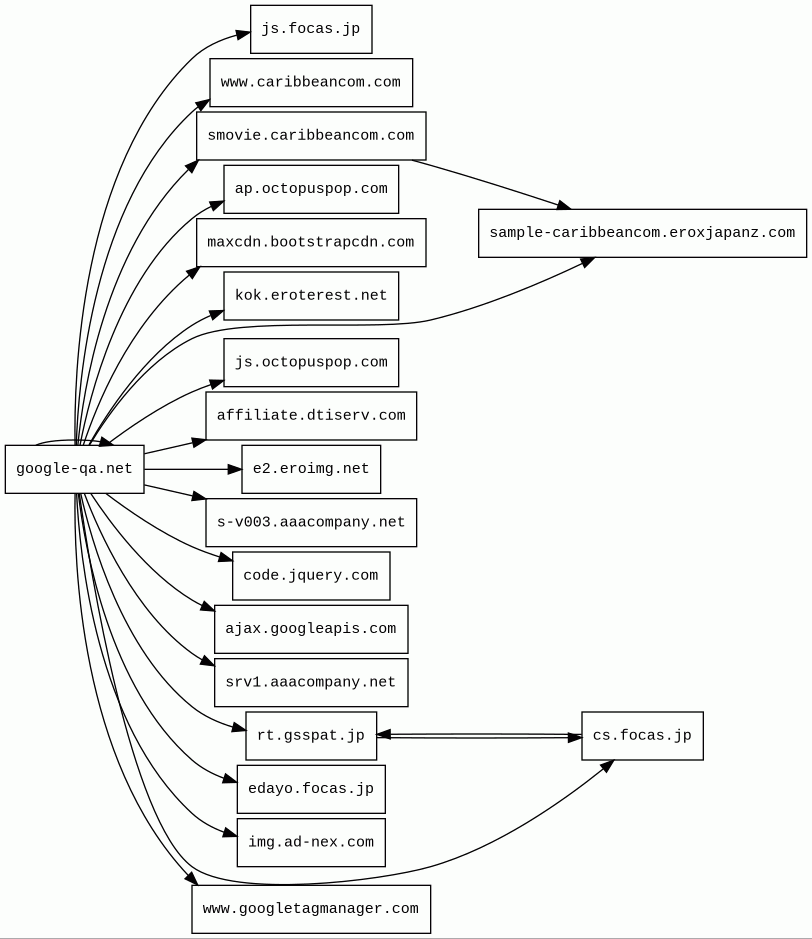
Host Summary
| Host | Rank | Registered | First Seen | Last Seen | Sent | Received | IP | Fingerprints |
|---|---|---|---|---|---|---|---|---|
affiliate.dtiserv.com | 5498832 | 1996-09-30 | 2012-07-05 | 2025-10-11 | 4.2 kB | 28 kB | ![]() 140.174.2.195 | |
code.jquery.com | 4915 | 2005-12-10 | 2012-05-21 | 2025-10-05 | 421 B | 86 kB | ![]() 151.101.194.137 | |
js.focas.jp | 7179970 | 2006-11-15 | 2025-03-21 | 2025-07-01 | 420 B | 12 kB | ![]() 203.137.130.171 | |
rt.gsspat.jp | 100275 | 2013-03-21 | 2017-01-30 | 2025-10-03 | 437 B | 456 B | ![]() 203.137.133.186 | |
srv1.aaacompany.net | unknown | 2012-05-28 | 2018-07-20 | 2025-10-10 | 485 B | 930 B | ![]() 133.242.19.204 | |
google-qa.net 29 alert(s) on this Host | 3381397 | 2008-02-19 | 2017-03-14 | 2025-08-14 | 13 kB | 1.1 MB | ![]() 132.226.2.19 | |
s-v003.aaacompany.net | unknown | 2012-05-28 | 2025-10-11 | 2025-10-11 | 466 B | 151 B | ![]() 153.121.42.127 | |
img.ad-nex.com | 4948215 | 2017-09-11 | 2018-07-27 | 2025-10-07 | 448 B | 3.9 kB | ![]() 153.121.2.1 | |
www.googletagmanager.com | 283 | 2011-11-11 | 2012-10-04 | 2025-10-05 | 884 B | 740 kB | ![]() 142.250.178.72 | |
e2.eroimg.net | 5185692 | 2016-09-14 | 2021-02-20 | 2025-10-07 | 465 B | 133 kB | ![]() 169.150.247.33 | |
ap.octopuspop.com | 2756474 | 2015-02-23 | 2015-05-03 | 2025-10-07 | 1.1 kB | 2.7 kB | ![]() 54.199.12.173 | |
smovie.caribbeancom.com | 2248024 | 1996-09-30 | 2012-10-25 | 2025-09-09 | 3.2 kB | 69 MB | ![]() 104.18.19.203 | |
maxcdn.bootstrapcdn.com | 6807 | 2012-05-25 | 2014-06-18 | 2025-10-05 | 467 B | 25 kB | ![]() 104.18.11.207 | |
ajax.googleapis.com | 3691 | 2005-01-25 | 2012-05-22 | 2025-10-05 | 443 B | 94 kB | ![]() 142.250.178.106 | |
js.octopuspop.com | 3173465 | 2015-02-23 | 2015-05-03 | 2025-10-07 | 412 B | 24 kB | ![]() 79.127.216.111 | |
www.caribbeancom.com | 144737 | 1996-09-30 | 2012-07-05 | 2025-09-13 | 3.2 kB | 1.0 MB | ![]() 104.18.19.203 | |
sample-caribbeancom.eroxjapanz.com | 2854340 | 2001-02-14 | 2025-07-03 | 2025-08-24 | 3.4 kB | 69 MB | ![]() 172.67.189.46 | |
cs.focas.jp | unknown | 2006-11-15 | 2025-03-21 | 2025-08-16 | 942 B | 907 B | ![]() 203.137.130.171 | |
edayo.focas.jp | 7095632 | 2006-11-15 | 2025-03-21 | 2025-08-16 | 518 B | 6.7 kB | ![]() 203.137.130.171 | |
kok.eroterest.net | unknown | 2012-06-26 | 2015-09-26 | 2025-10-07 | 576 B | 3.4 kB | ![]() 153.122.97.189 |
Varnish (Caching)
Varnish is a reverse caching proxy.Nginx (Web servers, Reverse proxies)
Nginx is a web server that can also be used as a reverse proxy, load balancer, mail proxy and HTTP cache.LiteSpeed (Web servers)
LiteSpeed is a high-scalability web server.Movable Type (CMS)
Google Analytics (Analytics)
Google Analytics is a free web analytics service that tracks and reports website traffic.Google Hosted Libraries (CDN)
Google Hosted Libraries is a stable, reliable, high-speed, globally available content distribution network for the most popular, open-source JavaScript libraries.jQuery:1.10.2 (JavaScript libraries)
jQuery is a JavaScript library which is a free, open-source software designed to simplify HTML DOM tree traversal and manipulation, as well as event handling, CSS animation, and Ajax.Nginx:1.20.1 (Web servers, Reverse proxies)
Nginx is a web server that can also be used as a reverse proxy, load balancer, mail proxy and HTTP cache.Bunny (CDN)
Cloudflare (CDN)
Cloudflare is a web-infrastructure and website-security company, providing content-delivery-network services, DDoS mitigation, Internet security, and distributed domain-name-server services.Amazon Web Services (PaaS)
Amazon Web Services (AWS) is a comprehensive cloud services platform offering compute power, database storage, content delivery and other functionality.PHP:7.0.30 (Programming languages)
PHP is a general-purpose scripting language used for web development.Related reports
Network Intrusion Detection Systems
Suricata /w Emerging Threats Pro
No alerts detected
Threat Detection Systems
| Detection System | Indicator | Verdict | Alert |
|---|---|---|---|
| Cloudflare DNS | google-qa.net | malicious | Sinkholed |
JavaScript (34)
| HASH | FROM | Size | First Seen | Last Seen | |
|---|---|---|---|---|---|
| 71d196d0d93cb73cd79f82f7f8254489 | DocumentWrite | 211 B | 2025-10-11 | 2025-10-11 | |
Introduced by DocumentWrite First Seen 2025-10-11 Last Seen 2025-10-11 Times Seen 1 Size 211 B (211 bytes) MD5 71d196d0d93cb73cd79f82f7f8254489 SHA1 c35831574fff985764416dd7503a4a4927e98bae Loading... | |||||
| 41e81b7ef40e1efc2372045039c75c53 | DocumentWrite | 4.0 kB | 2025-10-11 | 2025-10-11 | |
Introduced by DocumentWrite First Seen 2025-10-11 Last Seen 2025-10-11 Times Seen 1 Size 4.0 kB (4019 bytes) MD5 41e81b7ef40e1efc2372045039c75c53 SHA1 67f57ddb11e1f3911aa9df037190b7a37a7613d0 Loading... | |||||
| cac83ed3a2e2d17886dba184c2ee2e39 | DocumentWrite | 466 B | 2025-10-11 | 2025-10-11 | |
Introduced by DocumentWrite First Seen 2025-10-11 Last Seen 2025-10-11 Times Seen 1 Size 466 B (466 bytes) MD5 cac83ed3a2e2d17886dba184c2ee2e39 SHA1 63a1e31ec8266b894b95914c89a25485f3cfab11 Loading... | |||||
| ed43e4f08a26eb33094e9717ed1ac320 | DocumentWrite | 135 B | 2025-10-11 | 2025-10-11 | |
Introduced by DocumentWrite First Seen 2025-10-11 Last Seen 2025-10-11 Times Seen 1 Size 135 B (135 bytes) MD5 ed43e4f08a26eb33094e9717ed1ac320 SHA1 ca8546893d2a81a378f9bb001b261e28875b0704 Loading... | |||||
| 87b9451074f4fe3036306e95425615a2 | DocumentWrite | 2.1 kB | 2025-10-11 | 2025-10-11 | |
Introduced by DocumentWrite First Seen 2025-10-11 Last Seen 2025-10-11 Times Seen 1 Size 2.1 kB (2106 bytes) MD5 87b9451074f4fe3036306e95425615a2 SHA1 ba70ebec76c602ff9efc8035a69b06355ca8a2a3 Loading... | |||||
HTTP Transactions (72)
| URL | IP | Response | Size |
|---|


