Report Overview
Visitedpublic
2023-09-23 12:28:29
Tags
Submit Tags
URL
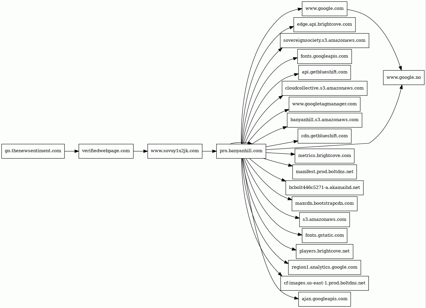
go.thenewsentiment.com/huckabee0823/2c23fa585b69da535223ebf69cbc06e8/48/1918712446/134265/02fb4068f67f9c01b92467b8bf3fa3e8/71248
Finishing URL
pro.banyanhill.com/p/WMC-CMZMIRACLE-006/LCMZZ724/?CAKE_s1=570e439d44c84088899e02b28a4aee77&h=true
IP / ASN

104.21.83.98
Title
Miracle on Main Street
Detections
urlquery
0
Network Intrusion Detection
0
Threat Detection Systems
0
Host Summary
Host | Rank | Registered | First Seen | Last Seen | Sent | Received | IP | Fingerprints |
---|---|---|---|---|---|---|---|---|
players.brightcove.net | 3805 | 2005-02-08 | 2014-10-07 19:45:09 | 2023-09-23 12:46:08 | 885 B | 248 kB | ![]() 23.38.201.31 | |
region1.analytics.google.com | unknown | 1997-09-15 | 2022-03-17 12:26:33 | 2023-09-23 05:10:01 | 2.3 kB | 1.3 kB | ![]() 216.239.34.36 | |
manifest.prod.boltdns.net | 4807 | 2015-09-22 | 2016-08-20 16:15:56 | 2023-09-22 07:20:33 | 2.7 kB | 308 kB | ![]() 151.101.130.27 | |
maxcdn.bootstrapcdn.com | 724 | 2012-05-25 | 2014-06-18 02:37:31 | 2023-09-23 05:09:34 | 456 B | 110 kB | ![]() 104.18.10.207 | |
fonts.googleapis.com | 8877 | 2005-01-25 | 2013-06-10 22:14:26 | 2023-09-23 06:38:57 | 1.4 kB | 300 kB | ![]() 142.250.74.106 | |
cdn.getblueshift.com | 12716 | 2014-03-09 | 2016-09-19 05:21:38 | 2023-09-22 08:15:59 | 824 B | 5.7 kB | ![]() 54.230.111.116 | |
fonts.gstatic.com | unknown | 2008-02-11 | 2014-09-09 02:40:21 | 2023-09-23 07:01:55 | 523 B | 17 kB | ![]() 216.58.207.227 | |
banyanhill.s3.amazonaws.com | 431412 | 2005-08-18 | 2017-03-06 16:33:32 | 2023-09-21 13:05:31 | 462 B | 95 kB | ![]() 3.5.29.153 | |
www.sovuy1u2jk.com | unknown | 2021-09-15 | 2021-09-15 17:22:31 | 2023-09-22 10:47:12 | 514 B | 694 B | ![]() 34.149.185.157 | |
sovereignsociety.s3.amazonaws.com | unknown | 2005-08-18 | 2014-12-30 20:55:19 | 2023-09-21 13:05:31 | 459 B | 1.1 kB | ![]() 54.231.234.169 | |
cf-images.us-east-1.prod.boltdns.net | 4551 | 2015-09-22 | 2017-08-26 10:18:59 | 2023-09-22 07:20:33 | 559 B | 130 kB | ![]() 143.204.55.65 | |
ocsp.r2m02.amazontrust.com | unknown | 2007-05-11 | 2022-10-12 16:01:39 | 2023-09-23 07:44:59 | 680 B | 1.9 kB | ![]() 143.204.48.16 | |
verifiedwebpage.com | unknown | 2022-03-23 | 2022-03-23 19:03:14 | 2023-09-22 11:16:27 | 619 B | 1.7 kB | ![]() 188.114.96.1 | |
pro.banyanhill.com | 633880 | 2015-08-10 | 2017-01-18 13:38:00 | 2023-09-21 13:27:29 | 6.0 kB | 16 kB | ![]() 161.129.26.4 | |
ajax.googleapis.com | 12905 | 2005-01-25 | 2013-08-16 11:51:31 | 2023-09-23 07:57:18 | 435 B | 32 kB | ![]() 216.58.207.234 | |
www.googletagmanager.com | 75 | 2011-11-11 | 2013-05-22 04:07:37 | 2023-09-23 07:48:37 | 3.1 kB | 573 kB | ![]() 142.250.74.136 | |
ocsp.r2m01.amazontrust.com | unknown | 2007-05-11 | 2022-10-12 22:43:53 | 2023-09-23 07:30:09 | 1.0 kB | 2.8 kB | ![]() 143.204.48.16 | |
api.getblueshift.com | 9346 | 2014-03-09 | 2014-05-10 00:20:22 | 2023-09-22 04:46:14 | 1.4 kB | 660 B | ![]() 44.240.188.200 | |
ocsp.starfieldtech.com | 6616 | 2003-03-06 | 2012-06-22 20:08:50 | 2023-09-23 05:15:20 | 672 B | 5.3 kB | ![]() 192.124.249.23 | |
go.thenewsentiment.com | unknown | 2021-07-19 | 2022-07-09 03:13:57 | 2023-09-22 19:31:50 | 859 B | 2.2 kB | ![]() 172.67.221.81 | |
www.google.no | 25607 | 2001-02-26 | 2016-04-05 21:50:59 | 2023-09-23 07:51:50 | 1.4 kB | 1.3 kB | ![]() 142.250.74.163 | |
cloudcollective.s3.amazonaws.com | unknown | 2005-08-18 | 2022-06-11 14:07:04 | 2023-09-21 13:05:33 | 487 B | 292 kB | ![]() 3.5.19.138 | |
ocsp.pki.goog | 175 | 2016-06-13 | 2018-07-01 08:43:07 | 2023-09-23 05:09:29 | 6.4 kB | 13 kB | ![]() 142.250.74.99 | |
s3.amazonaws.com | unknown | 2005-08-18 | 2020-05-13 22:53:44 | 2023-09-21 00:21:58 | 884 B | 51 kB | ![]() 52.216.243.62 | |
edge.api.brightcove.com | 5023 | 2005-02-04 | 2016-06-01 19:26:23 | 2023-09-23 06:45:26 | 1.2 kB | 6.8 kB | ![]() 151.101.130.27 | |
bcbolt446c5271-a.akamaihd.net | 8416 | 2009-09-14 | 2017-06-14 13:33:41 | 2023-09-22 07:20:55 | 7.0 kB | 11 MB | ![]() 23.36.76.129 | |
www.google.com | 7 | 1997-09-15 | 2015-05-10 13:11:19 | 2023-09-20 20:05:47 | 808 B | 1.2 kB | ![]() 142.250.74.132 | |
metrics.brightcove.com | 3864 | 2005-02-04 | 2012-09-30 05:01:05 | 2023-09-22 09:12:48 | 29 kB | 9.6 kB | ![]() 35.244.232.184 |
Related reports
Network Intrusion Detection Systems
Suricata /w Emerging Threats Pro
Timestamp | Severity | Source IP | Destination IP | Alert |
---|---|---|---|---|
high | ![]() 54.37.238.86 | Client IP | ET POLICY PE EXE or DLL Windows file download HTTP |
Threat Detection Systems
Public InfoSec YARA rules
No alerts detected
OpenPhish
No alerts detected
PhishTank
No alerts detected
mnemonic secure dns
No alerts detected
Quad9 DNS
No alerts detected
ThreatFox
No alerts detected
JavaScript (53)
No JavaScripts
HTTP Transactions (104)
URL | IP | Response | Size |
---|