Report Overview
Visitedpublic
2025-04-20 01:32:46
Tags
Submit Tags
URL
18xxx.name/et/tubes/4d5b995358e7798bc7e9d9db83c612a5/index.php
Finishing URL
18xxx.name/et/tubes/4d5b995358e7798bc7e9d9db83c612a5/index.php
IP / ASN

104.21.11.238
Title
Niece asks rub-down her enchase be required of experimental dress increased by this happens
Detections
urlquery
0
Network Intrusion Detection
0
Threat Detection Systems
0
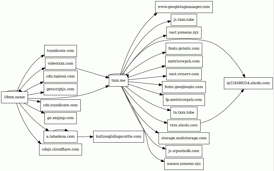
Host Summary
| Host | Rank | Registered | First Seen | Last Seen | Sent | Received | IP | Fingerprints |
|---|---|---|---|---|---|---|---|---|
bullionglidingscuttle.com | unknown | 2024-05-17 | 2024-05-17 | 2025-04-17 | 2.7 kB | 179 kB | ![]() 94.242.247.20 | |
js.wpushsdk.com | 36947 | 2021-05-07 | 2021-05-07 | 2025-04-14 | 431 B | 431 B | ![]() 45.133.44.52 | |
txxx.me | unknown | 2025-04-02 | 2025-04-03 | 2025-04-18 | 6.5 kB | 12 MB | ![]() 62.122.168.133 | |
fonts.gstatic.com | unknown | 2008-02-11 | 2014-04-02 | 2025-04-16 | 543 B | 16 kB | ![]() 142.250.74.35 | |
videotxxx.com | 165435 | 2020-01-13 | 2020-01-13 | 2025-04-18 | 543 B | 70 kB | ![]() 62.122.168.133 | |
tn.txxx.tube | 106247 | 2019-11-21 | 2021-04-15 | 2025-04-16 | 932 B | 129 kB | ![]() 45.133.44.25 | |
cdnjs.cloudflare.com | 235 | 2009-02-17 | 2012-05-23 | 2025-04-16 | 448 B | 19 kB | ![]() 104.17.25.14 | |
getscriptjs.com | 222848 | 2018-04-17 | 2018-04-24 | 2025-04-14 | 403 B | 95 kB | ![]() 172.67.154.57 | |
www.googletagmanager.com | 75 | 2011-11-11 | 2012-10-04 | 2025-04-16 | 426 B | 248 kB | ![]() 142.250.74.136 | |
maucn.yomeno.xyz | unknown | 2019-09-18 | 2025-02-19 | 2025-04-16 | 470 B | 322 B | ![]() 23.88.86.82 | |
fp.metricswpsh.com | unknown | 2021-10-29 | 2022-04-22 | 2025-04-15 | 1.0 kB | 807 B | ![]() 157.90.84.242 | |
txxx.ahcdn.com | 134142 | 2009-02-25 | 2017-09-27 | 2025-04-18 | 2.6 kB | 12 MB | ![]() 185.185.15.4 | |
fonts.googleapis.com | 8877 | 2005-01-25 | 2012-05-23 | 2025-04-16 | 466 B | 8.4 kB | ![]() 142.250.74.10 | |
vast.yomeno.xyz | 44241 | 2019-09-18 | 2019-12-12 | 2025-04-13 | 1.5 kB | 1.1 kB | ![]() 91.216.220.30 | |
cdn.tapioni.com | 167297 | 2021-05-27 | 2021-07-01 | 2025-04-14 | 1.2 kB | 280 kB | ![]() 172.67.31.117 | |
playhubconnect.com | unknown | 2024-09-25 | 2024-10-01 | 2025-04-17 | 515 B | 954 kB | ![]() 104.18.14.39 | |
go.xxxjmp.com | 14382 | 2021-06-22 | 2021-07-02 | 2025-04-17 | 728 B | 1.8 kB | ![]() 172.64.147.206 | |
vast.vstserv.com | unknown | 2023-10-24 | 2023-10-25 | 2025-04-14 | 1.0 kB | 5.2 kB | ![]() 62.122.173.18 | |
tsyndicate.com | 13042 | 2017-03-08 | 2017-03-16 | 2025-04-19 | 874 B | 5.0 kB | ![]() 138.201.19.111 | |
ip224588254.ahcdn.com | 965138 | 2009-02-25 | 2025-03-30 | 2025-04-16 | 3.0 kB | 12 MB | ![]() 188.209.213.164 | |
storage.multstorage.com | unknown | 2023-09-22 | 2023-09-22 | 2025-04-16 | 531 B | 1.2 kB | ![]() 104.21.30.242 | |
a.labadena.com | 296554 | 2020-01-21 | 2020-05-24 | 2025-04-13 | 2.8 kB | 14 kB | ![]() 37.27.230.125 | |
metricswpsh.com | unknown | 2021-10-29 | 2021-11-02 | 2025-04-16 | 823 B | 322 B | ![]() 88.198.136.234 | |
cdn.tsyndicate.com | 16265 | 2017-03-08 | 2017-07-04 | 2025-04-15 | 423 B | 14 kB | ![]() 45.133.44.71 | |
18xxx.name | unknown | unknown | 2025-04-02 | 2025-04-18 | 10 kB | 280 kB | ![]() 104.21.11.238 | |
js.txxx.tube | unknown | 2019-11-21 | 2024-08-30 | 2025-04-16 | 5.7 kB | 1.9 MB | ![]() 45.133.44.25 |
Related reports
Network Intrusion Detection Systems
Suricata /w Emerging Threats Pro
| Timestamp | Severity | Source IP | Destination IP | Alert |
|---|---|---|---|---|
| medium | ![]() 91.216.220.30 | Client IP | ET HUNTING Observed Let's Encrypt Certificate for Suspicious TLD (.xyz) |
Threat Detection Systems
Public InfoSec YARA rules
No alerts detected
OpenPhish
No alerts detected
PhishTank
No alerts detected
Quad9 DNS
No alerts detected
ThreatFox
No alerts detected
JavaScript (34)
| HASH | FROM | Size | First Seen | Last Seen | |
|---|---|---|---|---|---|
| bd454822a69381c0676356f346b4186e | DocumentWrite | 148 B | 2025-04-02 | 2025-08-01 | |
Introduced by DocumentWrite First Seen 2025-04-02 Last Seen 2025-08-01 Times Seen 2458 Size 148 B (148 bytes) MD5 bd454822a69381c0676356f346b4186e SHA1 b1c0124d20b5430e47aee9664d37829f01b08840 Loading... | |||||
| 086707e4369f60afedcafb16050a7618 | DocumentWrite | 39 B | 2023-03-07 | 2025-10-28 | |
Introduced by DocumentWrite First Seen 2023-03-07 Last Seen 2025-10-28 Times Seen 199982 Size 39 B (39 bytes) MD5 086707e4369f60afedcafb16050a7618 SHA1 8216b0cc6876cbd44f01c158e7dff3833ceccd41 Loading... | |||||
HTTP Transactions (89)
| URL | IP | Response | Size |
|---|





