Report Overview
Visitedpublic
2025-09-28 22:10:26
Tags
Submit Tags
URL
shukatu.oenka.com/livingwill/
Finishing URL
shukatu.oenka.com/livingwill/
IP / ASN

183.90.232.3
Title
はじめて学ぶリビングウィル | 認知症、指定難病介護経験者から見る終活と癒し
Detections
urlquery
0
Network Intrusion Detection
0
Threat Detection Systems
0
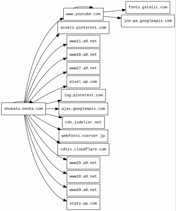
Host Summary
Host | Rank | Registered | First Seen | Last Seen | Sent | Received | IP | Fingerprints |
---|---|---|---|---|---|---|---|---|
www.youtube.com | 286 | 2005-02-15 | 2013-04-13 | 2025-09-21 | 5.3 kB | 3.7 MB | ![]() 142.250.178.46 | |
webfonts.xserver.jp | 2813413 | 2006-07-31 | 2017-07-06 | 2025-09-22 | 1.5 kB | 39 kB | ![]() 202.226.37.225 | |
cdnjs.cloudflare.com | 1222 | 2009-02-17 | 2012-05-23 | 2025-09-21 | 473 B | 12 kB | ![]() 104.17.25.14 | |
assets.pinterest.com | 33706 | 2009-11-26 | 2012-05-21 | 2025-09-21 | 427 B | 69 kB | ![]() 151.101.192.84 | |
www25.a8.net | unknown | 1998-09-25 | 2012-07-20 | 2025-09-23 | 494 B | 50 kB | ![]() 2.23.13.121 | |
www18.a8.net | unknown | 1998-09-25 | 2012-07-13 | 2025-09-22 | 459 B | 168 B | ![]() 150.230.193.202 | |
www10.a8.net | unknown | 1998-09-25 | 2012-08-19 | 2025-09-22 | 459 B | 168 B | ![]() 150.230.193.202 | |
ajax.googleapis.com | 3691 | 2005-01-25 | 2012-05-22 | 2025-09-21 | 456 B | 91 kB | ![]() 142.250.178.106 | |
shukatu.oenka.com | unknown | 2015-08-15 | 2025-09-28 | 2025-09-28 | 15 kB | 1.3 MB | ![]() 183.90.232.3 | ![]() ![]() ![]() |
www29.a8.net | unknown | 1998-09-25 | 2012-05-24 | 2025-09-22 | 988 B | 123 kB | ![]() 2.23.13.130 | |
pixel.wp.com | 22824 | 1997-03-28 | 2017-01-30 | 2025-09-21 | 557 B | 251 B | ![]() 192.0.76.3 | |
stats.wp.com | 22660 | 1997-03-28 | 2017-01-30 | 2025-09-21 | 414 B | 4.2 kB | ![]() 192.0.76.3 | |
fonts.gstatic.com | unknown | 2008-02-11 | 2014-04-02 | 2025-09-21 | 1.1 kB | 33 kB | ![]() 142.250.178.99 | |
jnn-pa.googleapis.com | 1579 | 2005-01-25 | 2021-11-16 | 2025-09-21 | 2.5 kB | 103 kB | ![]() 142.250.178.42 | |
cdn.jsdelivr.net | 1678 | 2012-05-16 | 2012-09-30 | 2025-09-21 | 443 B | 11 kB | ![]() 151.101.1.229 | |
www11.a8.net | 6360020 | 1998-09-25 | 2013-11-11 | 2025-09-23 | 919 B | 336 B | ![]() 150.230.193.202 | |
www27.a8.net | unknown | 1998-09-25 | 2012-08-05 | 2025-09-22 | 494 B | 170 kB | ![]() 2.23.13.83 | |
log.pinterest.com | 44363 | 2009-11-26 | 2014-02-24 | 2025-09-22 | 675 B | 624 B | ![]() 151.101.192.84 | ![]() |
Apache Traffic Server (Web servers)
Apache Traffic Server is an open-source caching and proxying server that serves as an HTTP/1.1 and HTTP/2 reverse proxy with caching capabilities, load balancing, request routing, SSL termination, and support for advanced HTTP features.Nginx (Web servers, Reverse proxies)
Nginx is a web server that can also be used as a reverse proxy, load balancer, mail proxy and HTTP cache.Cloudflare (CDN)
Cloudflare is a web-infrastructure and website-security company, providing content-delivery-network services, DDoS mitigation, Internet security, and distributed domain-name-server services.Site Kit:1.99.0 (Analytics, WordPress plugins)
Site Kit is a one-stop solution for WordPress users to use everything Google has to offer to make them successful on the web.Contact Form 7:5.7.6 (WordPress plugins, Form builders)
Contact Form 7 is an WordPress plugin which can manage multiple contact forms. The form supports Ajax-powered submitting, CAPTCHA, Akismet spam filtering.Google Hosted Libraries (CDN)
Google Hosted Libraries is a stable, reliable, high-speed, globally available content distribution network for the most popular, open-source JavaScript libraries.EWWW Image Optimizer (WordPress plugins, Performance)
EWWW Image Optimizer is an image optimisation WordPress plugin designed to improve the performance of your website.jsDelivr (CDN)
JSDelivr is a free public CDN for open-source projects. It can serve web files directly from the npm registry and GitHub repositories without any configuration.Clipboard.js (JavaScript libraries)
WordPress (CMS, Blogs)
WordPress is a free and open-source content management system written in PHP and paired with a MySQL or MariaDB database. Features include a plugin architecture and a template system.PHP (Programming languages)
PHP is a general-purpose scripting language used for web development.jQuery Migrate:3.0.1 (JavaScript libraries)
Query Migrate is a javascript library that allows you to preserve the compatibility of your jQuery code developed for versions of jQuery older than 1.9.MySQL (Databases)
MySQL is an open-source relational database management system.YouTube (Video players)
YouTube is a video sharing service where users can create their own profile, upload videos, watch, like and comment on other videos.WordPress Block Editor (Page builders)
Sites using the WordPress Block Editor, also known as Gutenberg.cdnjs (CDN)
cdnjs is a free distributed JS library delivery service.jQuery:3.6.1 (JavaScript libraries)
jQuery is a JavaScript library which is a free, open-source software designed to simplify HTML DOM tree traversal and manipulation, as well as event handling, CSS animation, and Ajax.Envoy (Reverse proxies)
Envoy is an open-source edge and service proxy, designed for cloud-native applications.Varnish (Caching)
Varnish is a reverse caching proxy.Related reports
Network Intrusion Detection Systems
Suricata /w Emerging Threats Pro
No alerts detected
Threat Detection Systems
No alerts detected
JavaScript (124)
No JavaScripts
HTTP Transactions (60)
URL | IP | Response | Size |
---|