Report Overview
Visitedpublic
2025-11-30 04:00:05
Tags
Submit Tags
URL
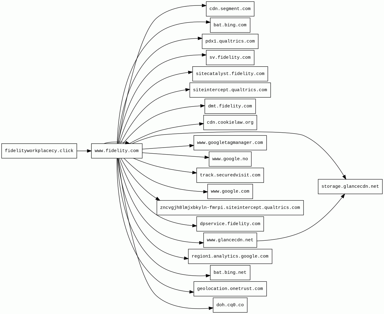
fidelityworkplacecy.click/individual/page.html
Finishing URL
www.fidelity.com/
IP / ASN

43.162.112.221
Title
Fidelity International Usage Agreement
Detections
urlquery
0
Network Intrusion Detection
0
Threat Detection Systems
5
Host Summary
| Host | Rank | Registered | First Seen | Last Seen | Sent | Received | IP | Fingerprints |
|---|---|---|---|---|---|---|---|---|
bat.bing.com | 2924 | 1996-01-29 | 2014-04-08 | 2025-11-23 | 831 B | 56 kB | ![]() 150.171.27.10 | |
dmt.fidelity.com | 79829 | 1996-08-31 | 2019-07-08 | 2025-11-25 | 167 kB | 1.3 MB | ![]() 23.36.79.137 | |
bat.bing.net | 24312 | 1997-09-03 | 2023-11-04 | 2025-11-23 | 1.2 kB | 1.1 kB | ![]() 150.171.28.10 | |
www.googletagmanager.com | 283 | 2011-11-11 | 2012-10-04 | 2025-11-23 | 1.3 kB | 1.2 MB | ![]() 142.250.74.136 | |
zncvgjh8lmjxbkyln-fmrpi.siteintercept.qualtrics.com | 158024 | 2000-03-30 | 2017-12-12 | 2025-11-25 | 555 B | 9.8 kB | ![]() 104.17.208.240 | |
pdx1.qualtrics.com | 52971 | 2000-03-30 | 2022-05-04 | 2025-11-29 | 487 B | 2.5 kB | ![]() 96.6.17.183 | |
track.securedvisit.com | 41578 | 2010-02-05 | 2012-08-19 | 2025-11-28 | 605 B | 322 B | ![]() 34.231.148.106 | |
sv.fidelity.com | 473861 | 1996-08-31 | 2023-12-31 | 2025-11-25 | 8.5 kB | 2.0 kB | ![]() 23.36.77.210 | |
cdn.cookielaw.org | 2972 | 2011-06-20 | 2013-12-28 | 2025-11-23 | 4.9 kB | 860 kB | ![]() 104.18.86.42 | |
dpservice.fidelity.com | 79302 | 1996-08-31 | 2017-05-21 | 2025-11-25 | 3.6 kB | 1.4 kB | ![]() 23.36.77.208 | |
sitecatalyst.fidelity.com | 92029 | 1996-08-31 | 2013-07-16 | 2025-11-25 | 4.4 kB | 542 B | ![]() 23.36.79.152 | |
doh.cq0.co | 56659 | 2024-06-03 | 2024-07-05 | 2025-11-25 | 492 B | 1.1 kB | ![]() 54.240.174.127 | |
fidelityworkplacecy.click 5 alert(s) on this Host | unknown | 2025-11-28 | 2025-11-30 | 2025-11-30 | 514 B | 7.7 kB | ![]() 43.162.112.221 | |
www.fidelity.com | 24505 | 1996-08-31 | 2012-09-12 | 2025-11-30 | 70 kB | 1.2 MB | ![]() 23.36.79.138 | |
www.google.no | 92680 | 2001-02-26 | 2012-06-26 | 2025-11-23 | 776 B | 580 B | ![]() 142.250.74.99 | |
www.glancecdn.net | 39474 | 2014-01-29 | 2015-05-14 | 2025-11-27 | 910 B | 34 kB | ![]() 54.198.120.219 | ![]() |
region1.analytics.google.com | 22257 | 1997-09-15 | 2022-03-17 | 2025-11-23 | 2.4 kB | 1.7 kB | ![]() 216.239.32.36 | |
cdn.segment.com | 9348 | 1998-07-06 | 2014-04-11 | 2025-11-24 | 1.9 kB | 124 kB | ![]() 3.167.6.134 | |
siteintercept.qualtrics.com | 4574 | 2000-03-30 | 2012-05-22 | 2025-11-24 | 23 kB | 938 kB | ![]() 104.17.208.240 | |
storage.glancecdn.net | 61042 | 2014-01-29 | 2022-12-02 | 2025-11-27 | 909 B | 34 kB | ![]() 3.167.2.44 | |
www.google.com | 22 | 1997-09-15 | 2015-05-10 | 2025-11-23 | 2.0 kB | 985 B | ![]() 142.250.178.100 | |
geolocation.onetrust.com | 4022 | 2004-01-12 | 2018-02-07 | 2025-11-23 | 489 B | 461 B | ![]() 104.18.32.137 |
Amazon CloudFront (CDN)
Amazon CloudFront is a fast content delivery network (CDN) service that securely delivers data, videos, applications, and APIs to customers globally with low latency, high transfer speeds.Amazon Web Services (PaaS)
Amazon Web Services (AWS) is a comprehensive cloud services platform offering compute power, database storage, content delivery and other functionality.Cloudflare (CDN)
Cloudflare is a web-infrastructure and website-security company, providing content-delivery-network services, DDoS mitigation, Internet security, and distributed domain-name-server services.Nginx:1.28.0 (Web servers, Reverse proxies)
Nginx is a web server that can also be used as a reverse proxy, load balancer, mail proxy and HTTP cache.Apache HTTP Server (Web servers)
Apache is a free and open-source cross-platform web server software.Akamai (CDN)
Akamai is global content delivery network (CDN) services provider for media and software delivery, and cloud security solutions.jQuery:3.7.1 (JavaScript libraries)
jQuery is a JavaScript library which is a free, open-source software designed to simplify HTML DOM tree traversal and manipulation, as well as event handling, CSS animation, and Ajax.Amazon S3 (CDN)
Amazon S3 or Amazon Simple Storage Service is a service offered by Amazon Web Services (AWS) that provides object storage through a web service interface.Microsoft ASP.NET (Web frameworks)
ASP.NET is an open-source, server-side web-application framework designed for web development to produce dynamic web pages.IIS:10.0 (Web servers)
Internet Information Services (IIS) is an extensible web server software created by Microsoft for use with the Windows NT family.Windows Server (Operating systems)
Windows Server is a brand name for a group of server operating systems.Related reports
Network Intrusion Detection Systems
Threat Detection Systems
| Detection System | Indicator | Verdict | Alert |
|---|---|---|---|
| OpenPhish | fidelityworkplacecy.click/individual/page.html | phishing | Phishing - Fidelity Investments |
| Cloudflare DNS | fidelityworkplacecy.click | malicious | Sinkholed |
| OpenDNS | fidelityworkplacecy.click | phishing | Phishing Block |
| DNS0 Zero | fidelityworkplacecy.click | malicious | Sinkholed |
| DNS4EU | fidelityworkplacecy.click | malicious | Sinkholed |
JavaScript (84)
No JavaScripts
HTTP Transactions (127)
| URL | IP | Response | Size |
|---|


