Report Overview
Visitedpublic
2024-01-18 13:30:51
Tags
Submit Tags
URL
javgg.net/jav/nxg-402/
Finishing URL
javgg.net/jav/nxg-402/
IP / ASN

104.26.3.82
Title
NXG-402 - When I Was Playing A Prank On My... - JavGG.net
Detections
urlquery
0
Network Intrusion Detection
0
Threat Detection Systems
0
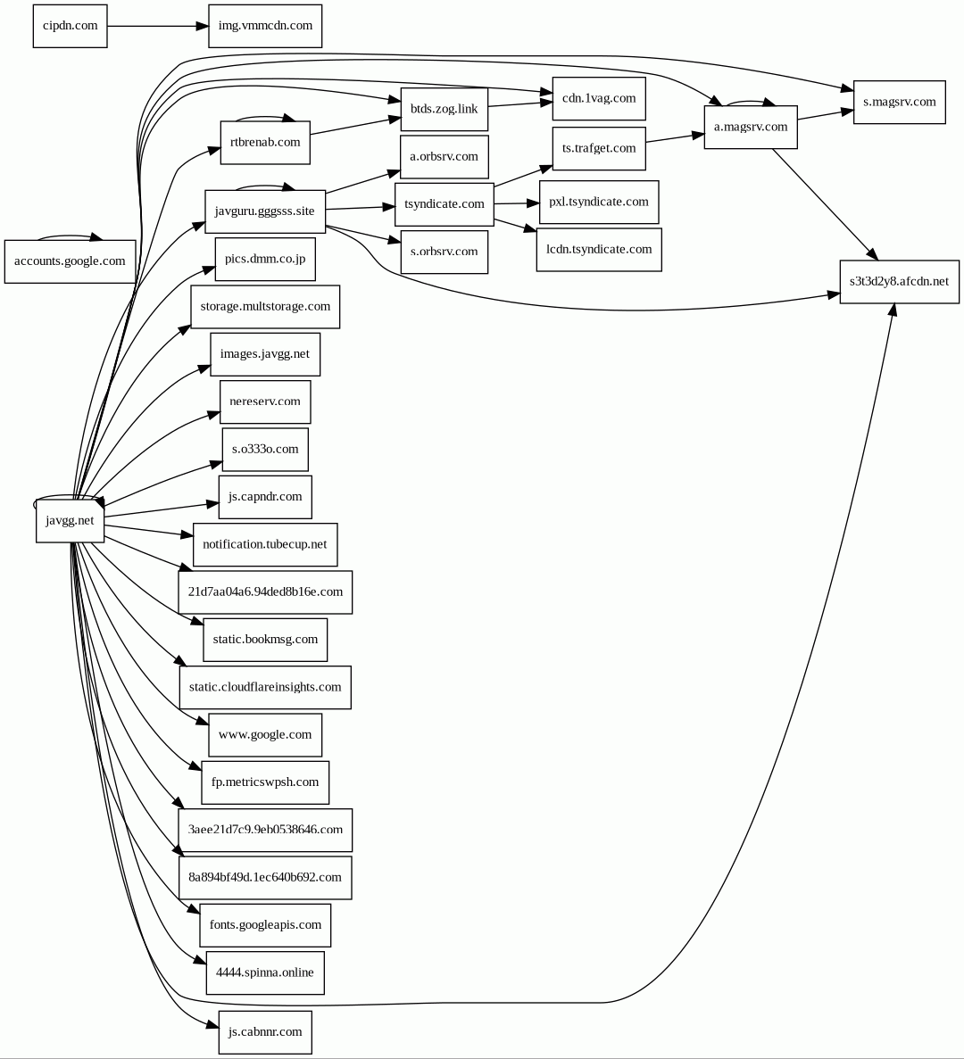
Host Summary
Host | Rank | Registered | First Seen | Last Seen | Sent | Received | IP | Fingerprints |
---|---|---|---|---|---|---|---|---|
ts.trafget.com | unknown | 2023-01-20 | 2023-12-11 15:45:19 | 2024-01-17 05:30:53 | 521 B | 759 B | ![]() 172.67.128.119 | |
cipdn.com | unknown | 2023-07-13 | 2023-07-13 19:31:03 | 2024-01-18 04:16:16 | 1.0 kB | 183 B | ![]() 213.239.207.252 | |
rtbrenab.com | unknown | 2023-07-17 | 2023-07-17 17:41:28 | 2024-01-18 05:51:56 | 4.2 kB | 3.2 kB | ![]() 157.90.85.57 | |
btds.zog.link | 38469 | 2015-01-11 | 2019-10-07 23:35:03 | 2024-01-18 05:51:26 | 1.0 kB | 366 B | ![]() 109.206.181.2 | |
tsyndicate.com | 13042 | 2017-03-08 | 2017-03-16 10:04:54 | 2024-01-18 11:02:58 | 555 B | 6.2 kB | ![]() 136.243.83.47 | |
fonts.googleapis.com | 8877 | 2005-01-25 | 2013-06-10 22:14:26 | 2024-01-18 12:24:08 | 459 B | 9.7 kB | ![]() 142.250.74.106 | |
s.magsrv.com | unknown | 2023-08-01 | 2023-08-04 14:48:00 | 2024-01-18 07:51:17 | 2.8 kB | 6.4 kB | ![]() 95.211.229.248 | |
www.google.com | 7 | 1997-09-15 | 2015-05-10 13:11:19 | 2024-01-18 05:50:46 | 549 B | 666 B | ![]() 142.250.74.132 | |
accounts.google.com | 81 | 1997-09-15 | 2016-03-20 13:44:49 | 2024-01-18 13:32:14 | 1.7 kB | 6.9 kB | ![]() 64.233.161.84 | |
static.bookmsg.com | 47495 | 2020-09-15 | 2020-11-24 15:56:32 | 2024-01-18 05:51:23 | 1.1 kB | 2.2 kB | ![]() 45.133.44.25 | |
cdn.1vag.com | 48829 | 2018-03-20 | 2021-02-10 16:12:50 | 2024-01-18 05:51:26 | 501 B | 465 B | ![]() 45.133.44.25 | |
4444.spinna.online | unknown | 2023-05-19 | 2023-06-23 12:28:41 | 2024-01-09 22:56:33 | 1.3 kB | 77 kB | ![]() 135.181.208.216 | |
notification.tubecup.net | 8210 | 2008-09-26 | 2019-08-30 11:36:01 | 2024-01-18 05:51:22 | 504 B | 1.4 kB | ![]() 88.198.200.36 | |
8a894bf49d.1ec640b692.com 3 alert(s) on this Host | unknown | 2023-12-19 | 2024-01-18 02:12:01 | 2024-01-18 05:51:23 | 7.6 kB | 949 B | ![]() 168.119.25.102 | |
static.cloudflareinsights.com | 1294 | 2019-08-30 | 2019-09-24 16:34:56 | 2024-01-18 07:33:19 | 484 B | 20 kB | ![]() 104.16.57.101 | |
s.o333o.com | unknown | 2015-02-16 | 2015-03-05 19:56:12 | 2024-01-17 04:50:26 | 390 B | 2.4 kB | ![]() 85.10.205.45 | |
s.orbsrv.com | unknown | 2020-05-16 | 2020-09-02 23:53:48 | 2024-01-18 09:47:24 | 1.3 kB | 8.3 kB | ![]() 95.211.229.248 | |
nereserv.com | 40015 | 2020-12-21 | 2020-12-21 12:07:56 | 2024-01-18 05:51:23 | 580 B | 320 B | ![]() 168.119.25.102 | |
s3t3d2y8.afcdn.net | unknown | 2022-06-27 | 2022-08-09 00:22:56 | 2024-01-18 07:51:19 | 1.5 kB | 53 kB | ![]() 185.76.9.16 | |
lcdn.tsyndicate.com | 12634 | 2017-03-08 | 2020-03-31 16:26:34 | 2024-01-16 23:42:09 | 458 B | 3.0 kB | ![]() 8.254.252.214 | |
fp.metricswpsh.com | unknown | 2021-10-29 | 2022-04-22 13:20:32 | 2024-01-18 05:51:22 | 1.0 kB | 807 B | ![]() 157.90.84.242 | |
javguru.gggsss.site | unknown | 2023-11-02 | 2023-11-02 17:28:40 | 2024-01-15 00:31:58 | 3.0 kB | 103 kB | ![]() 135.181.208.216 | |
javgg.net | 293169 | 2020-12-07 | 2020-12-07 15:08:28 | 2023-12-03 19:02:01 | 22 kB | 800 kB | ![]() 104.26.3.82 | |
21d7aa04a6.94ded8b16e.com 1 alert(s) on this Host | unknown | 2023-12-19 | 2024-01-18 01:07:18 | 2024-01-18 05:51:22 | 1.2 kB | 320 B | ![]() 45.133.44.53 | |
3aee21d7c9.9eb0538646.com 4 alert(s) on this Host | unknown | 2023-12-19 | 2024-01-18 01:05:42 | 2024-01-18 05:51:21 | 1.8 kB | 415 kB | ![]() 45.133.44.53 | |
a.orbsrv.com | unknown | 2020-05-16 | 2023-08-10 09:24:24 | 2024-01-16 21:47:19 | 405 B | 38 kB | ![]() 185.76.9.17 | |
pics.dmm.co.jp | 91114 | 2006-07-10 | 2012-08-01 09:09:25 | 2024-01-14 16:03:42 | 5.5 kB | 80 kB | ![]() 54.230.82.31 | |
js.capndr.com | 316718 | 2021-08-30 | 2021-08-30 14:51:01 | 2024-01-18 05:51:22 | 396 B | 374 B | ![]() 45.133.44.53 | |
a.magsrv.com | unknown | 2023-08-01 | 2023-08-04 18:18:00 | 2024-01-18 07:51:17 | 2.7 kB | 265 kB | ![]() 185.76.9.14 | |
img.vmmcdn.com | 36292 | 2019-11-26 | 2019-11-26 11:59:17 | 2024-01-18 04:16:16 | 807 B | 98 kB | ![]() 138.201.51.142 | |
js.cabnnr.com | 37463 | 2021-08-30 | 2021-08-30 14:50:21 | 2024-01-18 05:51:22 | 411 B | 55 kB | ![]() 45.133.44.52 | |
storage.multstorage.com | unknown | 2023-09-22 | 2023-09-22 14:56:00 | 2024-01-18 05:51:22 | 521 B | 1.6 kB | ![]() 172.67.174.51 | |
images.javgg.net | unknown | 2020-12-07 | 2022-10-23 14:35:14 | 2023-11-09 19:55:09 | 5.2 kB | 296 kB | ![]() 104.26.3.82 | |
pxl.tsyndicate.com | 14763 | 2017-03-08 | 2017-07-05 15:51:06 | 2024-01-17 06:39:43 | 1.5 kB | 205 B | ![]() 136.243.130.121 |
Related reports
Network Intrusion Detection Systems
Suricata /w Emerging Threats Pro
No alerts detected
Threat Detection Systems
Public InfoSec YARA rules
No alerts detected
OpenPhish
No alerts detected
PhishTank
No alerts detected
mnemonic secure dns
No alerts detected
Quad9 DNS
Scan Date | Severity | Indicator | Alert |
---|---|---|---|
2024-01-18 | medium | 1ec640b692.com | Sinkholed |
2024-01-18 | medium | 94ded8b16e.com | Sinkholed |
2024-01-18 | medium | 9eb0538646.com | Sinkholed |
2024-01-18 | medium | 1ec640b692.com | Sinkholed |
2024-01-18 | medium | 1ec640b692.com | Sinkholed |
2024-01-18 | medium | 9eb0538646.com | Sinkholed |
2024-01-18 | medium | 9eb0538646.com | Sinkholed |
2024-01-18 | medium | 9eb0538646.com | Sinkholed |
ThreatFox
No alerts detected
JavaScript (64)
HASH | FROM | Size | First Seen | Last Seen | |
---|---|---|---|---|---|
570410e778d4d7bd8e3efe3543f2005b | DocumentWrite | 144 B | 2023-03-10 | 2025-08-12 | |
Introduced by DocumentWrite First Seen 2023-03-10 Last Seen 2025-08-12 Times Seen 6 Size 144 B (144 bytes) MD5 570410e778d4d7bd8e3efe3543f2005b SHA1 a22c6093078da2caa11381304438d8b95a63ad6f Loading... | |||||
c9e4480ef150f43d86f8fccee7ca507b | DocumentWrite | 248 B | 2023-12-23 | 2025-07-30 | |
Introduced by DocumentWrite First Seen 2023-12-23 Last Seen 2025-07-30 Times Seen 11 Size 248 B (248 bytes) MD5 c9e4480ef150f43d86f8fccee7ca507b SHA1 59967e9bd1b6ac34368f7f2869b08e9cbfd706cb Loading... | |||||
HTTP Transactions (122)
URL | IP | Response | Size |
---|