Report Overview
Visitedpublic
2025-12-30 20:05:54
Tags
Submit Tags
URL
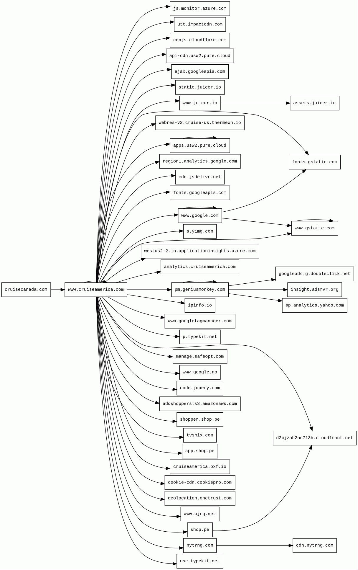
cruisecanada.com/
Finishing URL
www.cruiseamerica.com/
IP / ASN

204.74.99.100
Title
America's RV Rental Experts - Guaranteed Bookings - 24/7 Customer Service | Cruise America
Detections
urlquery
0
Network Intrusion Detection
1
Threat Detection Systems
0
Host Summary
| Host | Rank | Registered | First Seen | Last Seen | Sent | Received | IP | Fingerprints |
|---|---|---|---|---|---|---|---|---|
analytics.cruiseamerica.com | 3732587 | 1996-04-01 | 2021-09-09 | 2025-12-19 | 3.1 kB | 960 B | ![]() 216.239.38.21 | |
p.typekit.net | 4638 | 2010-08-02 | 2012-05-23 | 2025-12-28 | 589 B | 373 B | ![]() 23.33.119.26 | |
apps.usw2.pure.cloud | 50497 | 2016-02-17 | 2020-04-07 | 2025-12-25 | 11 kB | 2.8 MB | ![]() 52.42.137.240 | |
www.gstatic.com | 146047 | 2008-02-11 | 2012-05-29 | 2025-12-28 | 3.9 kB | 5.2 MB | ![]() 142.250.178.67 | |
www.googletagmanager.com | 283 | 2011-11-11 | 2012-10-04 | 2025-12-28 | 1.8 kB | 1.8 MB | ![]() 142.251.38.104 | |
cruisecanada.com | unknown | unknown | No data | No data | 886 B | 66 kB | ![]() 204.74.99.100 | |
cruiseamerica.pxf.io | unknown | 2016-07-22 | 2025-06-27 | 2025-11-10 | 559 B | 1.1 kB | ![]() 35.201.76.231 | |
fonts.googleapis.com | 313 | 2005-01-25 | 2012-05-23 | 2025-12-28 | 1.4 kB | 7.6 kB | ![]() 142.250.74.10 | |
d2mjzob2nc713b.cloudfront.net | unknown | 2008-04-25 | 2023-09-09 | 2025-12-24 | 1.4 kB | 98 kB | ![]() 52.84.50.43 | |
manage.safeopt.com | 161199 | 2019-02-21 | 2023-10-21 | 2025-12-25 | 456 B | 1.2 kB | ![]() 35.227.244.1 | |
cookie-cdn.cookiepro.com | 62226 | 2011-02-18 | 2018-10-10 | 2025-12-30 | 3.6 kB | 1.1 MB | ![]() 172.64.151.166 | |
s.yimg.com | 4553 | 1997-05-14 | 2012-05-20 | 2025-12-29 | 877 B | 21 kB | ![]() 188.125.94.206 | |
tvspix.com | 16858 | 2023-03-17 | 2023-06-28 | 2025-12-25 | 489 B | 269 B | ![]() 34.204.110.23 | |
static.juicer.io | 222330 | 2014-08-14 | 2020-05-10 | 2025-12-28 | 532 B | 10 kB | ![]() 104.26.12.87 | |
use.typekit.net | 4054 | 2010-08-02 | 2012-07-05 | 2025-12-28 | 6.0 kB | 316 kB | ![]() 23.36.77.115 | |
utt.impactcdn.com | 27698 | 2021-03-02 | 2021-03-02 | 2025-12-29 | 452 B | 51 kB | ![]() 35.186.249.72 | |
shopper.shop.pe | 86284 | unknown | 2017-07-18 | 2025-12-25 | 418 B | 28 kB | ![]() 35.190.54.17 | |
cdnjs.cloudflare.com | 1222 | 2009-02-17 | 2012-05-23 | 2025-12-28 | 1.0 kB | 214 kB | ![]() 104.17.24.14 | |
api-cdn.usw2.pure.cloud | 109390 | 2016-02-17 | 2022-03-11 | 2025-12-29 | 1.1 kB | 2.7 kB | ![]() 52.84.50.50 | |
ajax.googleapis.com | 3691 | 2005-01-25 | 2012-05-22 | 2025-12-28 | 449 B | 14 kB | ![]() 172.217.21.170 | |
shop.pe | 22105 | unknown | 2012-07-24 | 2025-12-25 | 424 B | 2.4 kB | ![]() 35.227.244.1 | |
www.cruiseamerica.com | 279600 | 1996-04-01 | 2013-04-23 | 2025-12-19 | 41 kB | 3.0 MB | ![]() 13.107.213.53 | ![]() |
code.jquery.com | 4915 | 2005-12-10 | 2012-05-21 | 2025-12-28 | 465 B | 88 kB | ![]() 151.101.2.137 | |
region1.analytics.google.com | 22257 | 1997-09-15 | 2022-03-17 | 2025-12-28 | 2.3 kB | 1.7 kB | ![]() 216.239.34.36 | |
js.monitor.azure.com | 3578 | 1994-10-25 | 2020-04-24 | 2025-12-29 | 472 B | 124 kB | ![]() 13.107.246.53 | |
www.ojrq.net | 41085 | 2009-01-28 | 2012-06-28 | 2025-12-24 | 464 B | 661 B | ![]() 34.95.127.121 | |
app.shop.pe | 86538 | unknown | 2019-03-05 | 2025-12-25 | 501 B | 730 B | ![]() 35.227.244.1 | |
www.juicer.io | 164690 | 2014-08-14 | 2015-11-08 | 2025-12-27 | 8.7 kB | 3.6 MB | ![]() 172.67.71.67 | |
webres-v2.cruise-us.thermeon.io | 3414429 | 2015-08-18 | 2025-02-10 | 2025-12-19 | 3.8 kB | 1.3 MB | ![]() 34.120.10.252 | |
nytrng.com | 19387 | 2017-12-11 | 2017-05-13 | 2025-12-29 | 576 B | 573 B | ![]() 75.2.91.175 | ![]() ![]() |
www.google.no | 92680 | 2001-02-26 | 2012-06-26 | 2025-12-28 | 803 B | 580 B | ![]() 142.250.178.99 | |
geolocation.onetrust.com | 4022 | 2004-01-12 | 2018-02-07 | 2025-12-29 | 499 B | 461 B | ![]() 104.18.32.137 | |
cdn.jsdelivr.net | 1678 | 2012-05-16 | 2012-09-30 | 2025-12-28 | 2.1 kB | 143 kB | ![]() 151.101.129.229 | |
ipinfo.io | 1327 | 2013-04-23 | 2013-12-16 | 2025-12-29 | 471 B | 1.2 kB | ![]() 34.117.59.81 | |
addshoppers.s3.amazonaws.com | 112140 | 2005-08-18 | 2014-06-11 | 2025-12-25 | 507 B | 9.0 kB | ![]() 3.5.2.169 | |
fonts.gstatic.com | unknown | 2008-02-11 | 2014-04-02 | 2025-12-28 | 5.9 kB | 1.5 MB | ![]() 142.250.74.35 | |
assets.juicer.io | 153886 | 2014-08-14 | 2015-02-21 | 2025-12-26 | 453 B | 10 kB | ![]() 104.26.12.87 | |
www.google.com | 22 | 1997-09-15 | 2015-05-10 | 2025-12-28 | 8.7 kB | 235 kB | ![]() 216.58.207.196 | |
westus2-2.in.applicationinsights.azure.com | 58811 | 1994-10-25 | 2021-08-15 | 2025-12-29 | 1.1 kB | 748 B | ![]() 20.9.155.156 | |
cdn.nytrng.com | 171604 | 2017-12-11 | 2020-10-02 | 2025-12-25 | 410 B | 483 B | ![]() 52.84.50.21 | |
pm.geniusmonkey.com | 152962 | 2009-06-06 | 2015-05-01 | 2025-12-25 | 6.0 kB | 16 kB | ![]() 34.117.190.90 |
Nginx (Web servers, Reverse proxies)
Nginx is a web server that can also be used as a reverse proxy, load balancer, mail proxy and HTTP cache.Amazon Web Services (PaaS)
Amazon Web Services (AWS) is a comprehensive cloud services platform offering compute power, database storage, content delivery and other functionality.Google Cloud CDN (CDN)
Cloud CDN uses Google's global edge network to serve content closer to users.Google Cloud (IaaS)
Google Cloud is a suite of cloud computing services.Amazon S3 (CDN)
Amazon S3 or Amazon Simple Storage Service is a service offered by Amazon Web Services (AWS) that provides object storage through a web service interface.Amazon CloudFront (CDN)
Amazon CloudFront is a fast content delivery network (CDN) service that securely delivers data, videos, applications, and APIs to customers globally with low latency, high transfer speeds.Cloudflare (CDN)
Cloudflare is a web-infrastructure and website-security company, providing content-delivery-network services, DDoS mitigation, Internet security, and distributed domain-name-server services.Cloudflare Bot Management (Security)
Cloudflare bot management solution identifies and mitigates automated traffic to protect websites from bad bots.Apache Traffic Server (Web servers)
Apache Traffic Server is an open-source caching and proxying server that serves as an HTTP/1.1 and HTTP/2 reverse proxy with caching capabilities, load balancing, request routing, SSL termination, and support for advanced HTTP features.Google Cloud Storage (Miscellaneous)
Google Cloud Storage allows world-wide storage and retrieval of any amount of data at any time.Azure Front Door (Load balancers)
Azure Front Door is a scalable and secure entry point for fast delivery of your global web applications.Azure (PaaS)
Azure is a cloud computing service for building, testing, deploying, and managing applications and services through Microsoft-managed data centers.jQuery:3.7.0 (JavaScript libraries)
jQuery is a JavaScript library which is a free, open-source software designed to simplify HTML DOM tree traversal and manipulation, as well as event handling, CSS animation, and Ajax.reCAPTCHA (Security)
reCAPTCHA is a free service from Google that helps protect websites from spam and abuse.Bootstrap:5.3.0 (UI frameworks)
Bootstrap is a free and open-source CSS framework directed at responsive, mobile-first front-end web development. It contains CSS and JavaScript-based design templates for typography, forms, buttons, navigation, and other interface components.Google Tag Manager (Tag managers)
Google Tag Manager is a tag management system (TMS) that allows you to quickly and easily update measurement codes and related code fragments collectively known as tags on your website or mobile app.Microsoft ASP.NET (Web frameworks)
ASP.NET is an open-source, server-side web-application framework designed for web development to produce dynamic web pages.OneTrust (Cookie compliance)
OneTrust is a cloud-based data privacy management compliance platform.jQuery CDN (CDN)
jQuery CDN is a way to include jQuery in your website without actually downloading and keeping it your website's folder.Crazy Egg (Analytics)
Juicer (Content curation)
Juicer is a tool that aggregates brand hashtags and social media posts into a unified feed for websites, enabling moderation and content curation.jsDelivr (CDN)
JSDelivr is a free public CDN for open-source projects. It can serve web files directly from the npm registry and GitHub repositories without any configuration.Swiper (JavaScript libraries)
Swiper is a JavaScript library that creates modern touch sliders with hardware-accelerated transitions.LazySizes unveilhooks plugin (JavaScript libraries, Performance)
LazySizes unveilhooks plugin extends lazySizes to lazyload scripts/widgets, background images, styles and video/audio elements.Varnish (Caching)
Varnish is a reverse caching proxy.Nginx:1.28.0 (Web servers, Reverse proxies)
Nginx is a web server that can also be used as a reverse proxy, load balancer, mail proxy and HTTP cache.Python (Programming languages)
Python is an interpreted and general-purpose programming language.gunicorn (Web servers)
Microsoft HTTPAPI:2.0 (Web servers)
Microsoft HTTPAPI is a kernel-mode HTTP driver in the Windows operating system responsible for handling HTTP requests and responses with efficiency, scalability, and security.Google Cloud Trace (Performance)
Google Cloud Trace is a distributed tracing system that collects latency data from applications and displays it in the Google Cloud Console.Related reports
Network Intrusion Detection Systems
Suricata /w Emerging Threats Pro
| Timestamp | Severity | Source IP | Destination IP | Alert |
|---|---|---|---|---|
| medium | ![]() 172.18.0.21 | ![]() 34.117.59.81 | ET POLICY Possible External IP Lookup Domain Observed in SNI (ipinfo. io) |
Threat Detection Systems
No alerts detected
JavaScript (102)
| HASH | FROM | Size | First Seen | Last Seen | |
|---|---|---|---|---|---|
| 7481083af3c229637153a462ddbf3920 | DocumentWrite | 124 B | 2024-08-19 | 2025-12-30 | |
Introduced by DocumentWrite First Seen 2024-08-19 Last Seen 2025-12-30 Times Seen 14 Size 124 B (124 bytes) MD5 7481083af3c229637153a462ddbf3920 SHA1 718dfb8507344576f108cc82d6d149bbc525f9c6 Loading... | |||||
HTTP Transactions (186)
| URL | IP | Response | Size |
|---|





