Report Overview
Visitedpublic
2023-08-27 02:02:53
Tags
Submit Tags
URL
www12.cuevana3.ch/episodio/padre-de-familia-13x17
Finishing URL
www12.cuevana3.ch/episodio/padre-de-familia-13x17
IP / ASN

172.67.73.79
Title
Padre de Familia 13x17 | Cuevana 3 | Todas las Peliculas de Cuevana
Detections
urlquery
0
Network Intrusion Detection
0
Threat Detection Systems
0
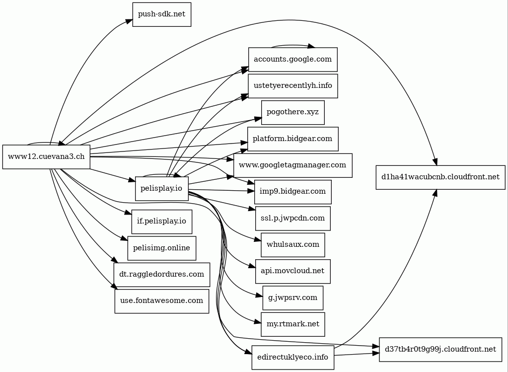
Host Summary
Host | Rank | Registered | First Seen | Last Seen | Sent | Received | IP | Fingerprints |
---|---|---|---|---|---|---|---|---|
pogothere.xyz | unknown | 2022-08-22 | 2022-09-04 21:11:25 | 2023-08-26 08:30:53 | 1.8 kB | 208 kB | ![]() 172.67.151.76 | |
ustetyerecentlyh.info | unknown | 2023-07-19 | 2023-08-17 06:04:49 | 2023-08-26 16:24:07 | 2.2 kB | 2.4 kB | ![]() 104.21.56.240 | |
push-sdk.net | unknown | 2022-10-25 | 2022-11-02 01:04:10 | 2023-08-26 10:52:42 | 881 B | 53 kB | ![]() 157.90.33.68 | |
d1ha41wacubcnb.cloudfront.net | unknown | 2008-04-25 | 2023-02-11 08:12:38 | 2023-08-20 20:32:17 | 1.1 kB | 169 kB | ![]() 54.230.241.76 | |
pelisplay.io | unknown | 2023-06-14 | 2019-02-04 23:55:42 | 2023-08-26 02:56:36 | 3.7 kB | 677 kB | ![]() 104.26.14.95 | |
g.jwpsrv.com | 113622 | 2012-10-04 | 2018-01-19 14:34:33 | 2023-08-25 08:18:31 | 538 B | 325 B | ![]() 151.101.2.114 | |
whulsaux.com 4 alert(s) on this Host | unknown | 2023-01-04 | 2023-01-04 17:10:35 | 2023-08-26 02:49:48 | 2.6 kB | 34 kB | ![]() 139.45.197.244 | |
my.rtmark.net | 9054 | 2014-10-29 | 2015-02-04 10:54:57 | 2023-08-26 13:45:24 | 419 B | 741 B | ![]() 139.45.195.8 | |
pelisimg.online | unknown | 2022-11-23 | 2022-11-23 03:36:11 | 2023-08-25 06:12:40 | 441 B | 38 kB | ![]() 104.26.8.119 | |
use.fontawesome.com | 942 | 2012-10-18 | 2017-01-30 05:43:25 | 2023-08-26 05:13:25 | 1.1 kB | 155 kB | ![]() 172.64.102.11 | |
imp9.bidgear.com | 34078 | 2011-08-30 | 2021-03-15 12:09:09 | 2023-08-26 19:05:51 | 1.5 kB | 3.4 kB | ![]() 172.67.74.36 | |
d37tb4r0t9g99j.cloudfront.net | unknown | 2008-04-25 | 2023-07-25 16:15:44 | 2023-08-25 23:39:55 | 1.1 kB | 56 kB | ![]() 54.230.241.137 | |
www.googletagmanager.com | 75 | 2011-11-11 | 2013-05-22 04:07:37 | 2023-08-26 04:41:04 | 1.8 kB | 407 kB | ![]() 142.250.74.168 | |
ocsp.pki.goog | 175 | 2016-06-13 | 2018-07-01 08:43:07 | 2023-08-25 18:12:04 | 1.3 kB | 2.8 kB | ![]() 142.250.74.3 | |
edirectuklyeco.info | unknown | 2023-07-19 | 2023-08-17 09:10:32 | 2023-08-26 16:24:07 | 2.9 kB | 5.1 kB | ![]() 54.230.111.48 | |
accounts.google.com | 81 | 1997-09-15 | 2016-03-20 13:44:49 | 2023-08-26 05:26:27 | 7.4 kB | 88 kB | ![]() 142.250.74.109 | |
api.movcloud.net | 45353 | 2020-04-11 | 2020-05-05 19:55:01 | 2023-08-26 14:41:53 | 420 B | 809 B | ![]() 104.21.37.168 | |
ssl.p.jwpcdn.com | 2512 | 2012-08-07 | 2017-01-30 06:00:14 | 2023-08-26 09:55:52 | 414 B | 16 kB | ![]() 151.101.2.114 | |
platform.bidgear.com | 30367 | 2011-08-30 | 2016-07-27 13:51:48 | 2023-08-26 19:05:51 | 1.4 kB | 6.1 kB | ![]() 172.67.74.36 | |
if.pelisplay.io | unknown | 2023-06-14 | 2023-06-14 17:42:50 | 2023-08-20 20:32:06 | 585 B | 640 B | ![]() 104.26.14.95 | |
www12.cuevana3.ch | unknown | unknown | 2023-07-19 09:03:55 | 2023-08-25 17:18:12 | 8.3 kB | 721 kB | ![]() 104.26.7.217 | |
dt.raggledordures.com | unknown | 2023-06-08 | 2023-06-08 09:24:17 | 2023-08-20 20:31:56 | 422 B | 1.5 kB | ![]() 172.255.6.199 |
Related reports
Network Intrusion Detection Systems
Suricata /w Emerging Threats Pro
No alerts detected
Threat Detection Systems
Public InfoSec YARA rules
No alerts detected
OpenPhish
No alerts detected
PhishTank
No alerts detected
mnemonic secure dns
No alerts detected
Quad9 DNS
Scan Date | Severity | Indicator | Alert |
---|---|---|---|
2023-08-26 | medium | whulsaux.com | Sinkholed |
2023-08-26 | medium | whulsaux.com | Sinkholed |
2023-08-26 | medium | whulsaux.com | Sinkholed |
2023-08-26 | medium | whulsaux.com | Sinkholed |
ThreatFox
No alerts detected
JavaScript (45)
HASH | FROM | Size | First Seen | Last Seen | |
---|---|---|---|---|---|
fdb7af99060ae560926fe7421998287e | DocumentWrite | 420 B | 2024-08-21 | 2024-08-21 | |
Introduced by DocumentWrite First Seen 2024-08-21 Last Seen 2024-08-21 Times Seen 1 Size 420 B (420 bytes) MD5 fdb7af99060ae560926fe7421998287e SHA1 e57ab4a9465670664f27f940f4baa4aea16bdb91 Loading... | |||||
ee1d1d03ffbdc89a7b3c299d824e4996 | DocumentWrite | 515 B | 2024-08-21 | 2024-08-21 | |
Introduced by DocumentWrite First Seen 2024-08-21 Last Seen 2024-08-21 Times Seen 1 Size 515 B (515 bytes) MD5 ee1d1d03ffbdc89a7b3c299d824e4996 SHA1 1dcf3b713a99cdf0b9be5053585173c26050e16b Loading... | |||||
cef07fa861a35e97cfe5878b3f753f4c | DocumentWrite | 515 B | 2024-08-21 | 2024-08-21 | |
Introduced by DocumentWrite First Seen 2024-08-21 Last Seen 2024-08-21 Times Seen 1 Size 515 B (515 bytes) MD5 cef07fa861a35e97cfe5878b3f753f4c SHA1 ac81155f80b3775e525939a3e05cd84d11ef2fd2 Loading... | |||||
HTTP Transactions (81)
URL | IP | Response | Size |
---|