Report Overview
Visitedpublic
2025-06-23 21:38:15
Tags
Submit Tags
URL
animal.zoo2.top/v/s:/animalzoosex.me/ru/video/ocen-bol-saa-sobaka-scitaet-devusku-podrostka-svoej-nevestoj.html/title/%D0%9E%D1%87%D0%B5%D0%BD%D1%8C%20%D0%B1%D0%BE%D0%BB%D1%8C%D1%88%D0%B0%D1%8F%20%D1%81%D0%BE%D0%B1%D0%B0%D0%BA%D0%B0%20%D1%81%D1%87%D0%B8%D1%82%D0%B0%D0%B5%D1%82%20%D0%B4%D0%B5%D0%B2%D1%83%D1%88%D0%BA%D1%83-%D0%BF%D0%BE%D0%B4%D1%80%D0%BE%D1%81%D1%82%D0%BA%D0%B0%20%D1%81%D0%B2%D0%BE%D0%B5%D0%B9%20%D0%BD%D0%B5%D0%B2%D0%B5%D1%81%D1%82%D0%BE%D0%B9%20[1:47x480p]
Finishing URL
animal.zoo2.top/v/s://animalzoosex.me/ru/video/ocen-bol-saa-sobaka-scitaet-devusku-podrostka-svoej-nevestoj.html/title/%D0%9E%D1%87%D0%B5%D0%BD%D1%8C%20%D0%B1%D0%BE%D0%BB%D1%8C%D1%88%D0%B0%D1%8F%20%D1%81%D0%BE%D0%B1%D0%B0%D0%BA%D0%B0%20%D1%81%D1%87%D0%B8%D1%82%D0%B0%D0%B5%D1%82%20%D0%B4%D0%B5%D0%B2%D1%83%D1%88%D0%BA%D1%83-%D0%BF%D0%BE%D0%B4%D1%80%D0%BE%D1%81%D1%82%D0%BA%D0%B0%20%D1%81%D0%B2%D0%BE%D0%B5%D0%B9%20%D0%BD%D0%B5%D0%B2%D0%B5%D1%81%D1%82%D0%BE%D0%B9%20[1:47x480p]
IP / ASN

172.67.140.116
Title
Very Large Dog Believes Teenage Girl To Be His Bride
Detections
urlquery
0
Network Intrusion Detection
0
Threat Detection Systems
0
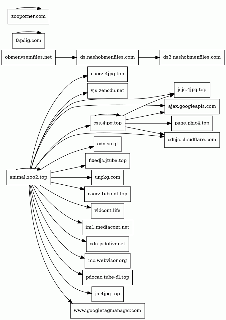
Host Summary
Host | Rank | Registered | First Seen | Last Seen | Sent | Received | IP | Fingerprints |
---|---|---|---|---|---|---|---|---|
fapdig.com | 474236 | 2017-03-03 | 2017-08-25 | 2025-06-16 | 1.6 kB | 33 kB | ![]() 104.21.16.1 | |
sasisa.ru | 472964 | 2005-01-12 | 2016-04-26 | 2025-06-18 | 395 B | 0 B | ![]() 0.0.0.0 | |
obmenvsemfiles.net | 535028 | 2020-06-19 | 2020-06-19 | 2025-06-19 | 916 B | 71 kB | ![]() 82.192.80.149 | |
i.okcdn.ru | unknown | 2013-01-31 | 2023-12-08 | 2025-06-22 | 473 B | 37 kB | ![]() 5.101.40.2 | |
ft.javpussy.net | unknown | 2017-10-27 | 2020-06-10 | 2025-06-23 | 428 B | 18 kB | ![]() 104.21.112.1 | |
vjs.zencdn.net | 4968 | 2011-12-27 | 2012-05-21 | 2025-06-21 | 852 B | 1.9 MB | ![]() 151.101.2.217 | |
chezcathy.com | unknown | 2007-03-03 | 2012-05-29 | 2025-06-16 | 820 B | 16 kB | ![]() 169.150.247.33 | |
cav105.com | unknown | 2022-07-28 | 2015-04-19 | 2025-06-18 | 830 B | 112 kB | ![]() 45.145.72.132 | |
pornodrochka.org | 765817 | 2019-09-09 | 2019-09-10 | 2025-06-18 | 402 B | 0 B | ![]() 0.0.0.0 | |
69av.one | unknown | 2019-10-05 | 2019-12-02 | 2025-06-18 | 394 B | 582 B | ![]() 172.67.186.131 | |
oedy9.com | unknown | 2023-10-27 | 2023-10-27 | 2025-06-19 | 395 B | 269 B | ![]() 70.39.206.25 | |
vidcont.life | unknown | 2024-01-13 | 2024-01-13 | 2025-05-02 | 2.5 kB | 15 MB | ![]() 104.160.9.47 | |
en.chezcathy.com | unknown | 2007-03-03 | 2024-05-28 | 2025-06-18 | 402 B | 2.3 kB | ![]() 169.150.247.34 | |
www.bestialitysextaboo.net | unknown | 2019-08-07 | 2019-12-11 | 2025-06-20 | 435 B | 9.6 kB | ![]() 185.162.171.111 | |
cdn.jsdelivr.net | 439 | 2012-05-16 | 2012-09-30 | 2025-06-18 | 867 B | 446 kB | ![]() 151.101.65.229 | |
coub.com | 81857 | 2002-10-19 | 2012-10-17 | 2025-06-21 | 394 B | 8.7 kB | ![]() 95.213.253.85 | |
www.w3schools.com | 17487 | 2000-03-21 | 2014-02-05 | 2025-06-20 | 399 B | 24 kB | ![]() 95.101.10.64 | |
3gpking.pro | 698490 | 2018-08-10 | 2019-01-14 | 2025-06-15 | 845 B | 16 kB | ![]() 104.21.64.1 | |
jsjs.4jpg.top | unknown | 2024-03-07 | 2024-03-08 | 2025-06-18 | 1.3 kB | 2.9 kB | ![]() 104.21.77.220 | |
theav.xyz | unknown | 2018-07-20 | 2018-08-26 | 2025-06-23 | 395 B | 584 B | ![]() 104.21.77.15 | |
globalnews.ca | 24368 | 2002-02-14 | 2012-11-06 | 2025-06-23 | 399 B | 621 B | ![]() 192.0.66.184 | |
page.phic4.top | unknown | 2024-03-07 | 2024-03-28 | 2025-06-18 | 1.6 kB | 2.8 kB | ![]() 172.67.190.9 | |
fengmian.fhfhtutu.com 3 alert(s) on this Host | unknown | 2022-12-21 | 2022-12-21 | 2025-06-19 | 1.3 kB | 0 B | ![]() 0.0.0.0 | |
fixedjs.jtube.top | unknown | 2024-03-07 | 2024-06-18 | 2025-06-16 | 874 B | 19 kB | ![]() 104.21.64.1 | |
sorkab.com | unknown | 2018-06-30 | 2021-02-01 | 2025-06-18 | 819 B | 31 kB | ![]() 104.21.87.34 | |
cdnjs.cloudflare.com | 235 | 2009-02-17 | 2012-05-23 | 2025-06-18 | 1.4 kB | 703 kB | ![]() 104.17.24.14 | |
blumpkintube.com | 582847 | 2015-11-26 | 2017-05-23 | 2025-06-19 | 825 B | 17 kB | ![]() 104.21.79.212 | |
ds2.nashobmenfiles.com | unknown | 2018-08-19 | 2018-11-09 | 2025-06-19 | 462 B | 46 kB | ![]() 85.17.28.50 | |
attachments-cdn-s.coub.com | unknown | 2002-10-19 | 2024-10-13 | 2025-06-21 | 523 B | 56 kB | ![]() 95.181.182.182 | |
ajax.googleapis.com | 12905 | 2005-01-25 | 2012-05-22 | 2025-06-18 | 2.2 kB | 352 kB | ![]() 142.250.74.170 | |
www.9188porn.xyz 1 alert(s) on this Host | unknown | 2025-02-21 | 2025-03-12 | 2025-06-18 | 450 B | 0 B | ![]() 0.0.0.0 | |
timg216.top | unknown | 2025-04-04 | 2025-05-11 | 2025-06-16 | 908 B | 130 kB | ![]() 104.22.21.157 | |
js.4jpg.top | unknown | 2024-03-07 | 2024-09-09 | 2025-06-19 | 1.0 kB | 257 kB | ![]() 104.21.77.220 | |
www.googletagmanager.com | 75 | 2011-11-11 | 2012-10-04 | 2025-06-18 | 435 B | 266 kB | ![]() 142.250.178.72 | |
g5.iceppsn.com | unknown | 2016-05-16 | 2025-01-04 | 2025-06-10 | 427 B | 296 kB | ![]() 185.244.209.62 | |
darkvod0.com 1 alert(s) on this Host | unknown | 2024-09-20 | 2025-05-11 | 2025-06-18 | 446 B | 2.1 kB | ![]() 104.21.15.10 | |
mc.webvisor.org | 17571 | 2009-08-25 | 2017-08-16 | 2025-06-20 | 6.2 kB | 6.2 kB | ![]() 87.250.251.119 | |
cdn.sc.gl | 166967 | 2014-09-25 | 2014-12-05 | 2025-06-18 | 1.7 kB | 22 kB | ![]() 172.67.133.62 | |
www.myzoowife.com | unknown | unknown | No data | No data | 426 B | 10 kB | ![]() 172.67.192.1 | |
zooporner.com | unknown | 2018-10-10 | 2019-01-27 | 2025-06-23 | 1.2 kB | 9.7 kB | ![]() 104.21.72.81 | |
pdocac.tube-dl.top | unknown | 2024-03-07 | 2024-03-14 | 2025-06-19 | 24 kB | 78 kB | ![]() 104.21.48.1 | |
im1.mediacont.net | unknown | 2024-01-13 | 2024-02-20 | 2025-06-16 | 900 B | 10 kB | ![]() 104.160.9.33 | |
qanjiq.ru | unknown | 2020-08-13 | 2025-04-24 | 2025-06-23 | 395 B | 1.7 kB | ![]() 5.9.198.113 | |
anime-rorirorich.com | unknown | 2018-08-30 | 2025-06-17 | 2025-06-17 | 835 B | 23 kB | ![]() 150.230.202.222 | |
xxxzooporn.net | unknown | 2022-04-22 | 2022-04-22 | 2025-06-23 | 400 B | 2.1 kB | ![]() 172.67.178.238 | |
cacrz.4jpg.top | unknown | 2024-03-07 | 2024-04-16 | 2025-06-18 | 833 B | 20 kB | ![]() 104.21.77.220 | |
ds.nashobmenfiles.com | unknown | 2018-08-19 | 2018-09-06 | 2025-06-19 | 922 B | 71 kB | ![]() 85.17.28.58 | |
videopreview.chezcathy.com | unknown | 2007-03-03 | 2024-11-08 | 2025-06-16 | 1.7 kB | 40 kB | ![]() 57.129.130.31 | |
i0.wp.com | 3021 | 1997-03-28 | 2013-09-17 | 2025-06-18 | 945 B | 20 kB | ![]() 192.0.77.2 | |
javroot.com | unknown | 2014-01-15 | 2014-01-29 | 2025-06-19 | 397 B | 846 B | ![]() 172.67.203.176 | |
thumb.aporntv.com | 609763 | 2014-10-07 | 2018-03-19 | 2025-06-16 | 1.4 kB | 77 kB | ![]() 104.26.0.238 | |
pornodrochka.club | 649072 | 2021-09-21 | 2021-09-21 | 2025-06-18 | 437 B | 91 kB | ![]() 91.194.110.9 | |
www.qinav.com | unknown | 2021-11-22 | 2022-07-12 | 2025-06-19 | 1.6 kB | 34 kB | ![]() 104.21.53.2 | |
animal.zoo2.top | unknown | 2024-05-27 | 2025-02-02 | 2025-06-15 | 2.4 kB | 62 kB | ![]() 104.21.81.69 | |
obmenvsem.me | unknown | 2024-01-27 | 2024-04-12 | 2025-06-18 | 398 B | 15 kB | ![]() 82.192.80.133 | |
unpkg.com | 11693 | 2016-01-06 | 2016-01-07 | 2025-06-18 | 872 B | 80 kB | ![]() 104.18.1.22 | |
ok.ru | 3812 | 1998-11-03 | 2017-01-30 | 2025-06-22 | 391 B | 5.7 kB | ![]() 217.20.147.1 | |
darkvod.cc | unknown | 2024-09-28 | 2024-10-08 | 2025-06-18 | 396 B | 2.1 kB | ![]() 172.67.160.252 | |
vidmo.pro | unknown | 2022-04-10 | 2019-07-12 | 2025-06-18 | 1.3 kB | 9.8 kB | ![]() 89.248.193.244 | |
im4.mediacont.net | unknown | 2024-01-13 | 2024-01-23 | 2025-06-23 | 426 B | 7.3 kB | ![]() 104.160.9.33 | |
porn5xxx.com | 432292 | 2017-10-18 | 2018-01-16 | 2024-05-24 | 819 B | 28 kB | ![]() 104.21.32.1 | |
uzx.su | unknown | 2019-08-30 | 2019-09-02 | 2025-06-19 | 430 B | 67 kB | ![]() 104.21.40.4 | |
www.bestialitysextaboo.com | unknown | 2016-03-31 | 2017-02-10 | 2025-06-15 | 435 B | 11 kB | ![]() 185.37.231.181 | |
vidmo.org | 337758 | 2012-10-07 | 2013-01-12 | 2025-06-16 | 395 B | 5.7 kB | ![]() 89.248.193.244 | |
new.qanjiq.ru | unknown | 2020-08-13 | 2025-04-24 | 2025-06-18 | 435 B | 94 kB | ![]() 5.9.198.113 | |
css.4jpg.top | unknown | 2024-03-07 | 2024-03-18 | 2025-06-18 | 2.3 kB | 105 kB | ![]() 104.21.77.220 | |
cacrz.tube-dl.top | unknown | 2024-03-07 | 2024-04-17 | 2025-06-17 | 584 B | 1.5 kB | ![]() 104.21.48.1 |
Related reports
Network Intrusion Detection Systems
Suricata /w Emerging Threats Pro
Timestamp | Severity | Source IP | Destination IP | Alert |
---|---|---|---|---|
low | ![]() 89.248.193.244 | Client IP | ET INFO Observed ZeroSSL SSL/TLS Certificate |
Threat Detection Systems
Public InfoSec YARA rules
No alerts detected
OpenPhish
Scan Date | Severity | Indicator | Alert |
---|---|---|---|
2025-06-08 | medium | darkvod0.com/ | Chase Personal Banking |
PhishTank
No alerts detected
Quad9 DNS
Scan Date | Severity | Indicator | Alert |
---|---|---|---|
2025-06-23 | medium | 9188porn.xyz | Sinkholed |
2025-06-23 | medium | fhfhtutu.com | Sinkholed |
2025-06-23 | medium | fhfhtutu.com | Sinkholed |
2025-06-23 | medium | fhfhtutu.com | Sinkholed |
ThreatFox
No alerts detected
JavaScript (102)
HASH | FROM | Size | First Seen | Last Seen | |
---|---|---|---|---|---|
edc24b7d2fc7536422daee6621435edf | DocumentWrite | 55 B | 2024-04-16 | 2025-10-23 | |
Introduced by DocumentWrite First Seen 2024-04-16 Last Seen 2025-10-23 Times Seen 1860 Size 55 B (55 bytes) MD5 edc24b7d2fc7536422daee6621435edf SHA1 71fd4875b509449d820e6a3dd7d83e5f6c31fac8 Loading... | |||||
8da66cae5fc09ad0ad54710cd4960dbd | DocumentWrite | 88 B | 2023-03-07 | 2025-10-23 | |
Introduced by DocumentWrite First Seen 2023-03-07 Last Seen 2025-10-23 Times Seen 1943 Size 88 B (88 bytes) MD5 8da66cae5fc09ad0ad54710cd4960dbd SHA1 01ef404d9c252491d6f0cd6900cce145d4b76db1 Loading... | |||||
33e50c65bc34e7205dd72147375dd7ee | DocumentWrite | 228 B | 2024-11-18 | 2025-10-23 | |
Introduced by DocumentWrite First Seen 2024-11-18 Last Seen 2025-10-23 Times Seen 571 Size 228 B (228 bytes) MD5 33e50c65bc34e7205dd72147375dd7ee SHA1 45d7704eefa9421415ddfe589dba26be6f3e0a1e Loading... | |||||
4b4b5c916fca1f879ae406eafa073906 | DocumentWrite | 30 B | 2024-04-16 | 2025-09-07 | |
Introduced by DocumentWrite First Seen 2024-04-16 Last Seen 2025-09-07 Times Seen 1685 Size 30 B (30 bytes) MD5 4b4b5c916fca1f879ae406eafa073906 SHA1 b188d4ad342b5264c33cf9c6f655aa95118fb6d0 Loading... | |||||
2badd01f80cd03eb7ffce90487ab3f71 | DocumentWrite | 43 B | 2023-03-07 | 2025-10-23 | |
Introduced by DocumentWrite First Seen 2023-03-07 Last Seen 2025-10-23 Times Seen 1885 Size 43 B (43 bytes) MD5 2badd01f80cd03eb7ffce90487ab3f71 SHA1 1d0af7cc184466c7d86216085ea60242daeb1eb4 Loading... | |||||
eb74dd4bee999b8303ec1cf2bf9b4066 | DocumentWrite | 639 B | 2024-06-15 | 2025-10-22 | |
Introduced by DocumentWrite First Seen 2024-06-15 Last Seen 2025-10-22 Times Seen 208 Size 639 B (639 bytes) MD5 eb74dd4bee999b8303ec1cf2bf9b4066 SHA1 19fedcffef720e95c136c0c19933c9d05133ac5e Loading... | |||||
d41d8cd98f00b204e9800998ecf8427e | DocumentWrite | 0 B | 0001-01-01 | 2025-10-23 | |
Introduced by DocumentWrite First Seen 0001-01-01 Last Seen 2025-10-23 Times Seen 7385760 Size 0 B (0 bytes) MD5 d41d8cd98f00b204e9800998ecf8427e SHA1 da39a3ee5e6b4b0d3255bfef95601890afd80709 Loading... | |||||
76a82ec59ce0e3b854ac8e156a33bf32 | DocumentWrite | 2.1 kB | 2025-06-11 | 2025-07-27 | |
Introduced by DocumentWrite First Seen 2025-06-11 Last Seen 2025-07-27 Times Seen 32 Size 2.1 kB (2143 bytes) MD5 76a82ec59ce0e3b854ac8e156a33bf32 SHA1 58bb41701f19612c1be947468e5566ce6ef5cc88 Loading... | |||||
9780790c790dbfd6d8036afeac3745b4 | DocumentWrite | 7 B | 2024-06-14 | 2025-10-16 | |
Introduced by DocumentWrite First Seen 2024-06-14 Last Seen 2025-10-16 Times Seen 86 Size 7 B (7 bytes) MD5 9780790c790dbfd6d8036afeac3745b4 SHA1 917df91e1730cb55ff8aba76f721651a6b54a840 Loading... | |||||
9e7608f100a0deacd5ea076a2c2a84a6 | DocumentWrite | 68 B | 2025-04-08 | 2025-10-22 | |
Introduced by DocumentWrite First Seen 2025-04-08 Last Seen 2025-10-22 Times Seen 79 Size 68 B (68 bytes) MD5 9e7608f100a0deacd5ea076a2c2a84a6 SHA1 5af8da6e7f3f1c6f078c6af42d33f7ea9cca82a7 Loading... | |||||
16097b6db5e3b9f92e7a7fe655988961 | DocumentWrite | 374 B | 2024-07-17 | 2025-10-22 | |
Introduced by DocumentWrite First Seen 2024-07-17 Last Seen 2025-10-22 Times Seen 160 Size 374 B (374 bytes) MD5 16097b6db5e3b9f92e7a7fe655988961 SHA1 e64f35ea6d64aaf08fe3e31cc3ca3f00757dabb5 Loading... | |||||
d5b5fab211408f1e239ffe434c08f0ca | DocumentWrite | 2.2 kB | 2025-06-23 | 2025-07-25 | |
Introduced by DocumentWrite First Seen 2025-06-23 Last Seen 2025-07-25 Times Seen 3 Size 2.2 kB (2180 bytes) MD5 d5b5fab211408f1e239ffe434c08f0ca SHA1 302ae9c22d8b1593953e224f07d01c43b5aa2c52 Loading... | |||||
HTTP Transactions (174)
URL | IP | Response | Size |
---|