Report Overview
Visitedpublic
2025-10-15 21:11:31
Tags
Submit Tags
URL
www.bucksclubs.com/contact/
Finishing URL
www.bucksclubs.com/contact/
IP / ASN

172.67.154.215
Title
Contact Bucks Gentlemen's Clubs in Texas, SC and PA
Detections
urlquery
0
Network Intrusion Detection
1
Threat Detection Systems
0
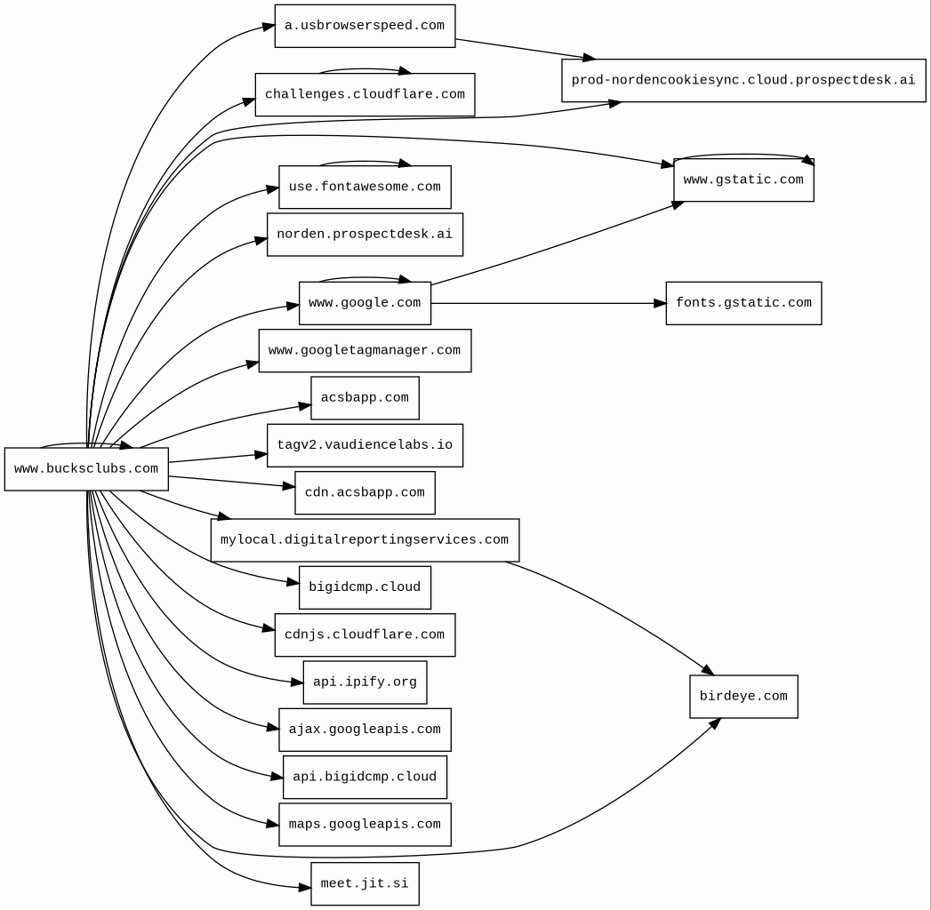
Host Summary
| Host | Rank | Registered | First Seen | Last Seen | Sent | Received | IP | Fingerprints |
|---|---|---|---|---|---|---|---|---|
fonts.gstatic.com | unknown | 2008-02-11 | 2014-04-02 | 2025-10-12 | 1.1 kB | 33 kB | ![]() 142.250.74.3 | |
www.google.com | 22 | 1997-09-15 | 2015-05-10 | 2025-10-12 | 1.9 kB | 81 kB | ![]() 142.250.178.36 | |
mylocal.digitalreportingservices.com | unknown | 2018-01-11 | 2025-10-15 | 2025-10-15 | 505 B | 411 B | ![]() 50.18.123.174 | |
use.fontawesome.com | 6983 | 2012-10-18 | 2017-01-30 | 2025-10-12 | 1.9 kB | 121 kB | ![]() 104.21.27.152 | |
tagv2.vaudiencelabs.io | 1489996 | 2023-08-29 | 2025-01-03 | 2025-10-13 | 455 B | 8.1 kB | ![]() 35.170.213.237 | |
meet.jit.si | 77627 | 2010-09-08 | 2014-03-20 | 2025-10-13 | 429 B | 96 kB | ![]() 104.18.21.227 | |
ajax.googleapis.com | 3691 | 2005-01-25 | 2012-05-22 | 2025-10-12 | 447 B | 91 kB | ![]() 216.58.211.10 | |
challenges.cloudflare.com | 11393 | 2009-02-17 | 2021-10-20 | 2025-10-12 | 5.7 kB | 522 kB | ![]() 104.18.94.41 | |
www.gstatic.com | 146047 | 2008-02-11 | 2012-05-29 | 2025-10-12 | 2.4 kB | 2.6 MB | ![]() 142.250.74.99 | |
a.usbrowserspeed.com | 16882 | 2022-11-30 | 2022-12-01 | 2025-10-13 | 839 B | 585 B | ![]() 34.213.39.141 | |
cdn.acsbapp.com | 31348 | 2020-08-08 | 2020-08-16 | 2025-10-12 | 491 B | 1.1 kB | ![]() 104.20.46.41 | |
api.bigidcmp.cloud | 468306 | 2024-10-11 | 2025-02-02 | 2025-10-10 | 1.5 kB | 12 kB | ![]() 104.18.7.109 | |
norden.prospectdesk.ai | 424558 | 2023-02-26 | 2025-01-03 | 2025-10-14 | 882 B | 42 kB | ![]() 3.164.230.82 | |
bigidcmp.cloud | 71279 | 2024-10-11 | 2025-02-02 | 2025-10-10 | 2.3 kB | 288 kB | ![]() 104.18.7.109 | |
www.googletagmanager.com | 283 | 2011-11-11 | 2012-10-04 | 2025-10-12 | 1.4 kB | 1.3 MB | ![]() 142.250.74.168 | |
prod-nordencookiesync.cloud.prospectdesk.ai | 405141 | 2023-02-26 | 2025-01-19 | 2025-10-14 | 2.4 kB | 2.0 kB | ![]() 54.203.25.87 | |
acsbapp.com | 9095 | 2020-08-08 | 2020-08-14 | 2025-10-12 | 426 B | 782 kB | ![]() 104.20.46.41 | |
www.bucksclubs.com | unknown | 2018-02-27 | 2025-10-15 | 2025-10-15 | 69 kB | 2.8 MB | ![]() 104.21.6.92 | ![]() ![]() ![]() |
maps.googleapis.com | 3442 | 2005-01-25 | 2012-05-22 | 2025-10-12 | 3.2 kB | 1.1 MB | ![]() 142.250.178.106 | |
cdnjs.cloudflare.com | 1222 | 2009-02-17 | 2012-05-23 | 2025-10-12 | 1.6 kB | 380 kB | ![]() 104.17.24.14 | |
api.ipify.org | 8166 | 2014-01-05 | 2014-10-06 | 2025-10-12 | 449 B | 271 B | ![]() 104.26.12.205 | |
birdeye.com | 19112 | 1998-09-09 | 2014-05-28 | 2025-10-15 | 480 B | 212 B | ![]() 13.56.52.74 |
Nginx (Web servers, Reverse proxies)
Nginx is a web server that can also be used as a reverse proxy, load balancer, mail proxy and HTTP cache.Cloudflare (CDN)
Cloudflare is a web-infrastructure and website-security company, providing content-delivery-network services, DDoS mitigation, Internet security, and distributed domain-name-server services.Amazon ELB (Load balancers)
AWS ELB is a network load balancer service provided by Amazon Web Services for distributing traffic across multiple targets, such as Amazon EC2 instances, containers, IP addresses, and Lambda functions.Amazon Web Services (PaaS)
Amazon Web Services (AWS) is a comprehensive cloud services platform offering compute power, database storage, content delivery and other functionality.Google Cloud Storage (Miscellaneous)
Google Cloud Storage allows world-wide storage and retrieval of any amount of data at any time.Google Cloud (IaaS)
Google Cloud is a suite of cloud computing services.Amazon S3 (CDN)
Amazon S3 or Amazon Simple Storage Service is a service offered by Amazon Web Services (AWS) that provides object storage through a web service interface.Amazon CloudFront (CDN)
Amazon CloudFront is a fast content delivery network (CDN) service that securely delivers data, videos, applications, and APIs to customers globally with low latency, high transfer speeds.Express (Web frameworks, Web servers)
Express is a web application framework for Node.js, released as free and open-source software under the MIT License. It is designed for building web applications and APIs.Node.js (Programming languages)
Node.js is an open-source, cross-platform, JavaScript runtime environment that executes JavaScript code outside a web browser.All in One SEO:4.8.7 (SEO, WordPress plugins)
All in One SEO optimizes a WordPress website and its content for search engines.Gravity Forms:2.9.18 (WordPress plugins, Form builders)
Slick (JavaScript libraries)
WordPress (CMS, Blogs)
WordPress is a free and open-source content management system written in PHP and paired with a MySQL or MariaDB database. Features include a plugin architecture and a template system.jQuery Mobile:4.9.10 (Mobile frameworks)
jQuery Mobile is a HTML5-based user interface system designed to make responsive web sites and apps that are accessible on all smartphone, tablet and desktop devices.Google Tag Manager (Tag managers)
Google Tag Manager is a tag management system (TMS) that allows you to quickly and easily update measurement codes and related code fragments collectively known as tags on your website or mobile app.Google Hosted Libraries (CDN)
Google Hosted Libraries is a stable, reliable, high-speed, globally available content distribution network for the most popular, open-source JavaScript libraries.Google AdSense (Advertising)
Google AdSense is a program run by Google through which website publishers serve advertisements that are targeted to the site content and audience.jQuery Migrate:3.4.1 (JavaScript libraries)
Query Migrate is a javascript library that allows you to preserve the compatibility of your jQuery code developed for versions of jQuery older than 1.9.Google Maps (Maps)
Google Maps is a web mapping service. It offers satellite imagery, aerial photography, street maps, 360° interactive panoramic views of streets, real-time traffic conditions, and route planning for traveling by foot, car, bicycle and air, or public transportation.reCAPTCHA (Security)
reCAPTCHA is a free service from Google that helps protect websites from spam and abuse.All in One SEO Pack:4.8.7 (SEO, WordPress plugins)
All in One SEO plugin optimizes WordPress website and its content for search engines.PHP (Programming languages)
PHP is a general-purpose scripting language used for web development.Age Gate:3.7.1 (WordPress plugins)
A plugin to check the age of a visitor for Wordpress.Max Mega Menu:3.6.2 (Widgets, WordPress plugins)
Max Mega Menu is a popular WordPress plugin that enhances the menu functionality on WordPress websites.WP Rocket (Caching, WordPress plugins)
WP Rocket is a caching and performance optimisation plugin to improve the loading speed of WordPress websites.Handlebars (JavaScript frameworks)
Handlebars is a JavaScript library used to create reusable webpage templates.Twenty Seventeen (WordPress themes)
Twenty Seventeen is the default WordPress theme for 2017.Font Awesome (Font scripts)
Font Awesome is a font and icon toolkit based on CSS and Less.MySQL (Databases)
MySQL is an open-source relational database management system.jQuery:3.6.4 (JavaScript libraries)
jQuery is a JavaScript library which is a free, open-source software designed to simplify HTML DOM tree traversal and manipulation, as well as event handling, CSS animation, and Ajax.Moment.js (JavaScript libraries)
Moment.js is a free and open-source JavaScript library that removes the need to use the native JavaScript Date object directly.Related reports
Network Intrusion Detection Systems
Suricata /w Emerging Threats Pro
| Timestamp | Severity | Source IP | Destination IP | Alert |
|---|---|---|---|---|
| low | Client IP | ![]() 104.26.12.205 | ET INFO External IP Address Lookup Domain (ipify .org) in TLS SNI |
Threat Detection Systems
No alerts detected
JavaScript (181)
| HASH | FROM | Size | First Seen | Last Seen | |
|---|---|---|---|---|---|
| 086707e4369f60afedcafb16050a7618 | DocumentWrite | 39 B | 2023-03-07 | 2025-11-03 | |
Introduced by DocumentWrite First Seen 2023-03-07 Last Seen 2025-11-03 Times Seen 212352 Size 39 B (39 bytes) MD5 086707e4369f60afedcafb16050a7618 SHA1 8216b0cc6876cbd44f01c158e7dff3833ceccd41 Loading... | |||||
HTTP Transactions (143)
| URL | IP | Response | Size |
|---|



