Report Overview
Visitedpublic
2025-08-03 16:14:43
Tags
Submit Tags
URL
cimawbas.tv/play.php?vid=a15a19092
Finishing URL
cimawbas.tv/play.php?vid=a15a19092
IP / ASN

172.67.177.51
Title
مشاهدة فيلم Fantastic Four 1 2005 مترجم ايجي بست
Detections
urlquery
0
Network Intrusion Detection
0
Threat Detection Systems
1
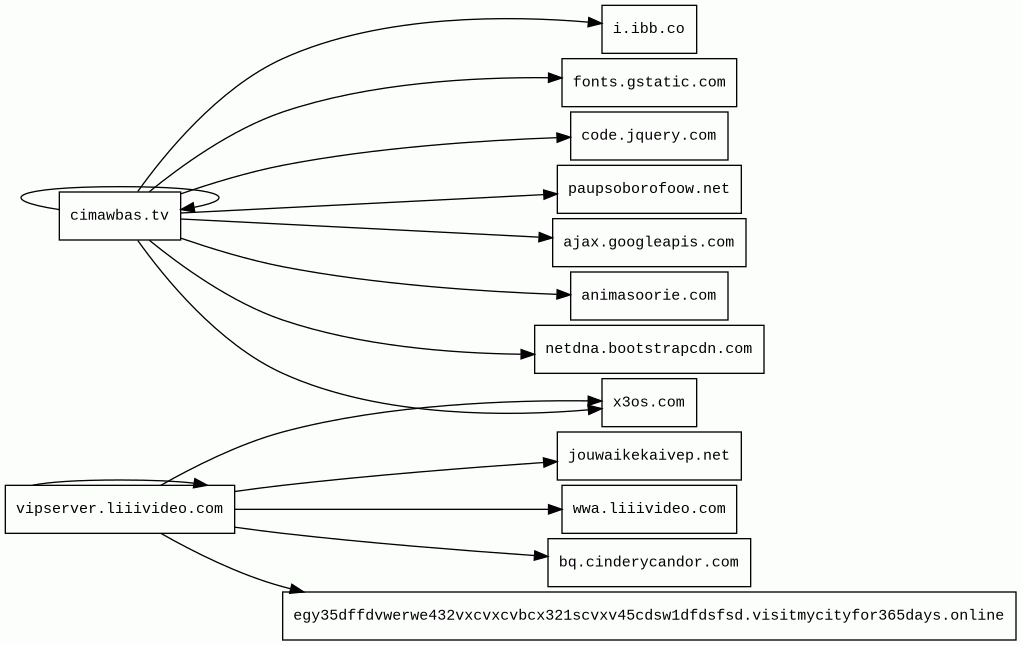
Host Summary
Host | Rank | Registered | First Seen | Last Seen | Sent | Received | IP | Fingerprints |
---|---|---|---|---|---|---|---|---|
vipserver.liiivideo.com | unknown | 2021-05-02 | 2024-08-26 | 2025-07-10 | 2.8 kB | 842 kB | ![]() 194.110.207.206 | ![]() |
ajax.googleapis.com | 12905 | 2005-01-25 | 2012-05-22 | 2025-07-30 | 441 B | 97 kB | ![]() 142.250.74.42 | |
animasoorie.com 1 alert(s) on this Host | unknown | 2025-01-10 | 2025-03-20 | 2025-08-02 | 412 B | 1.1 kB | ![]() 23.109.170.223 | |
egy35dffdvwerwe432vxcvxcvbcx321scvxv45cdsw1dfdsfsd.visitmycityfor365days.online | unknown | 2024-08-22 | 2025-07-10 | 2025-07-10 | 527 B | 32 kB | ![]() 188.138.29.183 | |
jouwaikekaivep.net | unknown | 2024-10-30 | 2024-11-02 | 2025-07-20 | 425 B | 107 kB | ![]() 188.114.96.1 | |
netdna.bootstrapcdn.com | 3413 | 2012-05-25 | 2012-09-07 | 2025-08-01 | 1.5 kB | 126 kB | ![]() 104.18.10.207 | |
wwa.liiivideo.com | unknown | 2021-05-02 | 2023-12-09 | 2025-07-10 | 425 B | 452 B | ![]() 194.110.207.206 | ![]() |
bq.cinderycandor.com | unknown | 2025-03-08 | 2025-03-30 | 2025-07-10 | 440 B | 1.5 kB | ![]() 23.109.170.198 | |
i.ibb.co | 13485 | 2010-07-20 | 2018-11-25 | 2025-07-27 | 432 B | 5.5 kB | ![]() 45.43.142.6 | |
code.jquery.com | 634 | 2005-12-10 | 2012-05-21 | 2025-07-30 | 427 B | 7.8 kB | ![]() 151.101.194.137 | |
paupsoborofoow.net | unknown | 2024-12-03 | 2025-03-19 | 2025-07-30 | 413 B | 107 kB | ![]() 188.114.96.1 | |
x3os.com | unknown | 2021-03-18 | 2025-04-24 | 2025-08-02 | 1.1 kB | 1.7 kB | ![]() 139.45.196.64 | |
cimawbas.tv | 50203 | unknown | 2025-04-11 | 2025-08-02 | 40 kB | 1.7 MB | ![]() 172.67.177.51 | ![]() ![]() |
fonts.gstatic.com | unknown | 2008-02-11 | 2014-04-02 | 2025-07-30 | 525 B | 32 kB | ![]() 142.250.74.35 |
Engintron (Web server extensions)
Engintron is a plugin that integrates Nginx to cPanel/WHM server.Nginx (Web servers, Reverse proxies)
Nginx is a web server that can also be used as a reverse proxy, load balancer, mail proxy and HTTP cache.Cloudflare (CDN)
Cloudflare is a web-infrastructure and website-security company, providing content-delivery-network services, DDoS mitigation, Internet security, and distributed domain-name-server services.Varnish (Caching)
Varnish is a reverse caching proxy.BootstrapCDN:3.2.0 (CDN)
BootstrapCDN is a powerful and reliable Content Delivery Network (CDN) that delivers static resources, including CSS, JavaScript, and font files, for the widely-used Bootstrap framework. By leveraging multiple server locations worldwide, BootstrapCDN accelerates website loading times, ensuring a smooth and visually appealing user experience. Additionally, it ensures website compatibility with various devices and browsers. The service reduces bandwidth usage and server load, improving web performance for developers and end-users alike.PHP (Programming languages)
PHP is a general-purpose scripting language used for web development.Google Hosted Libraries (CDN)
Google Hosted Libraries is a stable, reliable, high-speed, globally available content distribution network for the most popular, open-source JavaScript libraries.jQuery CDN (CDN)
jQuery CDN is a way to include jQuery in your website without actually downloading and keeping it your website's folder.Bootstrap:3.2.0 (UI frameworks)
Bootstrap is a free and open-source CSS framework directed at responsive, mobile-first front-end web development. It contains CSS and JavaScript-based design templates for typography, forms, buttons, navigation, and other interface components.jQuery:1.11.3 (JavaScript libraries)
jQuery is a JavaScript library which is a free, open-source software designed to simplify HTML DOM tree traversal and manipulation, as well as event handling, CSS animation, and Ajax.jQuery Migrate:1.2.1 (JavaScript libraries)
Query Migrate is a javascript library that allows you to preserve the compatibility of your jQuery code developed for versions of jQuery older than 1.9.Related reports
Network Intrusion Detection Systems
Suricata /w Emerging Threats Pro
No alerts detected
Threat Detection Systems
Detection System | Indicator | Verdict | Alert |
---|---|---|---|
Quad9 DNS | animasoorie.com | malicious | Sinkholed |
JavaScript (84)
No JavaScripts
HTTP Transactions (92)
URL | IP | Response | Size |
---|