Report Overview
Visitedpublic
2024-10-02 15:49:23
Tags
Submit Tags
URL
mmsbee.blog/young-chubby-girl-full-nude-bathing-and-pussy-closeup-videos/
Finishing URL
mmsbee.blog/young-chubby-girl-full-nude-bathing-and-pussy-closeup-videos/
IP / ASN

172.67.150.94
Title
Young Chubby Girl Full Nude Bathing and Pussy Closeup Videos - mmsbee.blog
Detections
urlquery
0
Network Intrusion Detection
0
Threat Detection Systems
0
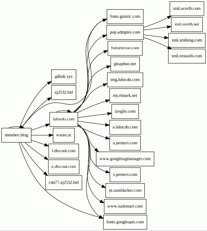
Host Summary
Host | Rank | Registered | First Seen | Last Seen | Sent | Received | IP | Fingerprints |
---|---|---|---|---|---|---|---|---|
aj2532.bid | unknown | 2022-06-30 | 2022-06-30 17:12:00 | 2024-09-26 03:05:47 | 5.7 kB | 14 kB | ![]() 65.21.200.49 | |
pop.admpire.com | unknown | 2023-03-09 | 2023-04-02 02:34:46 | 2024-09-27 16:47:20 | 3.3 kB | 6.1 kB | ![]() 104.21.34.161 | |
xml.revrtb.net | 398197 | 2019-01-20 | 2019-01-31 23:15:28 | 2024-09-27 16:47:27 | 547 B | 139 B | ![]() 174.137.133.16 | |
img.lulucdn.com | unknown | 2023-12-19 | 2024-07-31 11:55:51 | 2024-09-26 15:12:08 | 428 B | 100 kB | ![]() 188.114.96.1 | |
gdlink.xyz | unknown | 2022-09-22 | 2018-06-16 05:47:09 | 2024-04-18 10:15:59 | 1.3 kB | 256 kB | ![]() 172.67.193.52 | |
waust.at | 38137 | unknown | 2016-01-28 19:24:33 | 2024-10-01 16:40:13 | 383 B | 4.7 kB | ![]() 104.26.4.7 | |
luluvdo.com | unknown | 2023-07-06 | 2023-07-06 11:51:34 | 2024-09-26 19:48:33 | 3.0 kB | 101 kB | ![]() 172.67.68.215 | |
www.googletagmanager.com | 75 | 2011-11-11 | 2013-05-22 04:07:37 | 2024-10-01 21:52:52 | 418 B | 110 kB | ![]() 142.250.74.168 | |
s.pemsrv.com | unknown | 2023-08-01 | 2023-08-04 15:10:46 | 2024-10-02 13:50:40 | 417 B | 269 B | ![]() 95.211.229.247 | |
tzegilo.com | unknown | 2022-01-14 | 2022-01-14 16:27:15 | 2024-10-01 19:50:04 | 392 B | 8.9 kB | ![]() 172.67.193.52 | |
www.xadsmart.com | 151441 | 2020-04-18 | 2020-04-18 20:24:57 | 2024-10-01 19:53:38 | 439 B | 38 kB | ![]() 185.76.9.11 | |
r10.o.lencr.org | unknown | 2020-06-29 | 2024-06-06 21:45:11 | 2024-10-01 18:12:56 | 2.0 kB | 5.3 kB | ![]() 23.36.77.32 | |
mmsbee.blog | unknown | unknown | No data | No data | 8.7 kB | 475 kB | ![]() 104.21.63.209 | |
fonts.gstatic.com | unknown | 2008-02-11 | 2014-09-09 02:40:21 | 2024-10-01 19:59:21 | 1.1 kB | 22 kB | ![]() 142.251.9.94 | |
xml.xmlking.com | unknown | 2020-07-27 | 2020-11-12 16:10:01 | 2024-09-27 16:47:27 | 548 B | 137 B | ![]() 174.137.133.17 | |
fortorterrar.com 1 alert(s) on this Host | unknown | 2022-12-19 | 2022-12-20 01:41:54 | 2024-09-27 16:47:20 | 400 B | 88 kB | ![]() 139.45.197.242 | |
xml.acertb.com | 80351 | 2020-04-01 | 2020-04-15 09:34:28 | 2024-09-27 16:47:27 | 549 B | 139 B | ![]() 174.137.133.16 | |
o.pki.goog | unknown | 2016-06-13 | 2024-04-24 13:44:57 | 2024-10-01 18:12:57 | 1.6 kB | 3.5 kB | ![]() 142.250.74.131 | |
r11.o.lencr.org | unknown | 2020-06-29 | 2024-06-07 07:43:57 | 2024-10-01 18:12:34 | 1.6 kB | 4.4 kB | ![]() 23.36.76.226 | |
gloaphoo.net 1 alert(s) on this Host | unknown | 2022-09-09 | 2022-09-10 14:44:27 | 2024-09-28 19:21:10 | 396 B | 95 kB | ![]() 139.45.197.239 | |
e.dtscout.com | 14844 | 2013-11-01 | 2015-09-03 17:34:00 | 2024-09-29 19:15:33 | 576 B | 618 B | ![]() 141.101.120.10 | |
my.rtmark.net | 9054 | 2014-10-29 | 2015-02-04 10:54:57 | 2024-10-01 18:17:16 | 1.4 kB | 2.2 kB | ![]() 139.45.195.8 | |
xml.zeusadx.com | 330930 | 2019-08-07 | 2019-09-23 08:14:44 | 2024-09-27 16:47:27 | 548 B | 137 B | ![]() 174.137.133.17 | |
a.lulucdn.com | unknown | 2023-12-19 | 2023-12-26 06:11:46 | 2024-09-27 16:47:19 | 4.1 kB | 1.0 MB | ![]() 188.114.96.1 | |
fonts.googleapis.com | 8877 | 2005-01-25 | 2013-06-10 22:14:26 | 2024-10-02 01:39:50 | 903 B | 5.3 kB | ![]() 142.250.74.106 | |
t.dtscout.com | 11951 | 2013-11-01 | 2017-01-30 05:52:42 | 2024-10-01 12:30:27 | 996 B | 3.7 kB | ![]() 141.101.120.10 | |
cdn77.aj2532.bid | unknown | 2022-06-30 | 2022-06-30 17:13:43 | 2024-09-26 03:05:47 | 851 B | 75 kB | ![]() 185.76.9.27 | |
pt.sunildarker.com 1 alert(s) on this Host | unknown | 2024-09-26 | 2024-09-26 09:28:24 | 2024-09-27 16:47:20 | 413 B | 1.4 kB | ![]() 172.255.103.170 | |
a.pemsrv.com | unknown | 2023-08-01 | 2023-08-05 14:08:36 | 2024-10-01 19:16:57 | 400 B | 102 kB | ![]() 185.76.9.11 |
Related reports
Network Intrusion Detection Systems
Suricata /w Emerging Threats Pro
No alerts detected
Threat Detection Systems
Public InfoSec YARA rules
No alerts detected
OpenPhish
No alerts detected
PhishTank
No alerts detected
mnemonic secure dns
No alerts detected
Quad9 DNS
Scan Date | Severity | Indicator | Alert |
---|---|---|---|
2024-10-02 | medium | sunildarker.com | Sinkholed |
2024-10-02 | medium | fortorterrar.com | Sinkholed |
2024-10-02 | medium | gloaphoo.net | Sinkholed |
ThreatFox
No alerts detected
JavaScript (60)
HASH | FROM | Size | First Seen | Last Seen | |
---|---|---|---|---|---|
49f3c9c181de3486e9c907bf86a3cec0 | DocumentWrite | 608 B | 2024-07-15 | 2025-06-14 | |
Introduced by DocumentWrite First Seen 2024-07-15 Last Seen 2025-06-14 Times Seen 109 Size 608 B (608 bytes) MD5 49f3c9c181de3486e9c907bf86a3cec0 SHA1 2d1ff004307fde0aaad9be8abb2ed3c249906803 Loading... | |||||
4ddc07a2d5248efe5ccfaa48a1f4a63a | DocumentWrite | 608 B | 2024-07-15 | 2025-06-14 | |
Introduced by DocumentWrite First Seen 2024-07-15 Last Seen 2025-06-14 Times Seen 115 Size 608 B (608 bytes) MD5 4ddc07a2d5248efe5ccfaa48a1f4a63a SHA1 ab09b092c5cfb87b4ce1cc137bc0956403e94f3c Loading... | |||||
54ea304edbbb682a6f54ee5a177cec31 | DocumentWrite | 608 B | 2024-07-15 | 2025-06-14 | |
Introduced by DocumentWrite First Seen 2024-07-15 Last Seen 2025-06-14 Times Seen 115 Size 608 B (608 bytes) MD5 54ea304edbbb682a6f54ee5a177cec31 SHA1 bd30c83cfaff0da54dbcf587066a34bf96eeaf84 Loading... | |||||
f2506a31e5aed5fbb114cf98ebb35bb2 | DocumentWrite | 608 B | 2024-08-13 | 2025-06-14 | |
Introduced by DocumentWrite First Seen 2024-08-13 Last Seen 2025-06-14 Times Seen 106 Size 608 B (608 bytes) MD5 f2506a31e5aed5fbb114cf98ebb35bb2 SHA1 90f4ceb8bda24f659322448e0c84a0c5c1a8ab6e Loading... | |||||
HTTP Transactions (91)
URL | IP | Response | Size |
---|