Report Overview
Visitedpublic
2025-10-16 13:03:38
Tags
Submit Tags
URL
baise-canon-demoiselle.blogspot.com/
Finishing URL
baise-canon-demoiselle.blogspot.com/
IP / ASN

216.58.207.225
Title
baise canon demoiselle
Detections
urlquery
0
Network Intrusion Detection
0
Threat Detection Systems
2
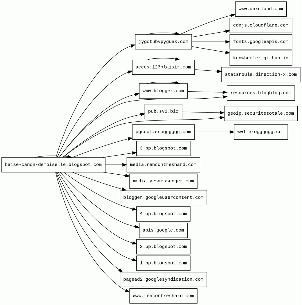
Host Summary
| Host | Rank | Registered | First Seen | Last Seen | Sent | Received | IP | Fingerprints |
|---|---|---|---|---|---|---|---|---|
cdnjs.cloudflare.com | 1222 | 2009-02-17 | 2012-05-23 | 2025-10-12 | 448 B | 94 kB | ![]() 104.17.25.14 | |
4.bp.blogspot.com | 6591 | 2000-07-31 | 2012-05-21 | 2025-10-12 | 2.1 kB | 5.3 kB | ![]() 142.250.74.97 | |
geoip.securitetotale.com | unknown | 2004-05-27 | 2017-02-01 | 2025-10-10 | 904 B | 674 B | ![]() 163.172.244.86 | |
www.rencontreshard.com | unknown | 2003-01-29 | 2012-05-30 | 2025-10-10 | 554 B | 216 B | ![]() 163.172.244.138 | |
acces.123plaisir.com | unknown | 2019-01-14 | 2019-05-27 | 2025-10-10 | 8.8 kB | 174 kB | ![]() 163.172.244.88 | |
apis.google.com | 1075 | 1997-09-15 | 2013-05-06 | 2025-10-12 | 1.1 kB | 247 kB | ![]() 142.250.74.142 | |
media.rencontreshard.com | unknown | 2003-01-29 | 2012-08-07 | 2025-10-10 | 1.4 kB | 159 kB | ![]() 163.172.244.80 | |
pub.sv2.biz | unknown | 2004-05-24 | 2012-06-21 | 2025-10-10 | 878 B | 721 B | ![]() 163.172.244.80 | |
fonts.googleapis.com | 313 | 2005-01-25 | 2012-05-23 | 2025-10-12 | 458 B | 18 kB | ![]() 216.58.211.10 | |
pagead2.googlesyndication.com | 610 | 2003-01-21 | 2012-05-21 | 2025-10-12 | 465 B | 712 B | ![]() 142.250.74.34 | |
blogger.googleusercontent.com | 4332 | 2008-11-17 | 2012-05-25 | 2025-10-12 | 15 kB | 1.2 MB | ![]() 142.250.74.1 | |
www.blogger.com | 9514 | 1999-06-22 | 2012-05-22 | 2025-10-12 | 10 kB | 671 kB | ![]() 142.250.74.105 | |
jygotubvpyguak.com | 3073366 | 2018-01-24 | 2018-06-18 | 2025-10-10 | 2.6 kB | 24 kB | ![]() 91.237.218.86 | |
media.yesmessenger.com | unknown | 2007-03-12 | 2012-09-07 | 2025-10-10 | 447 B | 2.6 kB | ![]() 163.172.244.83 | |
baise-canon-demoiselle.blogspot.com 3 alert(s) on this Host | unknown | 2000-07-31 | 2019-04-30 | 2025-10-03 | 1.5 kB | 281 kB | ![]() 142.250.74.161 | ![]() ![]() |
pgcool.erogggggg.com 1 alert(s) on this Host | unknown | 2022-09-20 | 2017-02-17 | 2025-10-10 | 499 B | 363 B | ![]() 192.157.56.142 | ![]() ![]() |
kenwheeler.github.io | 589360 | 2013-03-08 | 2014-05-30 | 2025-10-14 | 432 B | 85 kB | ![]() 185.199.110.153 | |
resources.blogblog.com | 177645 | 2000-09-15 | 2017-01-30 | 2025-10-13 | 1.9 kB | 4.1 kB | ![]() 142.250.74.105 | |
1.bp.blogspot.com | 115961 | 2000-07-31 | 2012-05-21 | 2025-10-13 | 537 B | 1.2 kB | ![]() 142.250.74.97 | |
2.bp.blogspot.com | 169100 | 2000-07-31 | 2012-05-21 | 2025-10-13 | 1.6 kB | 4.4 kB | ![]() 142.250.74.97 | |
www.dnxcloud.com | unknown | 2014-03-05 | 2015-05-25 | 2025-10-11 | 2.3 kB | 43 kB | ![]() 91.237.218.75 | |
3.bp.blogspot.com | 4697 | 2000-07-31 | 2012-05-21 | 2025-10-12 | 3.2 kB | 8.6 kB | ![]() 142.250.74.97 | |
statsroule.direction-x.com | unknown | 2005-02-09 | 2016-07-06 | 2025-10-10 | 2.4 kB | 1.0 kB | ![]() 163.172.244.89 |
Cloudflare (CDN)
Cloudflare is a web-infrastructure and website-security company, providing content-delivery-network services, DDoS mitigation, Internet security, and distributed domain-name-server services.Nginx (Web servers, Reverse proxies)
Nginx is a web server that can also be used as a reverse proxy, load balancer, mail proxy and HTTP cache.Java (Programming languages)
Java is a class-based, object-oriented programming language that is designed to have as few implementation dependencies as possible.OpenGSE (Web servers)
OpenGSE is a test suite used for testing servlet compliance. It is deployed by using WAR files that are deployed on the server engine.Blogger (Blogs)
Blogger is a blog-publishing service that allows multi-user blogs with time-stamped entries.Python (Programming languages)
Python is an interpreted and general-purpose programming language.Erlang (Programming languages)
Erlang is a general-purpose, concurrent, functional programming language, and a garbage-collected runtime system.Cowboy (Web servers)
Cowboy is a small, fast, modular HTTP server written in Erlang.Varnish (Caching)
Varnish is a reverse caching proxy.Fastly (CDN)
Fastly is a cloud computing services provider. Fastly's cloud platform provides a content delivery network, Internet security services, load balancing, and video & streaming services.GitHub Pages (PaaS)
GitHub Pages is a static site hosting service.Related reports
Network Intrusion Detection Systems
Suricata /w Emerging Threats Pro
No alerts detected
Threat Detection Systems
| Detection System | Indicator | Verdict | Alert |
|---|---|---|---|
| CIRA Canadian Shield DNS | baise-canon-demoiselle.blogspot.com | malicious | Sinkholed |
| CIRA Canadian Shield DNS | pgcool.erogggggg.com | malicious | Sinkholed |
JavaScript (66)
| HASH | FROM | Size | First Seen | Last Seen | |
|---|---|---|---|---|---|
| 1f01fd22f6b6b3d8ffbadf70a011939b | DocumentWrite | 60 B | 2025-04-13 | 2025-10-25 | |
Introduced by DocumentWrite First Seen 2025-04-13 Last Seen 2025-10-25 Times Seen 71 Size 60 B (60 bytes) MD5 1f01fd22f6b6b3d8ffbadf70a011939b SHA1 e4e2887985a7725d906556abd01625883169eda2 Loading... | |||||
| 641222753b76b68a42de04c20ff2fab5 | DocumentWrite | 80 B | 2025-04-13 | 2025-10-25 | |
Introduced by DocumentWrite First Seen 2025-04-13 Last Seen 2025-10-25 Times Seen 51 Size 80 B (80 bytes) MD5 641222753b76b68a42de04c20ff2fab5 SHA1 74f12709ff1cbeec94109b4a1d34afa56eff2cc0 Loading... | |||||
| 37967d2480f59ff224f1dc09dbf881ae | DocumentWrite | 111 B | 2025-04-13 | 2025-10-25 | |
Introduced by DocumentWrite First Seen 2025-04-13 Last Seen 2025-10-25 Times Seen 51 Size 111 B (111 bytes) MD5 37967d2480f59ff224f1dc09dbf881ae SHA1 16106700c7dc0b09a04d908633eedfa2d420d9ae Loading... | |||||
| 5371f7b411752e4b13fe8de92925d076 | DocumentWrite | 178 B | 2025-04-13 | 2025-10-25 | |
Introduced by DocumentWrite First Seen 2025-04-13 Last Seen 2025-10-25 Times Seen 51 Size 178 B (178 bytes) MD5 5371f7b411752e4b13fe8de92925d076 SHA1 bf3f3f7eed4780a87188c289791ae6a6b02f4545 Loading... | |||||
| c67e16cb17e39d6eee3bae072c1cd508 | DocumentWrite | 71 B | 2025-04-13 | 2025-10-25 | |
Introduced by DocumentWrite First Seen 2025-04-13 Last Seen 2025-10-25 Times Seen 71 Size 71 B (71 bytes) MD5 c67e16cb17e39d6eee3bae072c1cd508 SHA1 c5bc5a3a043075c5f309dfe6a66c18198c2560d4 Loading... | |||||
| a48ccc6f248bfe00881a688091122c04 | DocumentWrite | 66 B | 2025-04-13 | 2025-10-25 | |
Introduced by DocumentWrite First Seen 2025-04-13 Last Seen 2025-10-25 Times Seen 71 Size 66 B (66 bytes) MD5 a48ccc6f248bfe00881a688091122c04 SHA1 feebdaab14e904529bbe8092282ec13a2c5ab995 Loading... | |||||
HTTP Transactions (100)
| URL | IP | Response | Size |
|---|






