Report Overview
Visitedpublic
2025-11-18 22:52:14
Tags
Submit Tags
URL
www.hometheater.com.br/portal/2017/12/05/player-de-10tb-faz-download-de-ate-180-filmes-blu-ray-4k-hdr/
Finishing URL
www.hometheater.com.br/portal/2017/12/05/player-de-10tb-faz-download-de-ate-180-filmes-blu-ray-4k-hdr/
IP / ASN

172.67.132.139
Title
Player de 10TB faz download de até 180 filmes Blu-ray 4K HDR - HT & Casa Digital
Detections
urlquery
0
Network Intrusion Detection
0
Threat Detection Systems
2
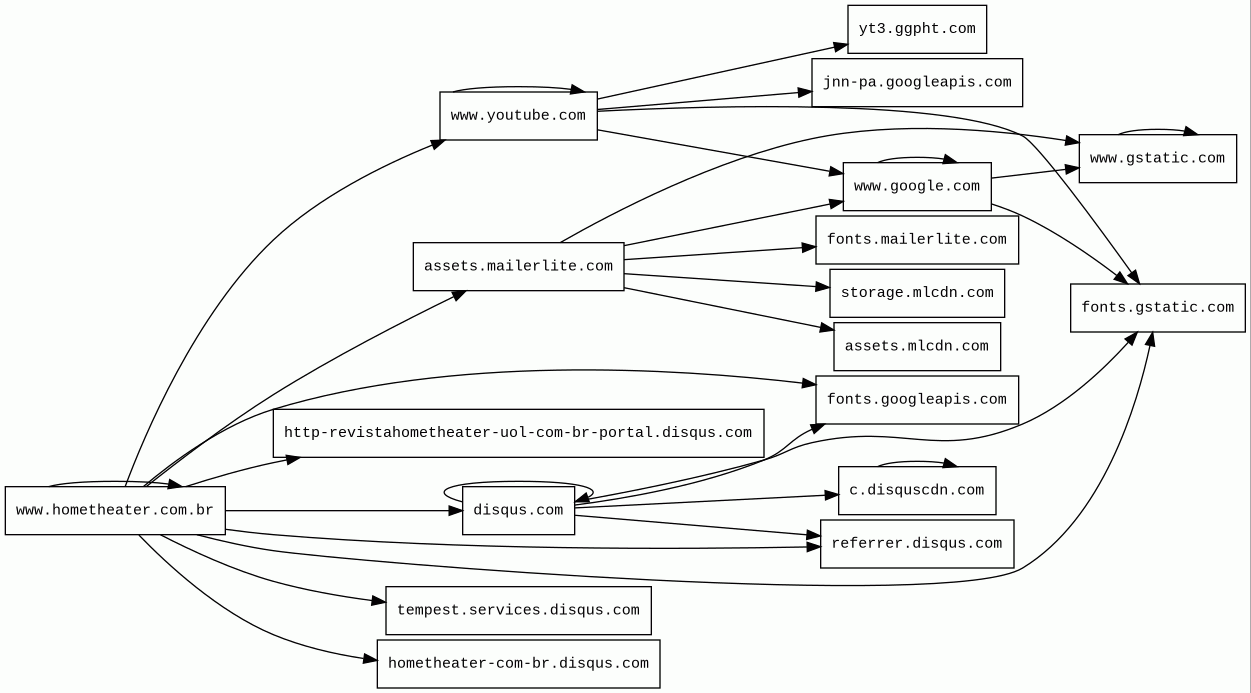
Host Summary
| Host | Rank | Registered | First Seen | Last Seen | Sent | Received | IP | Fingerprints |
|---|---|---|---|---|---|---|---|---|
c.disquscdn.com | 47379 | 2013-06-21 | 2017-02-11 | 2025-11-18 | 8.5 kB | 2.0 MB | ![]() 3.167.2.50 | |
fonts.gstatic.com | unknown | 2008-02-11 | 2014-04-02 | 2025-11-16 | 9.2 kB | 425 kB | ![]() 216.58.207.227 | |
referrer.disqus.com | 69736 | 2006-12-07 | 2014-02-25 | 2025-11-12 | 3.3 kB | 1.0 kB | ![]() 199.232.196.134 | |
storage.mlcdn.com | 359260 | 2015-01-08 | 2022-01-27 | 2025-11-18 | 499 B | 86 kB | ![]() 172.64.153.218 | |
assets.mailerlite.com | 182442 | 2010-04-09 | 2022-04-21 | 2025-11-17 | 2.4 kB | 260 kB | ![]() 172.64.150.190 | |
tempest.services.disqus.com | 196737 | 2006-12-07 | 2015-02-13 | 2025-11-15 | 2.1 kB | 70 kB | ![]() 199.232.196.64 | |
hometheater-com-br.disqus.com | unknown | 2006-12-07 | 2025-11-18 | 2025-11-18 | 433 B | 86 kB | ![]() 199.232.196.134 | |
yt3.ggpht.com | 1275 | 2008-01-16 | 2014-01-15 | 2025-11-16 | 1.0 kB | 8.0 kB | ![]() 142.250.178.65 | |
disqus.com | 934 | 2006-12-07 | 2012-05-21 | 2025-11-18 | 3.7 kB | 40 kB | ![]() 151.101.0.134 | |
www.gstatic.com | 146047 | 2008-02-11 | 2012-05-29 | 2025-11-16 | 4.9 kB | 3.5 MB | ![]() 172.217.21.163 | |
www.youtube.com 1 alert(s) on this Host | 286 | 2005-02-15 | 2013-04-13 | 2025-11-16 | 10 kB | 3.8 MB | ![]() 142.250.178.46 | |
fonts.mailerlite.com | 215001 | 2010-04-09 | 2021-09-21 | 2025-11-17 | 4.8 kB | 650 kB | ![]() 172.64.150.190 | |
jnn-pa.googleapis.com | 1579 | 2005-01-25 | 2021-11-16 | 2025-11-16 | 2.5 kB | 100 kB | ![]() 142.250.178.74 | |
http-revistahometheater-uol-com-br-portal.disqus.com | unknown | 2006-12-07 | 2025-11-18 | 2025-11-18 | 456 B | 2.2 kB | ![]() 199.232.192.134 | |
assets.mlcdn.com | 190482 | 2015-01-08 | 2022-03-23 | 2025-11-17 | 467 B | 3.3 kB | ![]() 172.64.153.218 | |
www.hometheater.com.br 1 alert(s) on this Host | unknown | 1996-07-31 | 2025-11-18 | 2025-11-18 | 38 kB | 5.4 MB | ![]() 104.21.4.222 | ![]() ![]() |
fonts.googleapis.com | 313 | 2005-01-25 | 2012-05-23 | 2025-11-16 | 958 B | 41 kB | ![]() 142.251.38.106 | |
www.google.com | 22 | 1997-09-15 | 2015-05-10 | 2025-11-16 | 4.8 kB | 247 kB | ![]() 142.250.74.36 |
Amazon Web Services (PaaS)
Amazon Web Services (AWS) is a comprehensive cloud services platform offering compute power, database storage, content delivery and other functionality.Nginx (Web servers, Reverse proxies)
Nginx is a web server that can also be used as a reverse proxy, load balancer, mail proxy and HTTP cache.Amazon CloudFront (CDN)
Amazon CloudFront is a fast content delivery network (CDN) service that securely delivers data, videos, applications, and APIs to customers globally with low latency, high transfer speeds.Google Cloud (IaaS)
Google Cloud is a suite of cloud computing services.Cloudflare (CDN)
Cloudflare is a web-infrastructure and website-security company, providing content-delivery-network services, DDoS mitigation, Internet security, and distributed domain-name-server services.Google Cloud Storage (Miscellaneous)
Google Cloud Storage allows world-wide storage and retrieval of any amount of data at any time.Vue.js (JavaScript frameworks)
Vue.js is an open-source model–view–viewmodel JavaScript framework for building user interfaces and single-page applications.reCAPTCHA (Security)
reCAPTCHA is a free service from Google that helps protect websites from spam and abuse.OpenResty (Web servers)
OpenResty is a web platform based on nginx which can run Lua scripts using its LuaJIT engine.Apache Traffic Server (Web servers)
Apache Traffic Server is an open-source caching and proxying server that serves as an HTTP/1.1 and HTTP/2 reverse proxy with caching capabilities, load balancing, request routing, SSL termination, and support for advanced HTTP features.Google Cloud CDN (CDN)
Cloud CDN uses Google's global edge network to serve content closer to users.WooCommerce:10.1.0 (Ecommerce, WordPress plugins)
WooCommerce is an open-source ecommerce plugin for WordPress.MySQL (Databases)
MySQL is an open-source relational database management system.PHP (Programming languages)
PHP is a general-purpose scripting language used for web development.Site Kit:1.159.0 (Analytics, WordPress plugins)
Site Kit is a one-stop solution for WordPress users to use everything Google has to offer to make them successful on the web.WordPress Popular Posts:7.3.3 (WordPress plugins, Widgets)
WordPress Popular Posts is a plugin for the WordPress content management system that allows users to display a widget or shortcode featuring a list of the most popular posts on their website based on criteria such as pageviews or comments.Google Publisher Tag (Advertising)
Google Publisher Tag (GPT) is an ad tagging library for Google Ad Manager which is used to dynamically build ad requests.Google AdSense (Advertising)
Google AdSense is a program run by Google through which website publishers serve advertisements that are targeted to the site content and audience.WordPress:6.8.3 (CMS, Blogs)
WordPress is a free and open-source content management system written in PHP and paired with a MySQL or MariaDB database. Features include a plugin architecture and a template system.Yoast SEO:25.7 (SEO, WordPress plugins)
Yoast SEO is a search engine optimisation plugin for WordPress and other platforms.WP-Optimize (WordPress plugins, Performance)
WP-Optimize is an all-in-one WordPress plugin that cleans your database, compresses your large images and caches your site.WordPress (CMS, Blogs)
WordPress is a free and open-source content management system written in PHP and paired with a MySQL or MariaDB database. Features include a plugin architecture and a template system.Related reports
Network Intrusion Detection Systems
Suricata /w Emerging Threats Pro
No alerts detected
Threat Detection Systems
| Detection System | Indicator | Verdict | Alert |
|---|---|---|---|
| Private YARA rules | www.youtube.com/s/player/b32979e9/player_ias.vflset/en_US/base.js | audit | Hunting_JS_WebAssembly |
| Nextron YARA rules | www.hometheater.com.br/portal/wp-content/uploads/2025/07/PMR-G4_SUBERBANNER-HT-v3.gif | malware | Detects files with GIF headers and format anomalies - which means that this image could be an obfuscated file of a different type |
JavaScript (165)
No JavaScripts
HTTP Transactions (140)
| URL | IP | Response | Size |
|---|


