Report Overview
Visitedpublic
2025-07-30 01:32:51
Tags
Submit Tags
URL
www.filmifen.com/ekshan/4040-nobody-nikoj-2021.html
Finishing URL
www.filmifen.com/ekshan/4040-nobody-nikoj-2021.html
IP / ASN

172.67.154.147
Title
Nobody / Никой (2021) » Филми онлайн - FilmiFen. Гледай най-новите филми онлайн
Detections
urlquery
0
Network Intrusion Detection
2
Threat Detection Systems
5
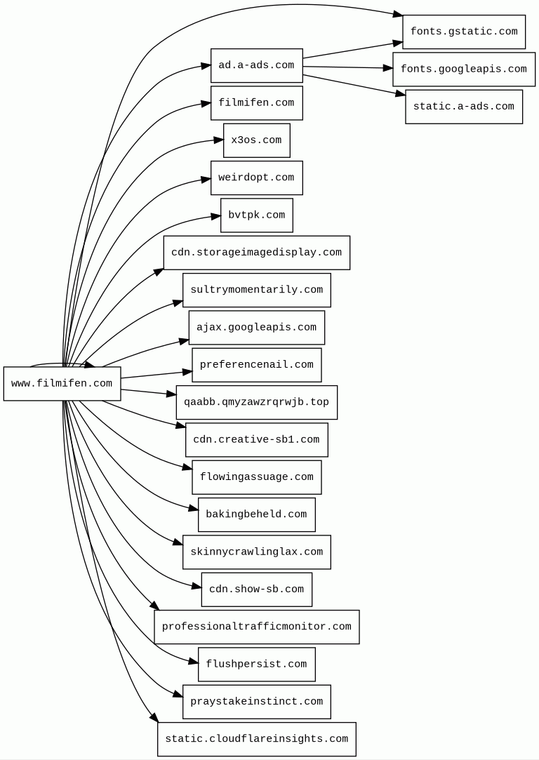
Host Summary
Host | Rank | Registered | First Seen | Last Seen | Sent | Received | IP | Fingerprints |
---|---|---|---|---|---|---|---|---|
qaabb.qmyzawzrqrwjb.top 1 alert(s) on this Host | unknown | unknown | No data | No data | 437 B | 1.5 kB | ![]() 23.109.170.127 | |
filmifen.com | unknown | unknown | No data | No data | 2.6 kB | 44 kB | ![]() 172.67.154.147 | |
flushpersist.com 2 alert(s) on this Host | unknown | 2025-07-01 | 2025-07-08 | 2025-07-29 | 1.5 kB | 992 B | ![]() 192.243.59.20 | |
praystakeinstinct.com 9 alert(s) on this Host | unknown | 2024-09-01 | 2025-06-01 | 2025-07-28 | 16 kB | 201 kB | ![]() 172.240.253.132 | ![]() |
sultrymomentarily.com 4 alert(s) on this Host | unknown | 2024-09-01 | 2025-07-15 | 2025-07-29 | 2.3 kB | 2.0 kB | ![]() 172.240.253.132 | |
weirdopt.com 1 alert(s) on this Host | unknown | 2025-07-01 | 2025-07-08 | 2025-07-22 | 419 B | 377 B | ![]() 185.196.197.71 | |
cdn.storageimagedisplay.com | unknown | 2024-09-13 | 2024-09-13 | 2025-07-25 | 1.9 kB | 202 kB | ![]() 45.133.44.2 | |
ad.a-ads.com | 26970 | 2012-07-07 | 2013-04-19 | 2025-07-27 | 1.3 kB | 30 kB | ![]() 78.46.174.169 | ![]() |
ajax.googleapis.com | 12905 | 2005-01-25 | 2012-05-22 | 2025-07-23 | 445 B | 88 kB | ![]() 142.250.74.42 | |
bvtpk.com | unknown | 2019-03-16 | 2025-05-21 | 2025-07-27 | 409 B | 110 kB | ![]() 104.21.5.190 | |
flowingassuage.com | unknown | unknown | No data | No data | 2.3 kB | 6.2 kB | ![]() 192.243.59.13 | |
skinnycrawlinglax.com | unknown | 2024-09-01 | 2025-07-09 | 2025-07-23 | 503 B | 498 B | ![]() 192.243.61.225 | |
www.filmifen.com | unknown | 2012-07-16 | 2012-08-29 | 2023-07-01 | 11 kB | 1.0 MB | ![]() 172.67.154.147 | ![]() |
professionaltrafficmonitor.com | unknown | 2025-01-23 | 2025-01-25 | 2025-07-25 | 3.0 kB | 2.1 kB | ![]() 35.156.26.80 | |
static.a-ads.com | 34827 | 2012-07-07 | 2013-06-01 | 2025-07-29 | 1.5 kB | 1.2 MB | ![]() 78.46.174.169 | |
static.cloudflareinsights.com | 1294 | 2019-08-30 | 2019-09-24 | 2025-07-23 | 510 B | 20 kB | ![]() 104.16.80.73 | |
x3os.com | unknown | 2021-03-18 | 2025-04-24 | 2025-07-24 | 556 B | 831 B | ![]() 139.45.196.64 | |
cdn.creative-sb1.com | unknown | 2025-07-01 | 2025-07-08 | 2025-07-29 | 2.3 kB | 178 kB | ![]() 104.21.96.1 | |
bakingbeheld.com 2 alert(s) on this Host | unknown | unknown | No data | No data | 896 B | 55 kB | ![]() 192.243.59.12 | |
cdn.show-sb.com | unknown | 2024-08-20 | 2024-08-31 | 2025-07-26 | 498 B | 2.3 kB | ![]() 104.21.95.140 | |
fonts.gstatic.com | unknown | 2008-02-11 | 2014-04-02 | 2025-07-23 | 2.8 kB | 222 kB | ![]() 142.250.74.35 | |
fonts.googleapis.com | 8877 | 2005-01-25 | 2012-05-23 | 2025-07-23 | 1.4 kB | 50 kB | ![]() 142.250.178.42 | |
preferencenail.com 2 alert(s) on this Host | unknown | 2025-07-01 | 2025-07-08 | 2025-07-29 | 828 B | 172 kB | ![]() 185.196.197.71 |
Nginx (Web servers, Reverse proxies)
Nginx is a web server that can also be used as a reverse proxy, load balancer, mail proxy and HTTP cache.Cloudflare (CDN)
Cloudflare is a web-infrastructure and website-security company, providing content-delivery-network services, DDoS mitigation, Internet security, and distributed domain-name-server services.Nginx:1.19.5 (Web servers, Reverse proxies)
Nginx is a web server that can also be used as a reverse proxy, load balancer, mail proxy and HTTP cache.Nginx:1.21.6 (Web servers, Reverse proxies)
Nginx is a web server that can also be used as a reverse proxy, load balancer, mail proxy and HTTP cache.Envoy (Reverse proxies)
Envoy is an open-source edge and service proxy, designed for cloud-native applications.Phusion Passenger (Web servers)
Phusion Passenger is a free web server and application server with support for Ruby, Python and Node.js.DataLife Engine (CMS)
PHP (Programming languages)
PHP is a general-purpose scripting language used for web development.jQuery:3.7.1 (JavaScript libraries)
jQuery is a JavaScript library which is a free, open-source software designed to simplify HTML DOM tree traversal and manipulation, as well as event handling, CSS animation, and Ajax.Google Hosted Libraries (CDN)
Google Hosted Libraries is a stable, reliable, high-speed, globally available content distribution network for the most popular, open-source JavaScript libraries.YouTube (Video players)
YouTube is a video sharing service where users can create their own profile, upload videos, watch, like and comment on other videos.Apache HTTP Server (Web servers)
Apache is a free and open-source cross-platform web server software.Cloudflare Browser Insights (Analytics, RUM)
Cloudflare Browser Insights is a tool that measures the performance of websites from the perspective of users.Amazon Web Services (PaaS)
Amazon Web Services (AWS) is a comprehensive cloud services platform offering compute power, database storage, content delivery and other functionality.Related reports
Network Intrusion Detection Systems
Suricata /w Emerging Threats Pro
Timestamp | Severity | Source IP | Destination IP | Alert |
---|---|---|---|---|
medium | ![]() 23.109.170.127 | Client IP | ET INFO Observed ZeroSSL Certificate for Suspicious TLD (.top) | |
low | ![]() 23.109.170.127 | Client IP | ET INFO Observed ZeroSSL SSL/TLS Certificate |
JavaScript (25)
No JavaScripts
HTTP Transactions (81)
URL | IP | Response | Size |
---|