Report Overview
Visitedpublic
2025-06-25 04:05:07
Tags
Submit Tags
URL
naiawork.com/g/4n869150t81e5159c9ff38fdf9dd87/?subid=lb_m7td4hf&ulp=https://www.jtv.com/&subid2=41&subid3=LB00004792&subid4=https://magzlifenews.com/
Finishing URL
www.jtv.com/?ranMID=46302&ranEAID=3693060&ranSiteID=eWwXyydyhzs-g5DrIlblzUJr8bZV1c51CA&LSNSUBSITE=LSNSUBSITE&mcid=XRAKUTENT000000
IP / ASN

79.133.42.99
Title
Jewelry, Rings, Necklaces, Earrings, Gemstones | JTV
Detections
urlquery
0
Network Intrusion Detection
0
Threat Detection Systems
0
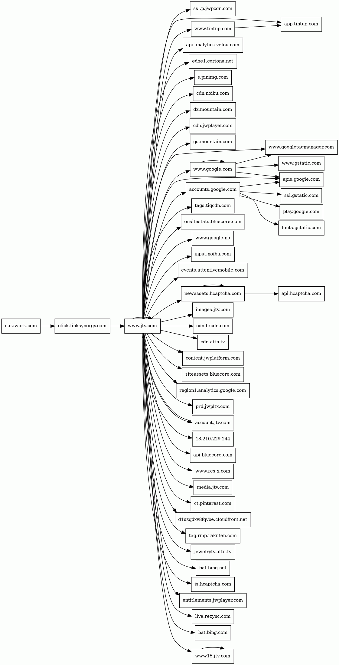
Host Summary
| Host | Rank | Registered | First Seen | Last Seen | Sent | Received | IP | Fingerprints |
|---|---|---|---|---|---|---|---|---|
cdn.noibu.com | 16508 | 2017-03-01 | 2019-07-10 | 2025-06-20 | 1.7 kB | 253 kB | ![]() 3.167.2.120 | |
input.noibu.com | 16441 | 2017-03-01 | 2019-10-11 | 2025-06-23 | 557 B | 260 B | ![]() 142.250.178.83 | |
18.210.229.244 1 alert(s) on this Host | unknown | unknown | 2023-02-02 | 2023-09-07 | 426 B | 437 B | ![]() 18.210.229.244 | |
fonts.gstatic.com | unknown | 2008-02-11 | 2014-04-02 | 2025-06-18 | 1.1 kB | 106 kB | ![]() 142.250.74.35 | |
siteassets.bluecore.com | unknown | 2002-07-11 | 2022-07-18 | 2025-06-24 | 534 B | 10 kB | ![]() 34.117.202.77 | |
www.jtv.com | 190781 | 1997-04-22 | 2012-11-08 | 2025-06-25 | 59 kB | 2.7 MB | ![]() 45.223.105.164 | |
ct.pinterest.com | 852 | 2009-11-26 | 2015-03-12 | 2025-06-18 | 4.0 kB | 5.0 kB | ![]() 151.101.64.84 | |
play.google.com | 34 | 1997-09-15 | 2013-05-30 | 2025-06-18 | 1.1 kB | 1.1 kB | ![]() 142.250.74.142 | |
dx.mountain.com | 12081 | 1997-06-18 | 2021-06-28 | 2025-06-20 | 623 B | 22 kB | ![]() 34.238.149.65 | |
bat.bing.com | 387 | 1996-01-29 | 2014-04-08 | 2025-06-18 | 819 B | 55 kB | ![]() 150.171.28.10 | |
www.tintup.com | 273164 | 2012-08-30 | 2018-03-30 | 2025-06-25 | 1.3 kB | 243 kB | ![]() 151.101.1.91 | |
www15.jtv.com | 335208 | 1997-04-22 | 2017-06-14 | 2025-06-25 | 5.9 kB | 2.8 kB | ![]() 63.140.62.236 | |
d1uzqdxv8fqvbe.cloudfront.net | unknown | 2008-04-25 | 2021-08-03 | 2025-06-25 | 435 B | 247 kB | ![]() 54.230.245.25 | |
s.pinimg.com | 732 | 2010-05-29 | 2017-01-13 | 2025-06-19 | 827 B | 89 kB | ![]() 2.18.173.27 | |
entitlements.jwplayer.com | 3340 | 2007-09-17 | 2016-06-21 | 2025-06-23 | 462 B | 553 B | ![]() 3.164.230.22 | |
www.google.no | 25607 | 2001-02-26 | 2012-06-26 | 2025-06-18 | 885 B | 580 B | ![]() 142.250.74.131 | |
cdn.brcdn.com | 19158 | 2009-11-24 | 2012-10-02 | 2025-06-19 | 427 B | 8.9 kB | ![]() 3.167.6.87 | |
apis.google.com | 105 | 1997-09-15 | 2013-05-06 | 2025-06-18 | 3.5 kB | 546 kB | ![]() 142.250.74.110 | |
newassets.hcaptcha.com | 11055 | 2018-01-12 | 2021-03-22 | 2025-06-19 | 2.3 kB | 1.7 MB | ![]() 104.19.230.21 | |
bat.bing.net | unknown | 1997-09-03 | 2023-11-04 | 2025-06-19 | 1.4 kB | 1.1 kB | ![]() 150.171.28.10 | |
cdn.attn.tv | 4920 | 2017-04-10 | 2018-06-13 | 2025-06-23 | 1.3 kB | 156 kB | ![]() 3.167.2.87 | |
cdn.jwplayer.com | 2208 | 2007-09-17 | 2017-09-15 | 2025-06-20 | 443 B | 2.2 kB | ![]() 3.167.2.44 | |
tag.rmp.rakuten.com | 7978 | 1997-09-12 | 2020-02-12 | 2025-06-20 | 416 B | 41 kB | ![]() 34.102.147.248 | |
live.rezync.com | 2569 | 2017-05-22 | 2017-10-10 | 2025-06-24 | 501 B | 2.6 kB | ![]() 3.167.2.49 | |
ssl.gstatic.com | unknown | 2008-02-11 | 2012-05-23 | 2025-06-18 | 449 B | 12 kB | ![]() 142.250.74.99 | |
www.googletagmanager.com | 75 | 2011-11-11 | 2012-10-04 | 2025-06-18 | 2.6 kB | 1.8 MB | ![]() 142.250.74.168 | |
api-analytics.velou.com | 406249 | 2007-07-24 | 2020-09-04 | 2025-06-25 | 1.0 kB | 803 B | ![]() 52.0.68.60 | |
www.gstatic.com | unknown | 2008-02-11 | 2012-05-29 | 2025-06-18 | 456 B | 2.2 kB | ![]() 142.250.74.99 | |
content.jwplatform.com | 3255 | 2010-04-13 | 2017-09-15 | 2025-06-23 | 428 B | 159 kB | ![]() 3.167.2.103 | |
onsitestats.bluecore.com | 13165 | 2002-07-11 | 2019-12-30 | 2025-06-24 | 3.6 kB | 2.8 kB | ![]() 35.244.145.50 | |
gs.mountain.com | 17855 | 1997-06-18 | 2021-07-16 | 2025-06-20 | 453 B | 733 B | ![]() 35.81.162.201 | |
api.bluecore.com | 9801 | 2002-07-11 | 2018-07-03 | 2025-06-24 | 422 B | 370 kB | ![]() 35.190.19.88 | |
www.res-x.com | 7472 | 2004-08-23 | 2015-04-03 | 2025-06-23 | 666 B | 192 B | ![]() 76.76.9.198 | |
app.tintup.com | unknown | 2012-08-30 | 2024-10-30 | 2025-06-25 | 1.3 kB | 243 kB | ![]() 151.101.1.91 | |
ssl.p.jwpcdn.com | 2512 | 2012-08-07 | 2017-01-30 | 2025-06-22 | 1.7 kB | 875 kB | ![]() 151.101.194.114 | |
images.jtv.com | 137062 | 1997-04-22 | 2017-06-14 | 2025-06-25 | 17 kB | 188 kB | ![]() 45.223.105.164 | |
edge1.certona.net | 10963 | 2005-07-25 | 2017-01-30 | 2025-06-25 | 442 B | 15 kB | ![]() 95.101.10.152 | |
naiawork.com | unknown | 2023-11-10 | 2021-09-05 | 2025-06-20 | 617 B | 1.8 kB | ![]() 79.133.42.98 | |
click.linksynergy.com | 22247 | 1997-07-22 | 2012-05-31 | 2025-06-22 | 629 B | 1.8 kB | ![]() 35.212.103.36 | |
api.hcaptcha.com | 63834 | 2018-01-12 | 2021-07-31 | 2025-06-19 | 2.2 kB | 1.4 kB | ![]() 104.19.230.21 | |
media.jtv.com | unknown | 1997-04-22 | 2021-06-16 | 2025-06-25 | 13 kB | 164 kB | ![]() 151.101.66.92 | |
region1.analytics.google.com | unknown | 1997-09-15 | 2022-03-17 | 2025-06-18 | 1.1 kB | 845 B | ![]() 216.239.34.36 | |
prd.jwpltx.com | 2777 | 2012-08-14 | 2019-06-03 | 2025-06-18 | 2.6 kB | 588 B | ![]() 54.240.174.6 | |
accounts.google.com | 81 | 1997-09-15 | 2012-05-23 | 2025-06-18 | 3.0 kB | 509 kB | ![]() 74.125.205.84 | |
account.jtv.com | 293882 | 1997-04-22 | 2019-11-05 | 2025-06-25 | 1.4 kB | 1.5 kB | ![]() 45.223.105.164 | |
events.attentivemobile.com | 4579 | 2017-04-05 | 2017-09-14 | 2025-06-23 | 909 B | 520 B | ![]() 104.18.39.221 | |
jewelrytv.attn.tv | 342193 | 2017-04-10 | 2022-06-17 | 2025-06-25 | 1.2 kB | 764 B | ![]() 104.18.43.135 | |
www.google.com | 7 | 1997-09-15 | 2015-05-10 | 2025-06-18 | 7.7 kB | 389 kB | ![]() 142.250.74.68 | |
tags.tiqcdn.com | 969 | 2012-07-11 | 2013-01-15 | 2025-06-19 | 14 kB | 374 kB | ![]() 18.165.140.62 | |
js.hcaptcha.com | 23463 | 2018-01-12 | 2021-07-30 | 2025-06-21 | 408 B | 213 kB | ![]() 104.19.230.21 |
Related reports
Network Intrusion Detection Systems
Suricata /w Emerging Threats Pro
No alerts detected
Threat Detection Systems
Public InfoSec YARA rules
No alerts detected
OpenPhish
No alerts detected
PhishTank
No alerts detected
Quad9 DNS
| Scan Date | Severity | Indicator | Alert |
|---|---|---|---|
| 2025-06-24 | medium | 18.210.229.244 | Sinkholed |
ThreatFox
No alerts detected
JavaScript (250)
No JavaScripts
HTTP Transactions (188)
| URL | IP | Response | Size |
|---|


