Report Overview
Visitedpublic
2025-12-30 20:06:20
Tags
Submit Tags
URL
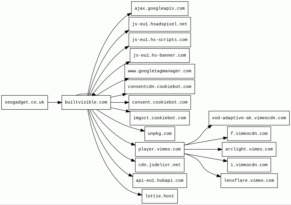
seogadget.co.uk/
Finishing URL
builtvisible.com/
IP / ASN

35.230.156.184
Title
Builtvisible: A specialist SEO, Content and Digital PR agency
Detections
urlquery
0
Network Intrusion Detection
0
Threat Detection Systems
1
Host Summary
| Host | Rank | Registered | First Seen | Last Seen | Sent | Received | IP | Fingerprints |
|---|---|---|---|---|---|---|---|---|
cdn.jsdelivr.net 1 alert(s) on this Host | 1678 | 2012-05-16 | 2012-09-30 | 2025-12-28 | 972 B | 2.1 MB | ![]() 151.101.193.229 | |
api-eu1.hubapi.com | 174986 | 2008-05-24 | 2021-08-10 | 2025-12-25 | 513 B | 1.4 kB | ![]() 141.101.90.96 | |
arclight.vimeo.com | 24414 | 2004-12-15 | 2024-11-18 | 2025-12-29 | 3.3 kB | 1.5 kB | ![]() 34.120.202.204 | |
consentcdn.cookiebot.com | 35798 | 2010-01-21 | 2018-05-23 | 2025-12-29 | 1.1 kB | 2.4 kB | ![]() 2.20.163.160 | |
ajax.googleapis.com | 3691 | 2005-01-25 | 2012-05-22 | 2025-12-28 | 451 B | 87 kB | ![]() 172.217.21.170 | |
js-eu1.hs-scripts.com | 90455 | 2016-07-11 | 2021-08-03 | 2025-12-29 | 457 B | 2.1 kB | ![]() 172.65.208.22 | |
js-eu1.hs-banner.com | 93048 | 2020-03-09 | 2021-08-03 | 2025-12-29 | 432 B | 70 kB | ![]() 172.65.202.201 | |
lottie.host | 46478 | 2019-10-18 | 2022-08-22 | 2025-12-30 | 485 B | 693 B | ![]() 52.84.50.22 | |
lensflare.vimeo.com | 36991 | 2004-12-15 | 2024-11-18 | 2025-12-29 | 441 B | 295 B | ![]() 34.120.15.67 | |
consent.cookiebot.com | 29038 | 2010-01-21 | 2014-02-26 | 2025-12-29 | 926 B | 492 kB | ![]() 23.36.77.249 | |
unpkg.com | 1093 | 2016-01-06 | 2016-01-07 | 2025-12-28 | 2.3 kB | 366 kB | ![]() 104.18.0.22 | ![]() |
seogadget.co.uk | 2879215 | 2007-11-15 | 2025-12-30 | 2025-12-30 | 884 B | 33 kB | ![]() 0.0.0.0 | |
builtvisible.com | 513447 | 2014-04-14 | 2014-06-25 | 2023-12-28 | 22 kB | 695 kB | ![]() 141.193.213.10 | ![]() |
js-eu1.hsadspixel.net | 174573 | 2017-04-21 | 2021-08-10 | 2025-12-30 | 416 B | 8.8 kB | ![]() 172.65.219.229 | |
www.googletagmanager.com | 283 | 2011-11-11 | 2012-10-04 | 2025-12-28 | 1.4 kB | 1.3 MB | ![]() 142.250.178.72 | |
vod-adaptive-ak.vimeocdn.com | 36736 | 2010-04-21 | 2024-05-07 | 2025-12-30 | 10 kB | 7.5 MB | ![]() 23.36.77.105 | |
f.vimeocdn.com | 25524 | 2010-04-21 | 2014-04-09 | 2025-12-29 | 1.8 kB | 1.4 MB | ![]() 151.101.128.217 | |
imgsct.cookiebot.com | 38100 | 2010-01-21 | 2023-11-22 | 2025-12-29 | 477 B | 759 B | ![]() 2.20.163.160 | |
player.vimeo.com | 132 | 2004-12-15 | 2013-09-26 | 2025-12-29 | 1.0 kB | 66 kB | ![]() 162.159.128.61 | |
i.vimeocdn.com | 24258 | 2010-04-21 | 2014-03-27 | 2025-12-29 | 1.0 kB | 145 kB | ![]() 151.101.128.217 |
WebAssembly (Programming languages)
WebAssembly (abbreviated Wasm) is a binary instruction format for a stack-based virtual machine. Wasm is designed as a portable compilation target for programming languages, enabling deployment on the web for client and server applications.Cloudflare Bot Management (Security)
Cloudflare bot management solution identifies and mitigates automated traffic to protect websites from bad bots.Cloudflare (CDN)
Cloudflare is a web-infrastructure and website-security company, providing content-delivery-network services, DDoS mitigation, Internet security, and distributed domain-name-server services.Google Cloud CDN (CDN)
Cloud CDN uses Google's global edge network to serve content closer to users.Google Cloud (IaaS)
Google Cloud is a suite of cloud computing services.Akamai (CDN)
Akamai is global content delivery network (CDN) services provider for media and software delivery, and cloud security solutions.Amazon Web Services (PaaS)
Amazon Web Services (AWS) is a comprehensive cloud services platform offering compute power, database storage, content delivery and other functionality.Amazon CloudFront (CDN)
Amazon CloudFront is a fast content delivery network (CDN) service that securely delivers data, videos, applications, and APIs to customers globally with low latency, high transfer speeds.Amazon S3 (CDN)
Amazon S3 or Amazon Simple Storage Service is a service offered by Amazon Web Services (AWS) that provides object storage through a web service interface.Fly.io (PaaS)
Fly is a platform for running full stack apps and databases.Nginx (Web servers, Reverse proxies)
Nginx is a web server that can also be used as a reverse proxy, load balancer, mail proxy and HTTP cache.WordPress (CMS, Blogs)
WordPress is a free and open-source content management system written in PHP and paired with a MySQL or MariaDB database. Features include a plugin architecture and a template system.WP Engine (PaaS, Hosting)
WP Engine is a website hosting provider.Google Hosted Libraries (CDN)
Google Hosted Libraries is a stable, reliable, high-speed, globally available content distribution network for the most popular, open-source JavaScript libraries.Google Tag Manager (Tag managers)
Google Tag Manager is a tag management system (TMS) that allows you to quickly and easily update measurement codes and related code fragments collectively known as tags on your website or mobile app.jQuery:2.2.4 (JavaScript libraries)
jQuery is a JavaScript library which is a free, open-source software designed to simplify HTML DOM tree traversal and manipulation, as well as event handling, CSS animation, and Ajax.PHP (Programming languages)
PHP is a general-purpose scripting language used for web development.MySQL (Databases)
MySQL is an open-source relational database management system.Cookiebot (Cookie compliance)
Cookiebot is a cloud-driven solution that automatically controls cookies and trackers, enabling full GDPR/ePrivacy and CCPA compliance for websites.LottieFiles (Miscellaneous)
LottieFiles is an open-source animation file format that's tiny, high quality, interactive, and can be manipulated at runtime.Modernizr (JavaScript libraries)
Modernizr is a JavaScript library that detects the features available in a user's browser.Unpkg (CDN)
Unpkg is a content delivery network for everything on npm.Gravatar (Miscellaneous)
Gravatar is a service for providing globally unique avatars.Varnish (Caching)
Varnish is a reverse caching proxy.Google Cloud Storage (Miscellaneous)
Google Cloud Storage allows world-wide storage and retrieval of any amount of data at any time.Related reports
Threat Detection Systems
| Detection System | Indicator | Verdict | Alert |
|---|---|---|---|
| Private YARA rules | cdn.jsdelivr.net/npm/@lottiefiles/dotlottie-web/+esm | audit | Hunting_JS_WebAssembly |
JavaScript (36)
No JavaScripts
HTTP Transactions (80)
| URL | IP | Response | Size |
|---|




