Report Overview
Visitedpublic
2024-12-09 20:50:49
Tags
Submit Tags
URL
wifi-phitsanulok.blogspot.com/2015/02/blog-post_311.html
Finishing URL
wifi-phitsanulok.blogspot.com/2015/02/blog-post_311.html
IP / ASN

142.250.74.129
Title
ซีอีโอบริษัทน้ำมันใหญ่บราซิลลาออกหลังเอี่ยวทุจริต ~ สำนักข่าว WiFi Phitsanulok
Detections
urlquery
0
Network Intrusion Detection
0
Threat Detection Systems
0
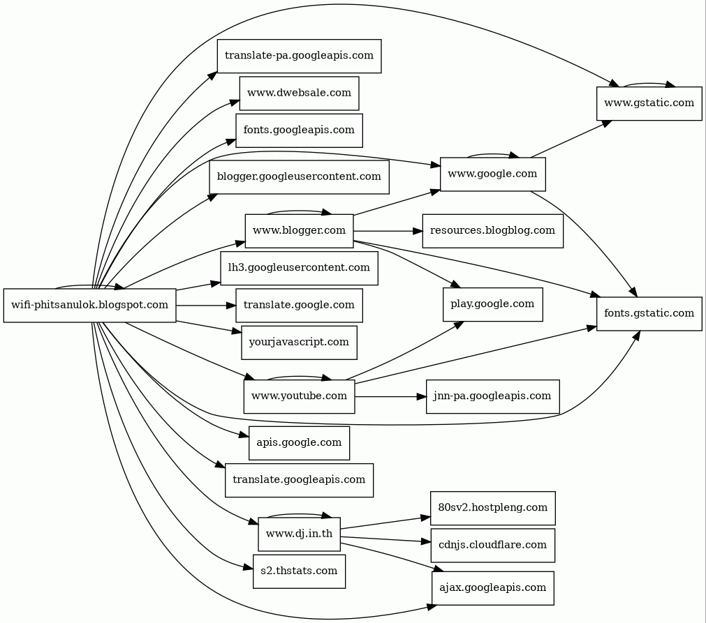
Host Summary
| Host | Rank | Registered | First Seen | Last Seen | Sent | Received | IP | Fingerprints |
|---|---|---|---|---|---|---|---|---|
ajax.googleapis.com | 12905 | 2005-01-25 | 2012-05-22 | 2024-12-04 | 1.3 kB | 100 kB | ![]() 142.250.74.170 | |
apis.google.com | 105 | 1997-09-15 | 2013-05-06 | 2024-12-04 | 982 B | 80 kB | ![]() 142.250.74.110 | |
www.blogger.com | 8975 | 1999-06-22 | 2012-05-22 | 2024-12-05 | 11 kB | 479 kB | ![]() 216.58.207.233 | |
translate.google.com | 1156 | 1997-09-15 | 2012-05-30 | 2024-12-04 | 956 B | 44 kB | ![]() 216.58.211.14 | |
www.dwebsale.com | unknown | 2009-04-02 | 2012-11-15 | 2024-12-05 | 437 B | 44 kB | ![]() 103.22.182.40 | |
jnn-pa.googleapis.com | 2640 | 2005-01-25 | 2021-11-16 | 2024-12-04 | 4.9 kB | 91 kB | ![]() 216.58.207.234 | |
cdnjs.cloudflare.com | 235 | 2009-02-17 | 2012-05-23 | 2024-12-04 | 428 B | 9.3 kB | ![]() 104.17.24.14 | |
s2.thstats.com | unknown | 2010-07-04 | 2012-05-22 | 2024-12-05 | 409 B | 0 B | ![]() 0.0.0.0 | |
9zean.com 1 alert(s) on this Host | unknown | 2012-06-30 | 2013-11-17 | 2024-12-05 | 386 B | 0 B | ![]() 0.0.0.0 | |
lh3.googleusercontent.com | 66 | 2008-11-17 | 2012-05-22 | 2024-12-04 | 5.6 kB | 37 kB | ![]() 142.250.74.97 | |
blogger.googleusercontent.com | 16485 | 2008-11-17 | 2012-05-25 | 2024-12-04 | 11 kB | 319 kB | ![]() 142.250.74.161 | |
fonts.googleapis.com | 8877 | 2005-01-25 | 2012-05-23 | 2024-12-04 | 440 B | 69 kB | ![]() 142.250.74.106 | |
www.dj.in.th | unknown | 2013-04-24 | 2014-05-29 | 2024-12-05 | 4.9 kB | 46 kB | ![]() 188.114.97.1 | |
play.google.com | 34 | 1997-09-15 | 2013-05-30 | 2024-12-04 | 7.9 kB | 7.6 kB | ![]() 142.250.74.14 | |
wifi-phitsanulok.blogspot.com 1 alert(s) on this Host | unknown | 2000-07-31 | 2013-09-06 | 2024-12-05 | 1.6 kB | 50 kB | ![]() 142.250.74.129 | |
translate-pa.googleapis.com | 1620 | 2005-01-25 | 2021-11-04 | 2024-12-04 | 543 B | 3.5 kB | ![]() 142.250.74.42 | |
www.gstatic.com | unknown | 2008-02-11 | 2012-05-29 | 2024-12-04 | 7.8 kB | 422 kB | ![]() 142.250.74.35 | |
yourjavascript.com | 111582 | 2009-08-03 | 2012-05-25 | 2024-12-07 | 441 B | 232 B | ![]() 76.223.54.146 | |
www.youtube.com | 90 | 2005-02-15 | 2013-04-13 | 2024-12-04 | 16 kB | 1.8 MB | ![]() 142.250.74.110 | |
fonts.gstatic.com | unknown | 2008-02-11 | 2014-04-02 | 2024-12-04 | 4.2 kB | 115 kB | ![]() 216.58.207.227 | |
translate.googleapis.com | 1005 | 2005-01-25 | 2012-05-31 | 2024-12-04 | 2.2 kB | 77 kB | ![]() 142.250.74.42 | |
resources.blogblog.com | 13274 | 2000-09-15 | 2017-01-30 | 2024-12-05 | 446 B | 2.3 kB | ![]() 216.58.207.233 | |
www.google.com | 7 | 1997-09-15 | 2015-05-10 | 2024-12-04 | 2.9 kB | 490 kB | ![]() 142.250.74.164 | |
80sv2.hostpleng.com | unknown | 2013-02-22 | 2020-09-01 | 2024-12-05 | 1.0 kB | 647 B | ![]() 202.151.182.122 |
Related reports
Network Intrusion Detection Systems
Suricata /w Emerging Threats Pro
No alerts detected
Threat Detection Systems
Public InfoSec YARA rules
No alerts detected
OpenPhish
No alerts detected
PhishTank
No alerts detected
Quad9 DNS
| Scan Date | Severity | Indicator | Alert |
|---|---|---|---|
| 2024-12-09 | medium | 9zean.com | Sinkholed |
ThreatFox
No alerts detected
JavaScript (209)
| HASH | FROM | Size | First Seen | Last Seen | |
|---|---|---|---|---|---|
| 4df437105daa1abc36d516284a5a4b70 | DocumentWrite | 74 B | 2023-08-15 | 2025-08-29 | |
Introduced by DocumentWrite First Seen 2023-08-15 Last Seen 2025-08-29 Times Seen 38 Size 74 B (74 bytes) MD5 4df437105daa1abc36d516284a5a4b70 SHA1 6b3a3d088e4ba85854cdabcde36c428393f2d8c1 Loading... | |||||
| fe340cde135b17b2f25c9347ebf7aeb8 | DocumentWrite | 3.0 kB | 2024-10-09 | 2025-02-12 | |
Introduced by DocumentWrite First Seen 2024-10-09 Last Seen 2025-02-12 Times Seen 1009 Size 3.0 kB (3010 bytes) MD5 fe340cde135b17b2f25c9347ebf7aeb8 SHA1 93e43acd32905a6aa1a2832696297765b4e08462 Loading... | |||||
HTTP Transactions (137)
| URL | IP | Response | Size |
|---|


