Report Overview
Visitedpublic
2025-07-29 01:08:25
Tags
Submit Tags
URL
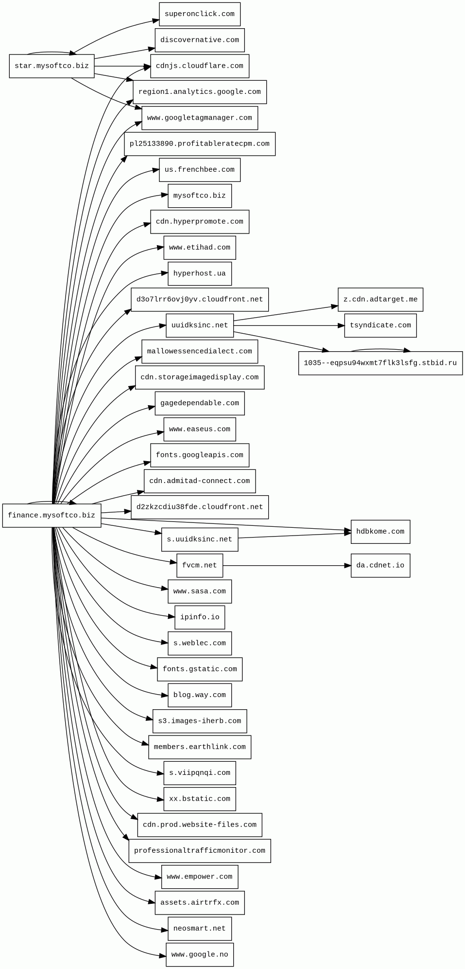
finance.mysoftco.biz/
Finishing URL
finance.mysoftco.biz/
IP / ASN

104.21.15.202
Title
World Wide Publishing Networks
Detections
urlquery
0
Network Intrusion Detection
1
Threat Detection Systems
1
Host Summary
| Host | Rank | Registered | First Seen | Last Seen | Sent | Received | IP | Fingerprints |
|---|---|---|---|---|---|---|---|---|
www.google.no | 25607 | 2001-02-26 | 2012-06-26 | 2025-07-23 | 785 B | 580 B | ![]() 142.250.74.131 | |
superonclick.com | 179683 | 2015-04-27 | 2015-04-29 | 2025-07-27 | 860 B | 16 kB | ![]() 172.67.189.120 | |
s3.images-iherb.com | 59946 | 2014-10-10 | 2017-11-21 | 2025-07-19 | 471 B | 2.1 kB | ![]() 104.18.35.180 | |
fonts.gstatic.com | unknown | 2008-02-11 | 2014-04-02 | 2025-07-23 | 1.1 kB | 24 kB | ![]() 142.250.74.35 | |
star.mysoftco.biz | unknown | unknown | No data | No data | 1.8 kB | 52 kB | ![]() 104.21.15.202 | |
xx.bstatic.com | 86091 | 2009-04-24 | 2021-06-01 | 2025-07-23 | 467 B | 14 kB | ![]() 3.167.2.62 | |
discovernative.com | 223598 | 2018-03-20 | 2018-04-22 | 2025-07-20 | 1.4 kB | 2.6 kB | ![]() 104.21.80.1 | |
cdn.admitad-connect.com | 90297 | 2014-04-01 | 2017-03-14 | 2025-07-19 | 987 B | 28 kB | ![]() 5.187.5.108 | |
www.easeus.com | 170497 | 2004-08-27 | 2014-10-28 | 2025-07-25 | 475 B | 19 kB | ![]() 104.18.7.90 | |
hyperhost.ua | 91673 | 2015-08-13 | 2017-02-03 | 2025-07-19 | 441 B | 7.7 kB | ![]() 104.26.10.84 | |
www.googletagmanager.com | 75 | 2011-11-11 | 2012-10-04 | 2025-07-23 | 3.1 kB | 2.9 MB | ![]() 142.250.178.72 | |
mysoftco.biz | unknown | 2024-10-07 | 2025-02-26 | 2025-07-08 | 988 B | 3.9 kB | ![]() 104.21.15.202 | |
s.weblec.com | 877606 | 1999-04-08 | 2019-04-12 | 2025-07-19 | 454 B | 5.1 kB | ![]() 216.201.89.103 | |
cdn.hyperpromote.com | 835469 | 1998-07-07 | 2012-10-15 | 2025-06-21 | 576 B | 15 kB | ![]() 54.240.174.33 | ![]() |
uuidksinc.net | 3420 | 2015-05-05 | 2015-05-31 | 2025-07-26 | 585 B | 3.1 kB | ![]() 31.220.27.155 | |
fonts.googleapis.com | 8877 | 2005-01-25 | 2012-05-23 | 2025-07-23 | 464 B | 3.3 kB | ![]() 142.250.178.106 | |
professionaltrafficmonitor.com | unknown | 2025-01-23 | 2025-01-25 | 2025-07-25 | 463 B | 429 B | ![]() 35.156.26.80 | |
s.viipqnqi.com | unknown | 2025-03-17 | 2025-05-29 | 2025-07-18 | 6.2 kB | 2.3 kB | ![]() 104.21.32.1 | |
us.frenchbee.com | unknown | 2003-12-07 | 2018-09-04 | 2025-07-19 | 475 B | 6.4 kB | ![]() 95.101.10.200 | |
region1.analytics.google.com | unknown | 1997-09-15 | 2022-03-17 | 2025-07-23 | 4.8 kB | 4.2 kB | ![]() 216.239.32.36 | |
assets.airtrfx.com | 58736 | 2013-04-17 | 2018-10-12 | 2025-07-16 | 471 B | 12 kB | ![]() 104.19.240.61 | |
hdbkome.com | unknown | 2023-06-02 | 2023-06-16 | 2025-07-26 | 2.3 kB | 41 kB | ![]() 31.220.27.135 | |
www.sasa.com | unknown | 1998-01-02 | 2014-04-29 | 2025-07-19 | 525 B | 5.3 kB | ![]() 23.227.38.74 | |
ipinfo.io | 8136 | 2013-04-23 | 2013-12-16 | 2025-07-25 | 441 B | 650 B | ![]() 34.117.59.81 | |
d2zkzcdiu38fde.cloudfront.net | unknown | 2008-04-25 | 2023-04-12 | 2025-07-19 | 491 B | 9.2 kB | ![]() 3.167.7.42 | |
mallowessencedialect.com 3 alert(s) on this Host | unknown | 2024-11-11 | 2025-07-11 | 2025-07-18 | 4.3 kB | 7.5 kB | ![]() 192.243.61.227 | |
cdnjs.cloudflare.com | 235 | 2009-02-17 | 2012-05-23 | 2025-07-23 | 1.5 kB | 142 kB | ![]() 104.17.24.14 | |
gagedependable.com | unknown | unknown | No data | No data | 4.0 kB | 7.2 kB | ![]() 192.243.61.227 | |
tsyndicate.com | 13042 | 2017-03-08 | 2017-03-16 | 2025-07-27 | 503 B | 855 B | ![]() 46.4.114.55 | |
s.uuidksinc.net | 3423 | 2015-05-05 | 2015-07-20 | 2025-07-22 | 513 B | 544 B | ![]() 31.220.27.155 | |
da.cdnet.io | unknown | 2023-10-12 | 2023-10-12 | 2025-07-24 | 420 B | 16 kB | ![]() 95.213.241.212 | |
cdn.prod.website-files.com | unknown | 2019-01-23 | 2023-11-01 | 2025-07-24 | 499 B | 13 kB | ![]() 104.18.161.117 | |
fvcm.net | unknown | 2025-02-07 | 2015-02-15 | 2025-07-19 | 537 B | 16 kB | ![]() 109.206.162.121 | |
finance.mysoftco.biz | unknown | unknown | No data | No data | 5.4 kB | 138 kB | ![]() 104.21.15.202 | |
neosmart.net | 159786 | 2005-07-12 | 2015-08-18 | 2025-07-19 | 448 B | 2.4 kB | ![]() 65.182.170.12 | |
members.earthlink.com | unknown | 1994-12-06 | 2020-09-18 | 2025-07-19 | 456 B | 6.5 kB | ![]() 172.64.155.190 | |
blog.way.com | unknown | 1994-06-27 | 2018-09-24 | 2025-07-21 | 476 B | 16 kB | ![]() 172.66.41.43 | |
www.etihad.com | 229253 | 2001-10-18 | 2013-12-05 | 2025-07-24 | 513 B | 6.1 kB | ![]() 23.44.43.141 | |
cdn.storageimagedisplay.com | unknown | 2024-09-13 | 2024-09-13 | 2025-07-25 | 1.0 kB | 115 kB | ![]() 45.133.44.1 | |
z.cdn.adtarget.me | 31288 | 2012-06-19 | 2019-12-20 | 2025-07-23 | 456 B | 97 B | ![]() 5.79.65.76 | |
1035--eqpsu94wxmt7flk3lsfg.stbid.ru | unknown | unknown | No data | No data | 891 B | 498 B | ![]() 188.120.233.146 | |
d3o7lrr6ovj0yv.cloudfront.net | unknown | 2008-04-25 | 2024-09-16 | 2025-07-19 | 465 B | 2.9 kB | ![]() 3.167.7.185 | |
pl25133890.profitableratecpm.com 2 alert(s) on this Host | unknown | 2025-04-07 | 2025-04-11 | 2025-07-19 | 936 B | 53 kB | ![]() 192.243.59.20 | ![]() |
www.empower.com | 162529 | 1994-07-27 | 2013-08-31 | 2025-07-25 | 497 B | 4.0 kB | ![]() 104.18.40.141 | ![]() |
Cloudflare (CDN)
Cloudflare is a web-infrastructure and website-security company, providing content-delivery-network services, DDoS mitigation, Internet security, and distributed domain-name-server services.Google Cloud Storage (Miscellaneous)
Google Cloud Storage allows world-wide storage and retrieval of any amount of data at any time.Google Cloud (IaaS)
Google Cloud is a suite of cloud computing services.Amazon Web Services (PaaS)
Amazon Web Services (AWS) is a comprehensive cloud services platform offering compute power, database storage, content delivery and other functionality.Cloudflare Bot Management (Security)
Cloudflare bot management solution identifies and mitigates automated traffic to protect websites from bad bots.Amazon CloudFront (CDN)
Amazon CloudFront is a fast content delivery network (CDN) service that securely delivers data, videos, applications, and APIs to customers globally with low latency, high transfer speeds.Amazon S3 (CDN)
Amazon S3 or Amazon Simple Storage Service is a service offered by Amazon Web Services (AWS) that provides object storage through a web service interface.Google Cloud CDN (CDN)
Cloud CDN uses Google's global edge network to serve content closer to users.Nginx (Web servers, Reverse proxies)
Nginx is a web server that can also be used as a reverse proxy, load balancer, mail proxy and HTTP cache.IIS:10.0 (Web servers)
Internet Information Services (IIS) is an extensible web server software created by Microsoft for use with the Windows NT family.Windows Server (Operating systems)
Windows Server is a brand name for a group of server operating systems.Nginx:1.23.2 (Web servers, Reverse proxies)
Nginx is a web server that can also be used as a reverse proxy, load balancer, mail proxy and HTTP cache.Shopify (Ecommerce, CMS)
Shopify is a subscription-based software that allows anyone to set up an online store and sell their products. Shopify store owners can also sell in physical locations using Shopify POS, a point-of-sale app and accompanying hardware.Nginx:1.21.6 (Web servers, Reverse proxies)
Nginx is a web server that can also be used as a reverse proxy, load balancer, mail proxy and HTTP cache.Google Analytics (Analytics)
Google Analytics is a free web analytics service that tracks and reports website traffic.Nginx:1.27.0 (Web servers, Reverse proxies)
Nginx is a web server that can also be used as a reverse proxy, load balancer, mail proxy and HTTP cache.Apache HTTP Server (Web servers)
Apache is a free and open-source cross-platform web server software.Nginx:1.22.1 (Web servers, Reverse proxies)
Nginx is a web server that can also be used as a reverse proxy, load balancer, mail proxy and HTTP cache.Nginx:1.19.5 (Web servers, Reverse proxies)
Nginx is a web server that can also be used as a reverse proxy, load balancer, mail proxy and HTTP cache.Envoy (Reverse proxies)
Envoy is an open-source edge and service proxy, designed for cloud-native applications.Acquia Cloud Platform:next (PaaS)
Acquia Cloud Platform is a Drupal-tuned application lifecycle management suite with an infrastructure to support Drupal deployment workflow processes.Varnish (Caching)
Varnish is a reverse caching proxy.Related reports
Network Intrusion Detection Systems
Suricata /w Emerging Threats Pro
| Timestamp | Severity | Source IP | Destination IP | Alert |
|---|---|---|---|---|
| medium | Client IP | ![]() 34.117.59.81 | ET POLICY Possible External IP Lookup Domain Observed in SNI (ipinfo. io) |
JavaScript (33)
No JavaScripts
HTTP Transactions (84)
| URL | IP | Response | Size |
|---|









